乐于分享
好东西不私藏

2026:全年度安全检查表-word档可直接下载!

2026:全年度安全检查表-word档可直接下载!

企管知识:开始阅读

2026:全年度安全检查表-word档可直接下载!

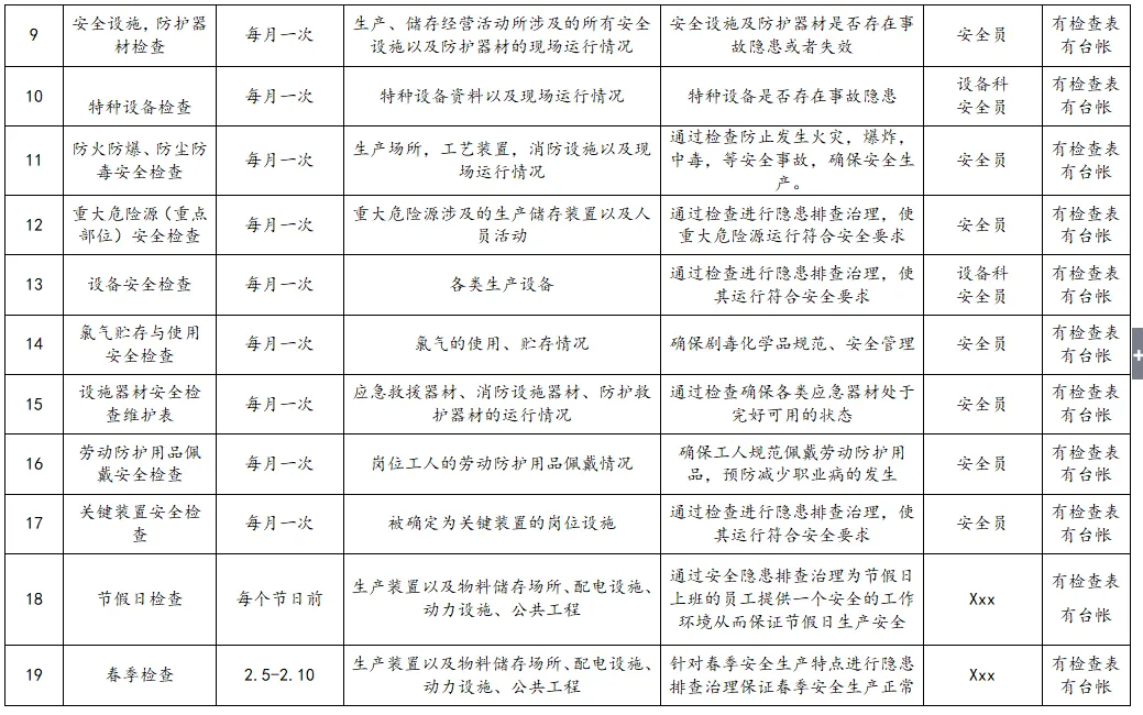
2026年度安全检查计划表

序号

安全检查项目

检查频次

检查范围

检查目的

检查负责人

备注

1

厂级综合检查

每季度一次

生产装置以及物料储存场所

安全生产隐患排查治理

Xxx

有检查表有台帐

2

车间级综合检查

(部门自查)

每月一次

本部门生产装置以及物料储存场所

安全生产隐患排查治理

各车间主任

有检查表有台帐

3

班组级综合检查

(部门自查)

每月两次

本部门各岗位

安全生产隐患排查治理

班组组长

有检查表有台帐

4

岗位工人、管理人员日常检查

工人每班一次、各级管理人员每天不定时巡检

生产、储存经营活动所涉及的所有生产储存装置情况

安全生产隐患排查治理

管理人员、岗位工人

有检查表有台帐

5

专业性检查

电气装置检查

每月一次

公司内所有电气装置

电气装置运行是否符合安规要求

Xxx

有检查表有台帐

6

专业性

消防安全检查

每月一次

公司内部所有的消防设施

所属车间内的消防设施

通过检查保证消防设施运行正常,事故应及时及时有效的运行

Xxx

安全员

有检查表有台帐

7

应急救援器材安全检查

每月一次

公司内部所有岗位的应急救援器材

通过检查确保应急救援器材随时处于完整好用的状态

Xxx

有检查表有台帐

8

仓库储存安全检查

每月一次

仓库安全管理情况检查

通过检查确保仓库内物品、日常管理符合相关规定要求

Xxx

有检查表有台帐

目  录

1.厂级安全检查表

2.车间综合安全检查表

3.班组级安全检查表

4.岗位工人安全检查表

5.管理人员日常巡回检查表

6.电气设备(专业)安全检查表

7.消防安全(专业)检查表

8.应急救援器材安全检查表

9.仓库储存安全检查表

10.安全设施、防护器材安全检查表

11.特种设备安全检查表

12.防火防爆、防尘防毒安全检查表

13.重大危险源(重点部位)安全检查表

14.设备安全检查表

15.氯气贮存与使用安全检查表

16.设施器材检查表

17.劳动用品佩戴检查表

18.关键装置安全检查表

19.季节性安全检查表

20.节假日安全检查表

厂级安全检查表

检查人:检查时间:

目的

对生产过程及安全管理中可能存在的隐患、有害危险因素、缺陷等进行查证,查找不安全因素和不安全行为,以确保隐患或有害、危险因素或缺陷存在状态,以及它们转化为事故的条件,以制定整改措施,消除或控制隐患和有害与危险因素,确保生产安全。

依据

《新安全生产法》 、《化工(危险化学品)企业安全检查重点指导目录》 、《危险化学品从业单位安全标准化规范》 、《危化品企业重大隐患指导目录》

要求

按照检查表各项内容要求认真检查,查出不符合项。对查出问题及时处理,暂时无法处理得应采取有效的预防措施,并立即向公司安委会和上级安监局领导汇报

频次

每年不少于四次检查

序号

检查

项目

检查标准

检查

方法

检查评价

符合

不符合及主要问题

1

人员资质管理

1、安全生产行政许可手续齐全且在有效期内。

2、设置安全生产管理机构并配备专职人员且经考核合格。

3、明确主要负责人、分管负责人、专职管理人职责。

查资料

2

工艺

管理

1、岗位操作人员 严格遵守操作规程,中控指标的执行良好,操作记录及时、真实,字迹清晰工整。

2、从业人员对本岗位涉及的危险化学品危险特性熟悉掌握。

查现场

查记录

3

设备

管理

1、认真执行设备管理制度,设备维护保养、润滑、包机等落实到位。现场无跑、冒、滴、漏现象,卫生状况良好。

2、备用设备状况良好,定期检查维护,达到随时启用。

3、各联锁装置必须投用,完好。摘除、恢复连锁装置必须履行相关手续

4、机泵泵体、阀门、法兰、压力表、温度计等完好。无杂音、无振动,暴露在外的传动部位有符合标准的安全防护罩。冬季防冻防凝保温、夏季防暑降温措施完好。

查现场

4

关键装置重点部位

严格执行关键装置重点部位安全管理制度。设备设施运行良好,各监测报警装置安装齐全,运行良好,安全附件齐全均在检测期内,并运行良好,档案及安全检查记录齐全,应急预案按期演练。

查现场及记录

5

电气

管理

严格执行各项规程,落实防火、防水、防小动物措施,室内通风良好,照明良好。配电间清洁卫生、无渗漏油现象,变压油位、油温正常,无杂音,各接地良好,附属设备完好。防爆区电气设施符合防爆要求。

查现场及记录

6

消防

管理

消防泵设施完好,随时处于备用状态。厂区内消防栓开启灵活,出水正常,排水良好,出水口扪盖、橡胶垫圈齐全完好。消防枪消防水带等完好。消防水管管径及消防栓的配备数量和地点应符合国家标准。消防柜内器材放置在干燥、清洁处,附件完好无损。消防通道畅通无阻,消防水管保温良好。

查看现场

7

教育

培训

1、对从业人员进行安全生产教育培训,不得安排未经培训的人员上岗作业。

2、特种作业人员按照国家有关规定经专门的安全作业培训并取得相应资格证。

8

安全

设施

避雷设施完好,各安全阀、液位计、压力表完好且均在检验期内,远传信号良好,上下限报警正常。各联锁装置运行正常,且定期试验。各储罐区防火堤、防护堤完好,各部位易燃气体、有毒气体泄漏报警装置运行良好。单体泄漏后,喷淋等安全装置时刻处于备用状态。各有毒有害岗位的过滤式防毒面具、空气呼吸器、防化服等设备完好有效,且定期维护。

查现场及记录

9

厂房建筑

各建筑构筑物的墙体无、倾斜、裂纹,基础无塌陷、房顶及框架无腐蚀、开裂、倾斜、漏雨等现象。建、构筑物的防火间距符合国家有关标准,间距不够的采取了防范措施。防雷设施完好,防腐处理完好,通风、防汛设施完好。地沟及地沟盖完好无损。

查现场及记录

检查中发现的其他问题

车间综合安全检查表

检查人:时间:

保存部门:安全科  保存时间:1年             月底报安全科

目的:对生产过程及安全管理中可能存在的隐患、有害危险因素、缺陷等进行查证,查找不安全因素和不安全行为,以确定隐患或有害、危险因素或缺陷存在状态,以及它们转化为事故的条件,以制定整改措施,消除或控制隐患和有害与危险因素,确保生产的安全。

要求:按照危险化学品从业单位安全标准化规范的要求认真检查,不放过任何可疑点。对查出问题及时处理,暂时无法处理的应采取有效的预防措施,并立即向安全科及有关部门和厂级领导报告。

依据:《新安全生产法》 、《化工(危险化学品)企业安全检查重点指导目录》 、《危险化学品从业单位安全标准化规范》 、《危化品企业重大隐患指导目录》

计划:车间主任每月组织车间管理人员检查一次。

序号

检查项目

检查标准

检查方法(或依据)

检查评价

符合

不符合及主要问题

1

职责

检查本车间各级管理人员及从业人员的安全责任制的完成情况。

公司安全生产责任制检查。

2

工艺

检查本车间各工艺指标的执行和工艺条件的变化情况;检查工艺管线及工艺阀门工作状态。检查工艺管线有无震动、松动、跑、冒、滴、漏、腐蚀、堵塞等情况;检查工艺阀门开关是否灵活,是否有开关不到位、过紧、过松、响声、内漏外流、腐蚀堵塞等情况。

依据安全操作法检查现场和记录。

3

设备

检查运转设备的基础牢固情况、运转及润滑情况,各运转部件是否有异常响声,裸露的运转部件防护罩是否齐全可靠,附机及管线是否有震动,润滑油的油位、油温及油质变化情况;检查静止设备的运行状态;检查温度、压力、压差、阻力、流量等是否在范围之内,液位指示是否准确。

依据公司有关要求及安全操作法检查现场

4

电气

检查电气设备的工作状态、电机声音是否增大、震动是否增强,保护接地是否牢靠,电机及轴承温度是否升高、电机及电器元件是否有火花及异常声音、气味,电流、电压、功率及功率因数是否在指标范围内。检查本班组(工段)范围内的变配电室门窗、玻璃、是否齐全。

依据公司有关要求及安全操作法检查现场

5

仪表

检查仪表的工作状态,检查仪表的指示是否准确,反应是否灵敏,一次表和二次表及阀门动作是否统一。在外在和内在条件变化的情况下仪表有什么变化,有无锈蚀、震动等潜在危险。

依据公司有关要求及安全操作法检查现场

6

现场管理

检查工作现场是否清洁、有序、员工劳动防护用品的穿戴情况,各种通道是否畅通无阻,应急灯具是否完好,消防设施是否齐全可靠,气防用具是否定期维护保养,时刻处于备用状态等,查各种安全设施是否处于正常状态。确保使用有毒物品作业场所与生活区分开,作业场所不得住人;将有害作业与无害作业分开,高毒作业场所与其他作业场所隔离。可能发生急性职业损伤的有毒有害作业场所按规定设置警示标志、报警设施、冲洗设施防护急救器具专柜,设置应急撤离通道和必要泄险区的情况。

查现场查记录。

7

安全教育

查车间各级管理人员定期参加班组安全活动情况,班组安全活动应有内容、有记录;企业管理人员和安全员应对安全活动记录进行检查、签字;查特种作业人员持证上岗情况,对转岗、下岗再就业、脱离岗位六个月以上者的车间级安全培训教育工作。对外来参观、学习外来施工单位进入作业现场前的安全培训教育工作。

查现场查记录。

8

关键装置及重点部位

检查本车间关键装置及重点部位的运行状况,安全监控设施的运行情况,及应急预案的合理及可操作性。并填写安全检查报告报车间。

查现场查记录。

9

作业证

检查本车间员工在进行动火作业、进入受限空间作业、破土作业、临时用电作业、高处作业等危险作业,作业证的申办工作。

查作业许可证。

10

警示标志

对本车间易燃易爆、有毒有害场所的警示标志和告知牌的完好情况,检维修、施工、吊装等作业现场设置警戒区域和警示标志的情况进行检查。

查现场

其它

辖区内是否有外来施工队伍,施工是否影响正常操作,是否按照企业的有关规定进行施工。

检查现场

检查与责任制挂钩记录:

班组级安全检查表

检查人:检查时间:

目的

对生产过程及安全管理中可能存在的隐患、有害危险因素、缺陷等进行查证,查找不安全因素和不安全行为,以确保隐患或有害、危险因素或缺陷存在状态,以及它们转化为事故的条件,以制定整改措施,消除或控制隐患和有害与危险因素,确保生产安全,使班组符合《危险化学品从业单位安全标准化规范》的要求。

要求

《新安全生产法》 、《化工(危险化学品)企业安全检查重点指导目录》 、《危险化学品从业单位安全标准化规范》 、《危化品企业重大隐患指导目录》

内容

见检查项目

计划

每周检查一次

序号

检查项目

检查标准

检查方法(或依据)

检查评价

符合

不符合及主要问题

1

劳动纪律

检查有无违章指挥、违章作业、违反劳动纪律的现象。

查现场。

2

工艺

检查本班组(工段)各工艺指标的执行和工艺条件的变化情况;检查工艺管线及工艺阀门工作状态。检查工艺管线有无震动、松动、跑、冒、滴、漏、腐蚀、堵塞等情况;检查工艺阀门开关是否灵活,是否有开关不到位、过紧、过松响动、内漏外流、腐蚀、堵塞等情况。

依据安全操作法检查现场和记录

3

设备

检查运转设备的基础牢固情况、运转及润滑情况,各运转部件是否有异常响声,裸漏的运转部件防护罩是否齐全可靠,辅机及管线是否有震动,润滑油的油质变化情况;检查设备的运转状态;检查温度、压力、阻力、流量等是否在范围之内,液位指示是否准确。

依据公司有关要求及安全操作规程检查现场

4

电气

检查电器设备的工作状态、电机声音是否增大、振动是否增强,保护接地是否牢靠,电机及轴承温度是否升高、电机及电器元件是否有火花及异常声音、气味,电流、电压等是否在指标范围内。检查本班组(工段)范围内的变、配电室门窗、玻璃、是否齐全。

依据公司有关要求及安全操作规程检查现场

5

仪表

检查仪表的工作状态,检查仪表的指示是否准确,反应是否灵敏,一次表和二次表及阀门动作是否统一。在外在和内在条件变化的情况下仪表有什么变化,有无锈蚀、松动等潜在危险。

依据公司有关要求、安全操作规程检查现场

6

现场管理

检查工作现场是否清洁、有序、各种通道是否畅通无阻,应急灯具是否完好,气防用具是否定期维护保养,时刻处于备用状态等,查各种安全、消防设施是否处于正常状态。

查现场查记录

7

安全教育

查开展班组安全活动情况,班组安全活动应有内容、有记录;公司管理人员和安全员应对安全活动记录进行检查、签字;查特种作业人员持证上岗情况,岗位练兵的完成情况等。

查现场查记录

8

关键装置及重点部位

检查本班组(工段)关键装置的运行状况,并填写安全检查报告上报。

查现场查记录

9

其他

辖区内是否有外来施工队伍,施工是否影响正常操作,是否按照企业的有关规定进行施工。

检查现场

检查与责任制挂钩记  录

复制上来不是很方便查看,可以点击文章结尾的阅读原文,下载下来查阅!

企管知识:资料获取

下方免费福利,可直接领取

发送[安全培训]领取100个安全课件

发送[三级教育]领取PPT课件资料包

发送[安全标识]领取安全标识资料包

发送[安全视频]领取安全教育视频包

发送[5S管理]领取培训课件资料包

发送[技能提升]领取200G办公资料

发送[管理书籍]领取2.6G电子书

发送[行业标准]领取4700个标准

发送[国家标准]领取35000个标准

发送[短视频]领取运营技巧资料包

发送[资料获取]领取更多共享资料

企管资料库,以往分享资料目录

【安全管理】

【安全视频】

【财务管理培训课件】

【人事管理】

【绩效管理】

战略管理:

运营管理:

人力资源管理

生产管理

财务管理

安全管理

销售管理

设备管理

供应链管理

信息化管理

篇幅有效,以上仅展示部分内容截图!

可私信:自助下载,加入企管知识资料库获取

点击下方阅读原文下载学习资料
本站文章均为手工撰写未经允许谢绝转载:夜雨聆风 » 2026:全年度安全检查表-word档可直接下载!

评论 抢沙发

5 + 8 =
  • 昵称 (必填)
  • 邮箱 (必填)
  • 网址
×
订阅图标按钮