乐于分享
好东西不私藏

中建快速建造手册word版110页(可编辑、可下载)

中建快速建造手册word版110页(可编辑、可下载)

正哥推荐(点击下列标题查看具体内容):

0、“装配式建筑”系列资料大全2021版

0、“高支模”系列资料大全2021版

1、“装饰装修工程”系列资料大全2020版分享

2、“卸料平台”精品系列资料分享

3、30篇名企《综合楼施工组织设计(技术标)》分享

4、“落地脚手架”精品系列资料分享

5、工程安全台账资料

6、“穿插施工”系列资料分享

7、“施工现场临建设施”系列资料分享

8、塔吊系列资料大全分享

9、“施工升降机”精品系列资料分享

10、“绿色施工”系列资料大全2020版分享

“装配式建筑”系列资料大全2021版
(word+ppt+pdf+视频)

来源:网络

版权归原作者所有,侵删

文末有下载方式
工程人,这5个优质实战公众号必须关注!





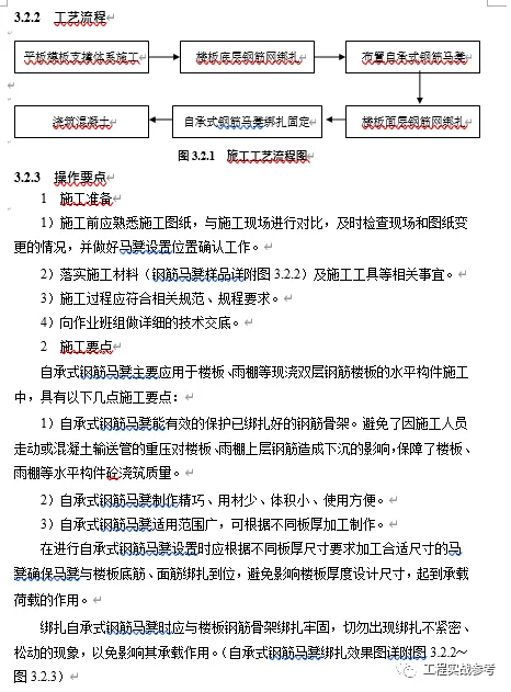
篇幅过长,共110页,以下略。。。。。。

学习价值极大
未完
其他太多省略
 ~~~
0328. 中建快速建造手册word版110页

资料下载方式

点下面关注微信公众号:
工程实战参考公众号对话框回复:
快速建造0328

3天内下载,手慢无

点击关注以下5个实用工程类微信公众号

(来源:网络;版权归原作者所有,如有侵权请联系删除!)

发现右下角的“在看”了吗,戳我试试吧

本站文章均为手工撰写未经允许谢绝转载:夜雨聆风 » 中建快速建造手册word版110页(可编辑、可下载)

评论 抢沙发

2 + 4 =
  • 昵称 (必填)
  • 邮箱 (必填)
  • 网址
×
订阅图标按钮