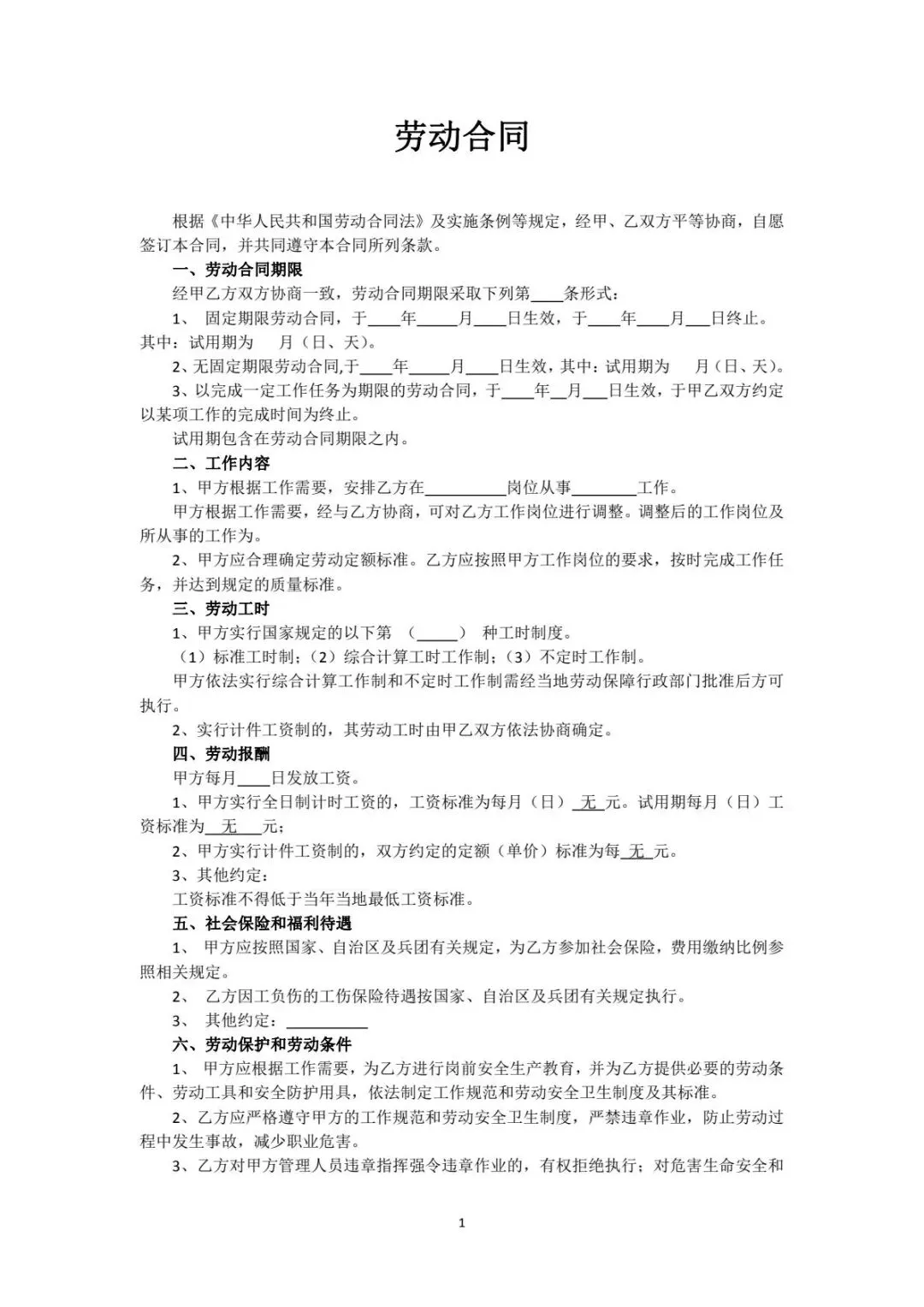
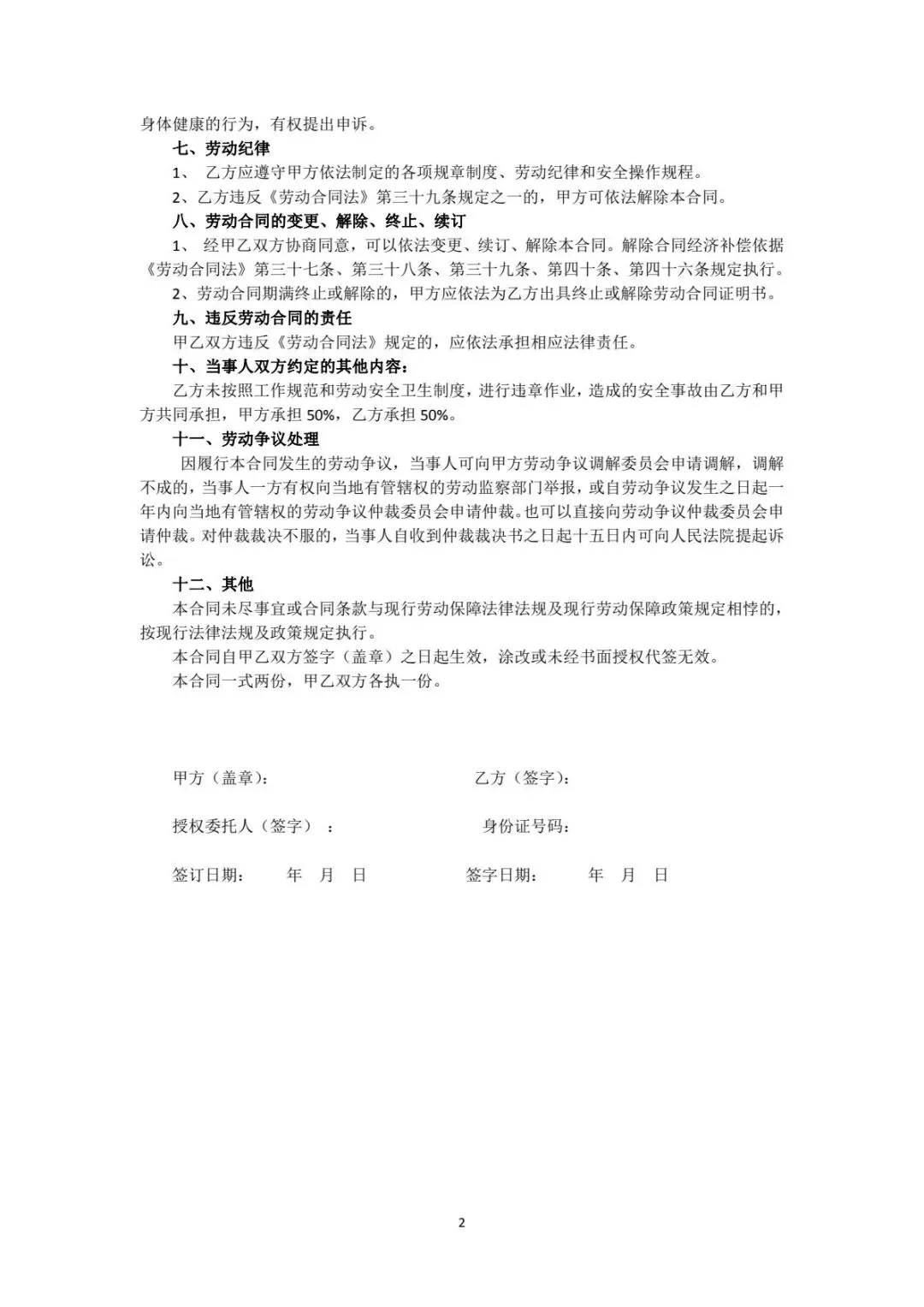
人社局通用劳务合同模板范本电子版通用免费下载(word电子版)

↑↑↑ 点击蓝字,轻松关注
如何获取资料?
复制链接,打开夸克网盘APP,会自动跳转。
篇幅有限,不再过多展示
完整版请下载…
「劳动合同类」
链接:https://pan.quark.cn/s/4e6b51901b4b
(资料中无水印,仅公众号展示有水印)









点赞 关注 分享 感谢支持


网盘资源自取流程

点⬆⬆链接→左下角保存到网盘→新手机号注册夸克网盘→下载夸克APP(手机端),新用户获得1024G空间,电脑端只有10G

特别声明:
本微信公众号分享的资源均通过网络等公共合法渠道获得,版权属于出版机构或原作者,本号不负任何法律责任。本资源为电子载体,传播分享仅限于家庭使用或交流心得、参考和辅助购买决策,不得以任何理由在商业行为中使用,如原作者认为侵权请提供相关证明文件即刻通知本号删除!
夜雨聆风
