【电子版】收藏参考!25年3+证书招生目录汇总!

点击上方卡片,回复“招生目录”下载
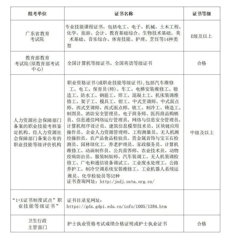
2025年中职生(高职高考)招生目录.pdf






3+证书11月、12月冲刺班招生进行中~
!!预报从速!!
【招生对象】
参加26年高职高考的中职生中职、技校、职高的应/往届学生
【班型设置】
全年班:11月-12月开班全日制
戳我预约线上/线下试听



公众号自助服务
★
NEWS
》回复【冲刺】:领取【高职高考-语数英考纲及历年真题】~
》回复【资料】:领取【高职高考-语数英备考学习资料】~
》回复【证书】:领取【中职技能证书考纲及历年真题】~
》回复【联系】:联系【招生老师】详细沟通~

声明:本文由慧能教育订阅号转载,版权属于原作者。
如果分享内容在版权上存在争议
请与我们联系,我们会及时处理。


小红书

在线小编

抖音
夜雨聆风
