六年级下册语文四大名著常考重点(电子版可打印)
点击蓝字,关注我们 今天给大家分享:
六年级下册语文四大名著常考重点(寒假预习)|电子版可打印
☀需要的家长可以领取完整电子版资料。
转发给身边更多需要的家长和朋友吧,一起助力孩子高效学习。
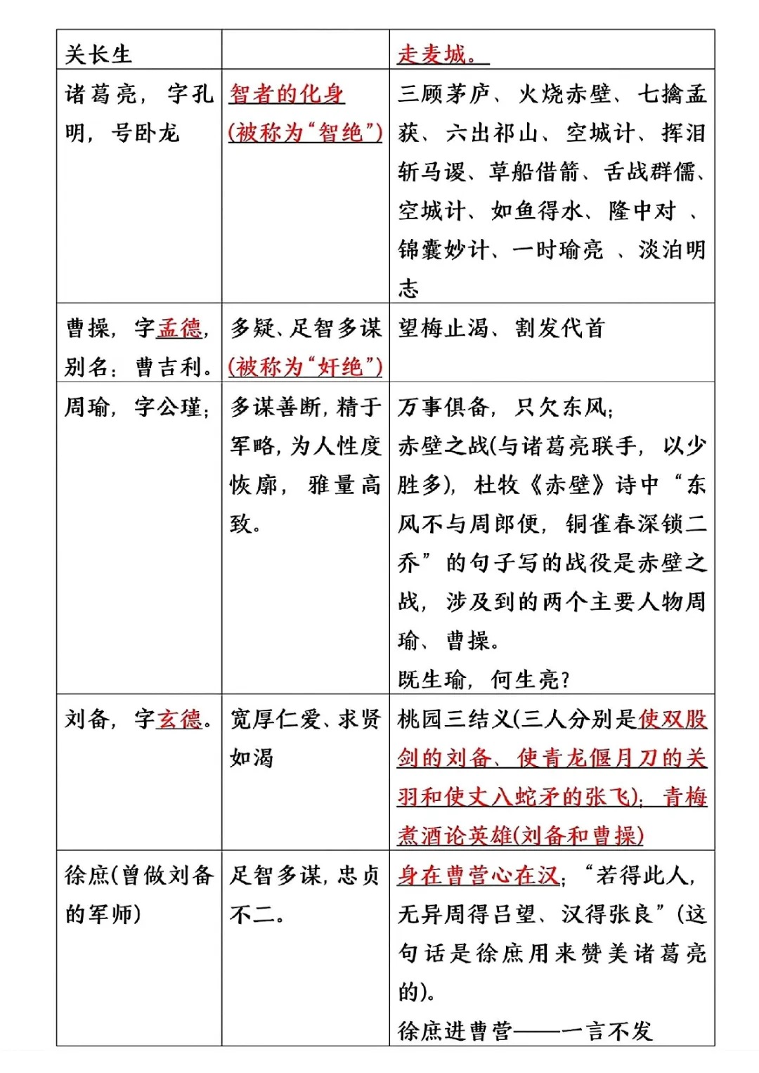
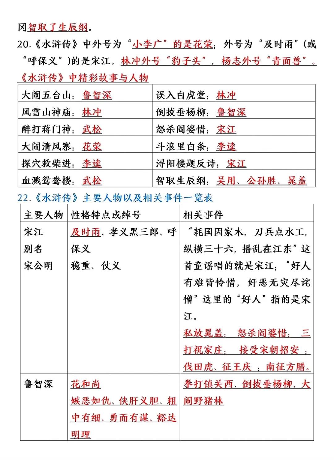
以下为部分截图,具体查看完整PDF文件
⛅
(温馨提示:文末有电子版领取方式)















领取完整电子版
①众号对话框中回复:0217
②点一点右下角的“赞”和“❤“,感谢
自我介绍:大家好,我是小蜗牛妈妈,家有小神兽在读小学,每天雷打不动研究教辅的老母亲一枚~踩过无数坑,也攒了一堆真香资料—从同步练习到拔高密卷,从字词通关到作文模板,全是亲测有效的干货。不搞虚的,只分享“娃做了有用、家长省时间”的教辅攻略。关注我,一起轻松陪读不踩坑~




夜雨聆风
