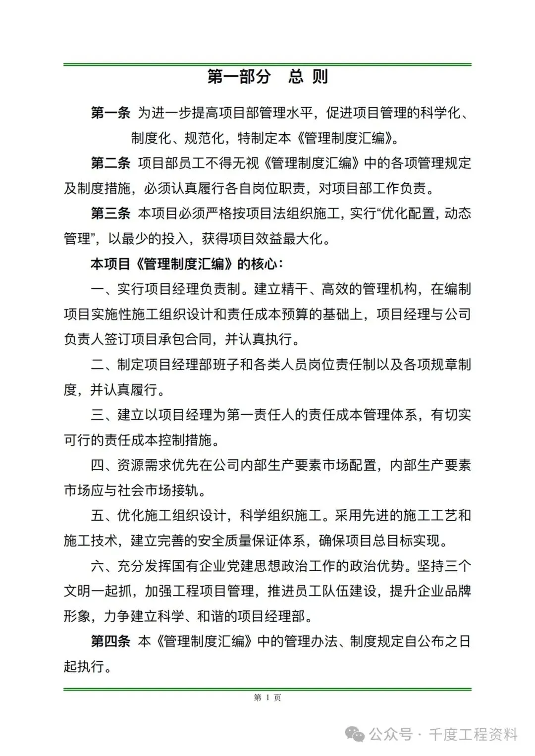
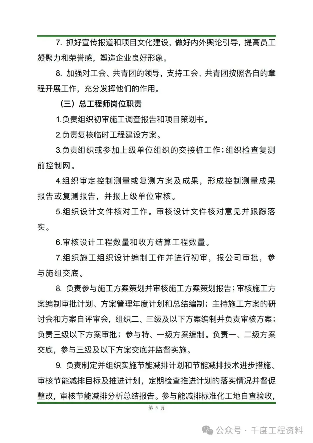
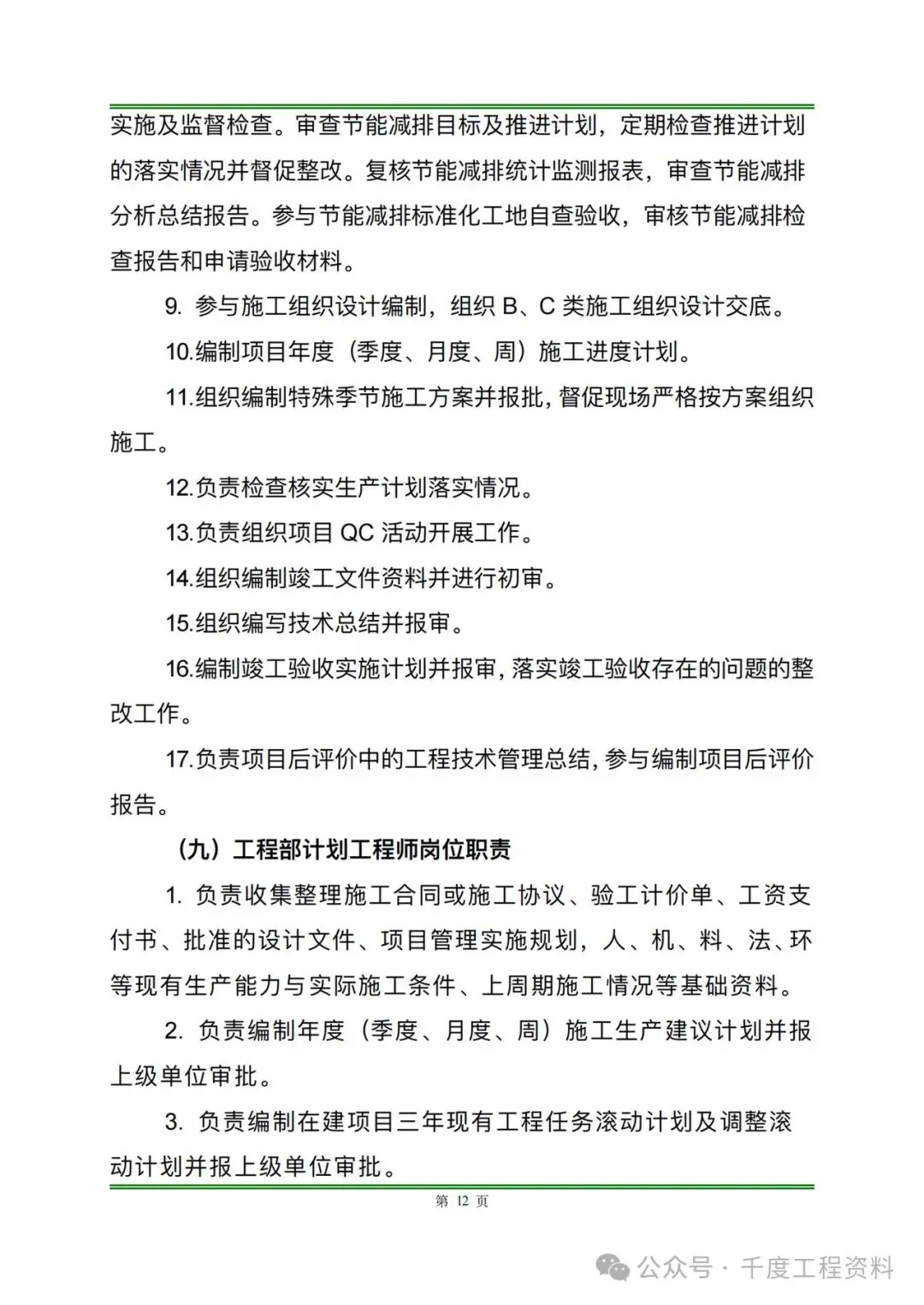
中建项目经理部管理制度汇编(788页pdf下载)

电子版来源:网络
本次分享仅供交流学习使用
如有侵权,请联系删除
文末有下载方式:





















资料下载方式
点赞+在看
点击下方名片关注公众号
后台回复:1646
扫码咨询加入会员

海量资源无限下载,最新干货每天持续更新中……
免责声明:本微信公众号图文部分来自网络转载,版权归原作者所有。如有问题,请联系我们删除,文中观点系原作者观点,并不代表本公众号观点。


夜雨聆风
