免费领!2026二建【关键词速记】pdf
二建要考三科,面对数千个知识点……不少考生表示:根本记不住;也有的很头疼:总是记了前面的忘了后面的…怎么办?
是该杜绝死记硬背了!小万送福利——2026二建【关键词速记】,核心考点编纂成睡前半小时关键词速记,降低记忆难度,快速牢记,二建打牢基础!
识别下方二维码领取全部关键词速记↓↓


2026二建《法规》关键词速记↓




因篇幅有限,不一一展示
扫码↓免费领完整版

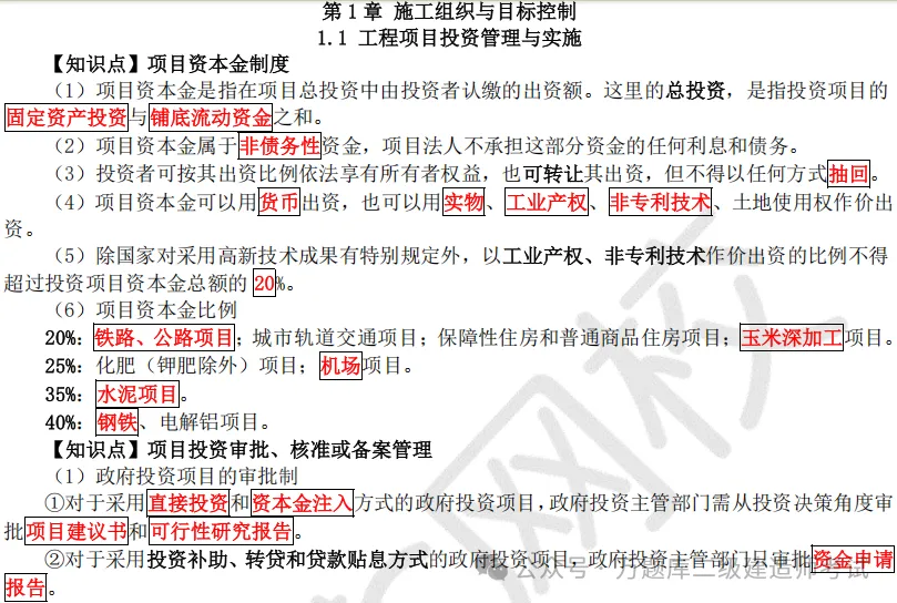
2026二建《施工管理》关键词速记↓



篇幅有限~
识别文末二维码免费领完整版关键词速记
2026二建《建筑工程》关键词速记↓



篇幅有限~
识别文末二维码免费领完整版关键词速记
2026二建《水利水电》关键词速记↓



因篇幅有限,没法全部展示
扫码免费领完整版

仅限100个免费名额,速抢


祝点“在看”的你:2026二建一次过
夜雨聆风
