告别手动组态!博途OPENNESS源码分享,一键自动生成PLC配置
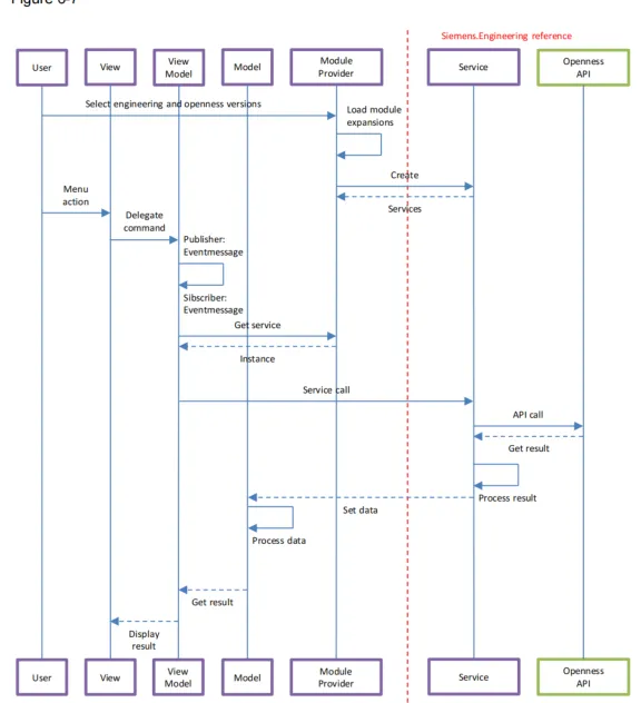
博途的 API 接口使 博途能够集成到开发环境中,从而实现工程任务的自动化。您可以使用外部开发环境创建自己的应用程序,例如用于 HMI 图像和 PLC 软件块的代码生成器。
从博途V13 SP1 版本起,已经开始开放该接口。

|
|
|
|
|
|
|
|
|
|
|
|
|
|
|
|
|
|
|
|
|
|
|
|










![]() |
![]() |
屯蒙交流社群请添加备注(加群)!谢谢!
“屯蒙小哥” 微信。(下面两个二维码任何一个均可,如已添加其中任何一个添加,请勿额外添加第二个,谢谢。)

公众号后台回复“OPENNESS源码更新”即可获得源码链接!(按照下面视频方式操作!)
该回复为自动回复,如果没有得到链接,仔细检查是不是回复的关键字有问题!
已关注
关注
重播 分享 赞
该资源来源于西门子工业技术支持网站,仅供学习使用
实际参与的基于《PLC标准化编程模板》和数字孪生MCD和落地项目
二次开发《Machine Template》之HMI自动生成画面

夜雨聆风


