车库顶板堆载及施工道路加固方案word+计算书+cad(会员资料)
|
|
|
|
| 加入2026《市政路桥实战参考》会员 |
| 2025《市政路桥实战参考》会员资料 |
全部资料包括以下内容:


目 录
第一章工程概况
1.1 总体简介
1.2 建筑设计简介
1.3 结构设计简介
1.4 回顶概况
第二章编制说明及依据
2.1 编制说明
2.2 编制的依据
2.3 设计数据
2.4 原设计承载能力计算
第三章施工准备
3.1 技术准备
3.2 劳动力准备
3.3 材料准备
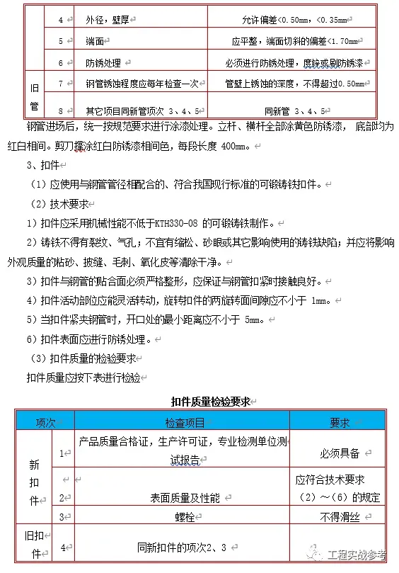
3.4 脚手架材料选择和质量规定
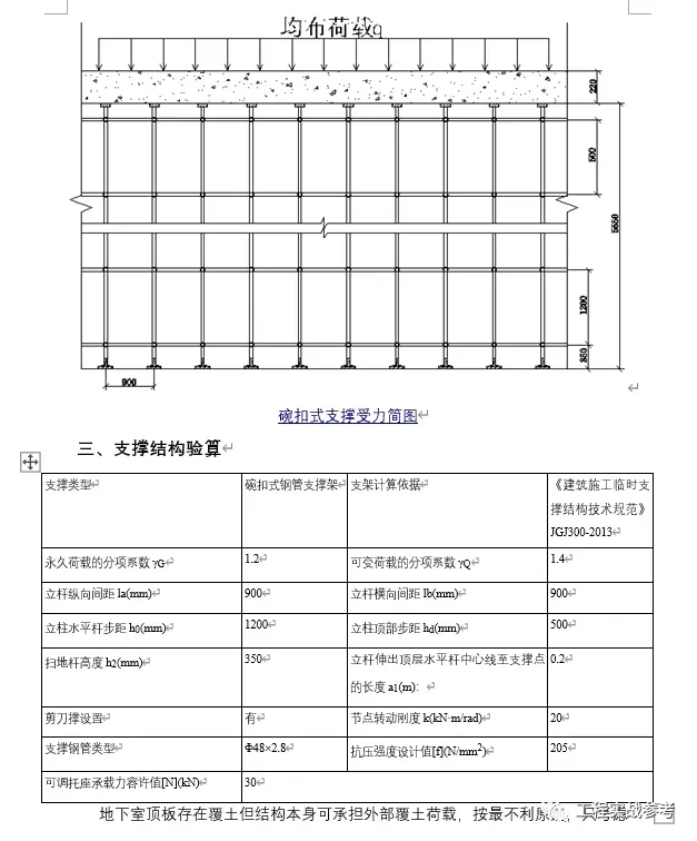
四、车库顶板承载验算
4.1车库顶板行车验算
4.2钢管堆载验算
4.3方木、板堆载验算
4.4钢筋堆载计算
4.5 工字钢堆载验算
4.6 钢笆网堆载验算
4.7 沙、石、砖、水泥堆载验算
4.8 扣件堆载验算
4.9 后浇带行车措施
4.10 车库顶板材料堆载要求
4.11施工洞位置、塔吊洞口周边位置的回顶加固
4.12剪刀撑设置
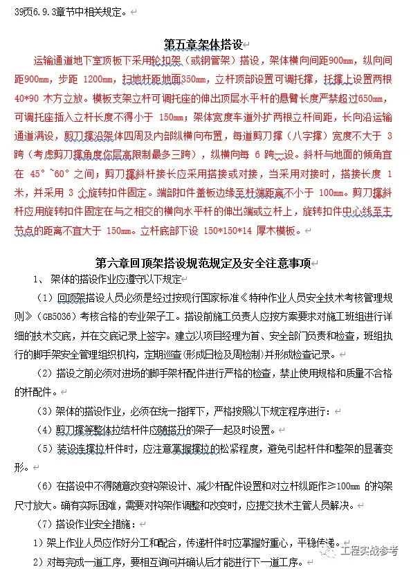
第五章架体搭设
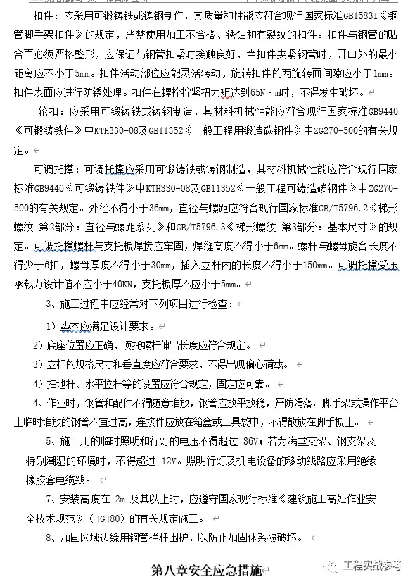
第六章回顶架搭设规范规定及安全注意事项
第七章安全保证措施
第八章安全应急措施
8.1应急救援小组
8.2医院简介
8.3地址及路径



























。。。。。。
篇幅过长,以下略。。。
|
|
|
|
250752. 车库顶板堆载及施工道路加固方案word+计算书+cad资料下载方式
点下面关注微信公众号:
2025《工程实战参考》会员资料

夜雨聆风
