三年通用!高中化学实验总结(全)!pdf版可打印!

点击蓝字,关注我们
有同学说,化学实验题虽然不难,但总丢分!为了让大家能用规范的术语,拿下实验题满分!今天给大家整理了《三年通用!高中化学实验总结(全)!》!建议打印出来,背会不丢分!
因篇幅有限,请关我后,在后台回复“资料”二字,可获取完整版(可打印版)。

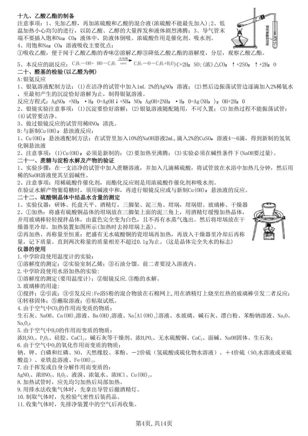
高中化学实验总结








因篇幅有限,仅展示部分……

资料领取方法

第一步:底部点“赞👍+推荐💗”后,打开下方名片后“关我”↓↓↓
第二步:后台回复“资料”二字
关“不打烊资料库”后,在后台对话框回复“资料”二字,可获取电子版(如图所示)

更多资料、方法、技巧持续更新中……

点赞
分享
收藏
夜雨聆风
