2026年春北师大版七年级下册数学全册重点知识点总结‖完整电子版可打印

点击蓝字,关注我们
今天琦妈给大家分享
2026年春北师大版七年级下册数学全册知识点总结归纳,完整电子版可打印。
🌼需要的家长可以领取电子版!
转发给身边更多有需要的家长和朋友,一起助力孩子高效学习!
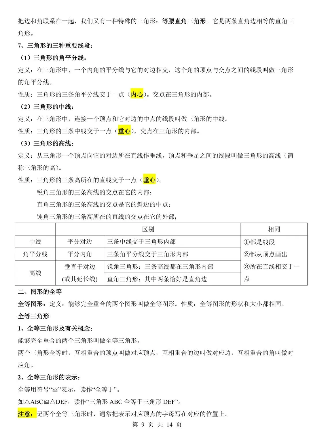
以下为部分截图,具体查看完整PDF文件













资料领取方式

①点一点右下角的“👍”和“❤️”
②关注下方“琦妈伴学”公众号,点“发消息” ,在公众号对话框中回复:七年级

点赞
收藏
分享

免责声明:
本公众号所有资源分享仅供学习交流使用,公益分享,内容及图片均来自网络,如涉及侵权,请联系管理员删除。
夜雨聆风
