夜雨聆风
乐于分享
好东西不私藏
首页
教程
玩机教程
网站开发
WordPress
源码
模板主题
网站源码
插件脚本
软件
手机应用
电脑应用
iOS专区
TV盒子
车机软件
办公开发
游戏
好片推荐
活动资讯
最新活动
科技资讯
其他资源
实用趣站
零散资源
谈天说地
关于我们
进制转换
毒鸡汤
画图板
代码运行
在线排版
今天吃啥
随机密码
在线Markdown
关注本站
微信
当前位置:
夜雨聆风
>
技术教程
>
软件教程
>
《2024年政府收支分类科目》(含PDF)
《2024年政府收支分类科目》(含PDF)
当前时间: 2026-02-23 01:02:27
分类:
软件教程
评论(0)
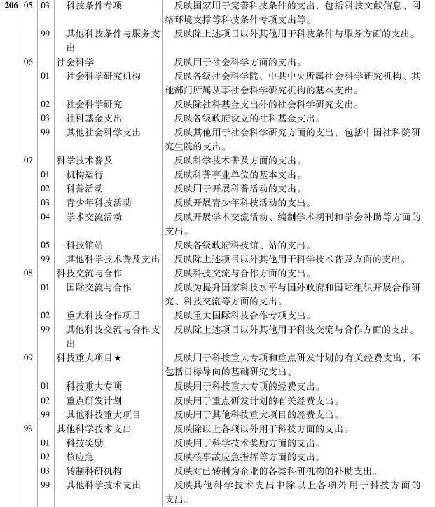
《2024年政府收支分类科目》(含PDF)
点击下方“阅读原文”下载全文PDF
来源:财政部
本站文章均为手工撰写未经允许谢绝转载:
夜雨聆风
»
《2024年政府收支分类科目》(含PDF)
wang
上一篇
2026年视频号商业化趋势报告.pdf
下一篇
「0044-思修」电子版+学习笔记+知识点总结+期末考试重点+复习资料+习题集及答案+名词解释+历年真题试卷及答案+题库及答案+复习重点
猜你喜欢
   
  
六年级下册语文词语表看拼音练习pdf下载,家长都收藏了!
   
  
「0044-思修」电子版+学习笔记+知识点总结+期末考试重点+复习资料+习题集及答案+名词解释+历年真题试卷及答案+题库及答案+复习重点
   
  
2026年视频号商业化趋势报告.pdf
   
  
关于本公众号技术标准下载pdf格式的温馨提示
   
  
《中英对照眼科临床病例荟萃》PDF
   
  
8088_决脉精要.pdf合集_免费分享
   
  
8092_勿听子俗解八十一难经.pdf合集_免费分享
   
  
8112_医家赤帜益辨全书.pdf合集_免费分享
评论
抢沙发
取消
有人回复时邮件通知我
3 + 9 =
提交评论
昵称
昵称 (必填)
邮箱
邮箱 (必填)
网址
网址
×
随机推荐:《没人觉得这个软件真的很准嘛》
没人觉得这个软件真的很准嘛
已关闭评论
)
随机推荐:《天天(小丫**)》
天天(小丫**)
已关闭评论
)
随机推荐:《看呀,这软件可以免费看中超直播》
看呀,这软件可以免费看中超直播
已关闭评论
)
随机推荐:《安卓手机下载器APP—悟空下载V1.3.1【纯净去广告版】可搜可下,万物在手》
坐等沙发
)
随机推荐:《最全查出G,几个男人能活着走出来?》
最全查出G,几个男人能活着走出来?
已关闭评论
)