乐于分享
好东西不私藏

质量管理体系程序文件之《持续改进控制程序》

质量管理体系程序文件之《持续改进控制程序》

一 目的:                                                                                    
为规范公司持续改进的工作流程,使改进更富有效率和成效。
二 范围:
适合于本公司所有过程。
三 权责:
3.1品质部
3.1.1负责管理本程序;
3.1.2负责相关质量信息的分类管理要求;
3.1.3负责归档管理质量改进工作的资料;
3.1.4负责向管理评审提供公司持续改进的资料。
3.2.1技术研发部
负责突破性技术改进的管理
3.3.1管理部
负责其他改进项目的管理
3.3.3其他单位
负责策划本单位的持续改进工作,按要求执行本程序。
四 定义:
4.1突破性项目
为对现有过程进行修改和改进,或实施新过程,通常包含对现有过程进行重大的再
设计,一般由跨职能的小组实施。
4.2渐进性项目
为由公司内人员对现有过程进行渐进的持续改进活动。
五 作业内容:

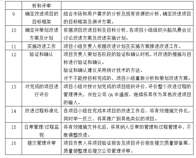
5.1持续改进工作流程

六 支持性文件:
6.1《纠正和预防措施控制程序》.
6.2《管理评审程序》.             
七 相关表单/记录:
7.1「 改进项目申请书」.
7.2「 改进项目实施计划」.
7.3「改进项目完成评价报告」.
八 附件:
无.
本站文章均为手工撰写未经允许谢绝转载:夜雨聆风 » 质量管理体系程序文件之《持续改进控制程序》

评论 抢沙发

5 + 8 =
  • 昵称 (必填)
  • 邮箱 (必填)
  • 网址
×
订阅图标按钮