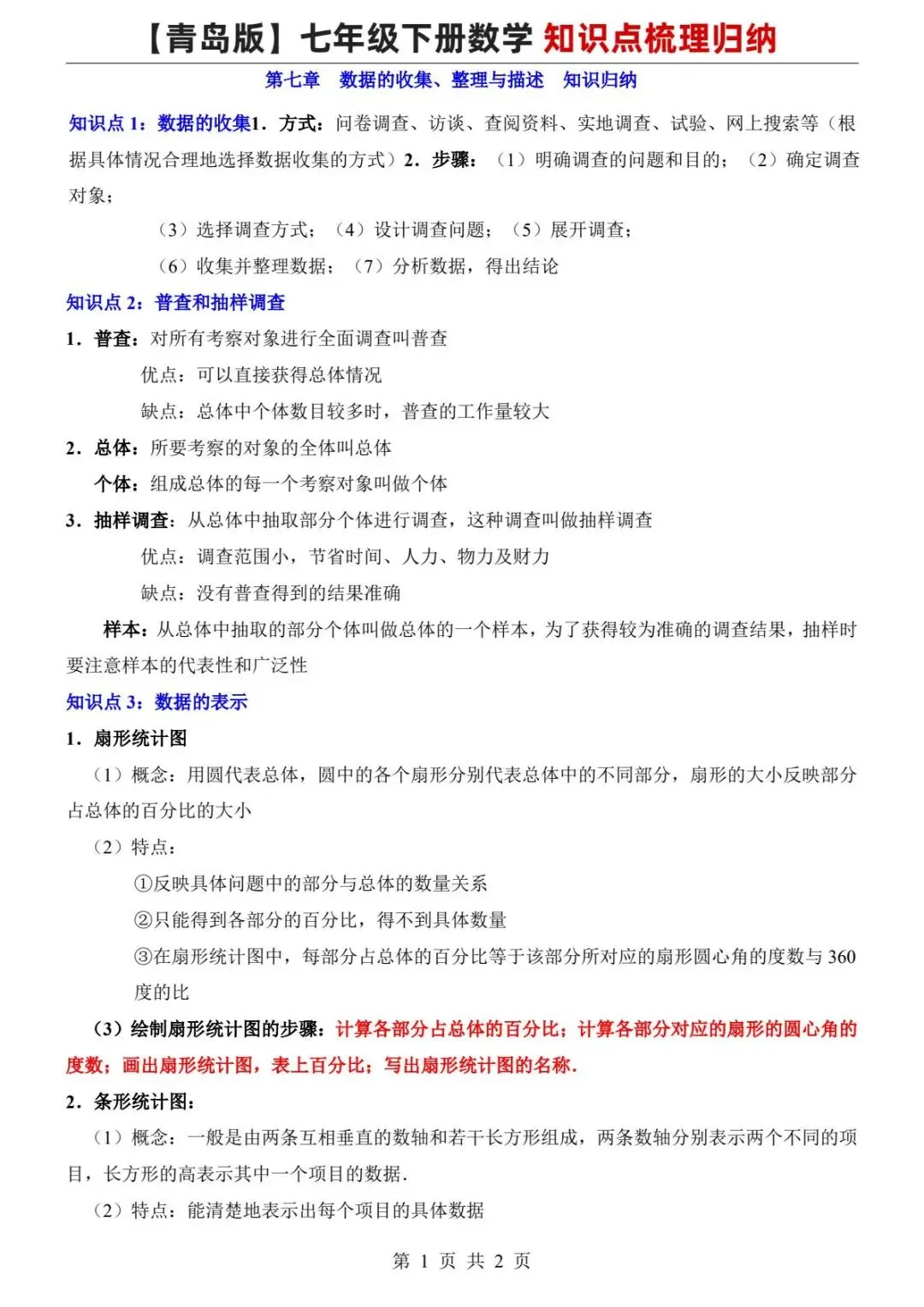
2026春青岛版七年级下册数学《重要知识点归纳总结》,高清完整可打印

点击 蓝字关注 获取更多学习资料
Hi~亲爱的朋友,我们又见面啦!
这里是小锦鲤成长营~
欢迎你来看这里的风景——
💎 寒假预习 | 2026春青岛版七年级下册数学《重要知识点归纳总结》,帮助孩子提前预习新学期重要知识点,掌握重难点,养成预习好习惯,开学学习更轻松!欢迎转发到班级群或朋友圈,帮助更多孩子轻松预习~



温馨提示:文末有全套电子版领取方式








点赞
收藏
分享
获取完整电子版:
①:点一点右下角的“赞”和“在看”,感谢🙏!
②:在公众号消息对话框中发送:初一资料
说明
本微信公众账号分享的资源均通过网络等公共合法渠道获得,仅供试用!版权属于原出版机构或影像公司,本资源为电子载体,传播分享仅限于家庭使用与交流心得、参考和辅助购买决策,不得以任何理由在商业行为中使用,若喜欢此资源,建议购买实体产品。文章中的视频及图片均来自网络,版权归原作者或原出版社所有。如有侵权,请及时联系删除。
夜雨聆风
