全套宪法学期末复习资料PDF:知识点+笔记整理+题库,助你一周复习宪法学,高分通过宪法学期末考试!永不挂科
“ 一个能让你的大学生活更轻松的公众号。”
全套毛概期末复习资料PDF:思维导图+知识点+笔记整理+题库,助你一周复习完毛概,高分通过毛概期末考试!永不挂科
又要准备考试了,来到学校看着厚厚的教材,内心无比的抗拒,其实教材里的很多东西,考试的时候基本上不会出现,每次都依赖老师画的重点也不是长久之计。
为了帮助大家快速梳理各门功课,学长整理了一些必考知识点,
帮助大家争取在一周内掌握整个学期讲过的内容,
不论老师有没有给你勾画考试重点,都可以应对期末考试。
其实争取奖学金没有那么难,除非放低对自己的要求,不挂科就行。
无论哪种要求,我都会尽全力满足你。
学长已经为你准备了超多超全的宪法学复习资料。
其中包括:
重点知识点汇总
课堂笔记及课后习题详解
题库
相信你有了这份资料,让你快速复习,轻轻松松拿高分!
宪法学作为法学的基础课程,其难度还是偏高的,再加上很多同学没有认真对待,平时没有认真学,期末考试恐怕不会轻易通过。
扫码免费领取资料,看看有没有你需要的科目

大家普遍担心的无非下面几点!
我没认真听过课,不知道到底学的什么知识?
宪法学 的知识点太多了,又分布在书上的各个地方,找起来好麻烦!
宪法学的常考知识点对应的题型有哪些,我也不知道?
作为一个过来人,你所有的痛苦我都经历过。
随着期末考试越来越近,而自己捧着厚厚教材一筹莫展,看过的内容几乎过目就忘,越看越焦虑,毫无头绪。
于是我收集好了整套的宪法学的期末复习资料的PDF,来帮助你复习备考,摆脱这些焦虑,轻松度过期末考试!
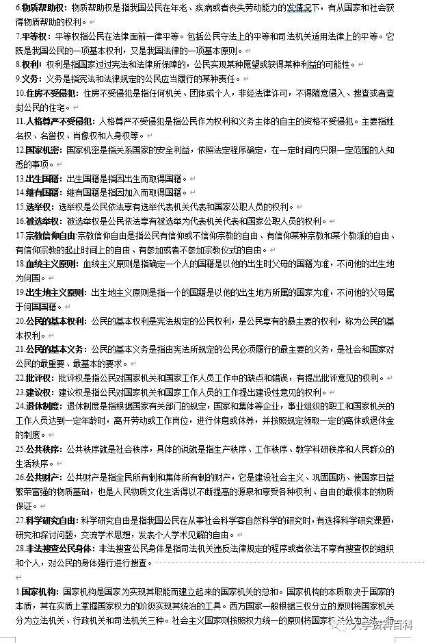
宪法学知识点:







以上宪法学的精华期末复习资料了!
由于篇幅有限,这里暂时只能展示这么多了!

————————————————–
请在公众号后台回复
—————————————种网课资源的老学长!
夜雨聆风
