乐于分享
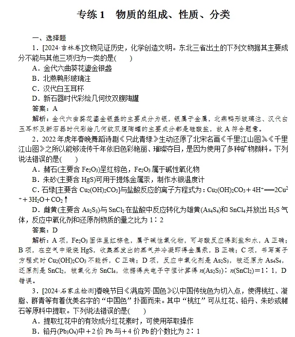
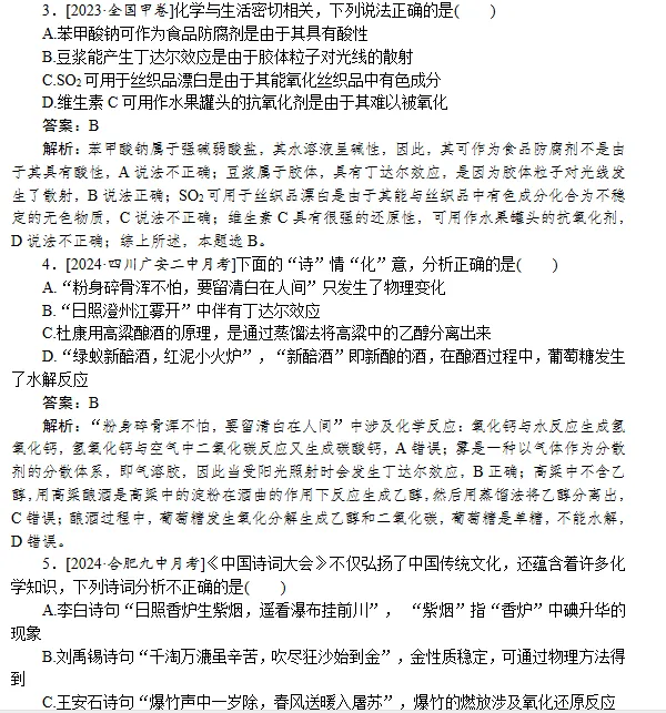
好东西不私藏

2025高中化学专题练习|可下载打印

2025高中化学专题练习|可下载打印

更多下载内容,点击下方公众号↓↓↓

版面有限,不过多展示

需要直接拉至文末下载

完整电子打印版免费领取方式

▲点击上方 语数英辅导资料

 在公众号消息框发送:

5092即可免费领取

本站文章均为手工撰写未经允许谢绝转载:夜雨聆风 » 2025高中化学专题练习|可下载打印

评论 抢沙发

9 + 8 =
  • 昵称 (必填)
  • 邮箱 (必填)
  • 网址
×
订阅图标按钮