初中化学知识点归纳汇总 (超详细!可打印!)
初中化学知识点归纳汇总
(超详细!可打印!)
💚 所有资料不定期更新,需要资料请登录:http://zytnyh.mulupan.cn/
⭕️ 夸克网盘保存步骤
(重要!请严格按顺序操作) 🌈 点击以下链接 → 左下角「保存到夸克网盘」→ 再下载夸克App(手机端) ✅ 手机端操作可免费获赠官方赠送的1000G空间 ❌ 电脑端保存仅送10G,不划算
⭐ 务必注意操作顺序: ☞ 先保存,再下载 → 可得1000G空间 ✅ ☞ 若先下载,后保存 → 仅得10G空间 ❌
🌟 温馨提示
本期给各位带来的是:初中化学知识点归纳汇总 (超详细!可打印!) 如有需要,欢迎收藏、转发,实时更新! 保存后若有更新也会同步提示!








版面所限,此处仅展示部分内容
📥 下面为网盘链接资源!无偿分享
(超详)初中化学知识点归纳汇总 链接:https://pan.quark.cn/s/5d18f20c25b9
❗ 注意
请复制链接,微信里发给自己,即可点开链接资源随时可能被和谐,建议先保存至网盘
📜 版权声明
本公众号分享的资源,均为免费公益性分享,仅供学习和教学使用,请勿用于商业用途。所有文件版权归原作者所有,如有侵权可以联系本人删除。本公众号尊重版权,有任何版权问题,可以直接在公众号留言,我看到后会回复。
🆓 免费声明
所有分享的文件都在网盘,可以免费下载,只是下载速度比较慢。如果开了网盘会员,速度会快很多。⚠️ 如果你充了网盘会员,是网盘收费,不是公众号收费;你在网盘的充值消费,和本公众号无关。因部分朋友误解“需开通会员才能高速下载”即等于“公众号收费”,特此郑重说明!
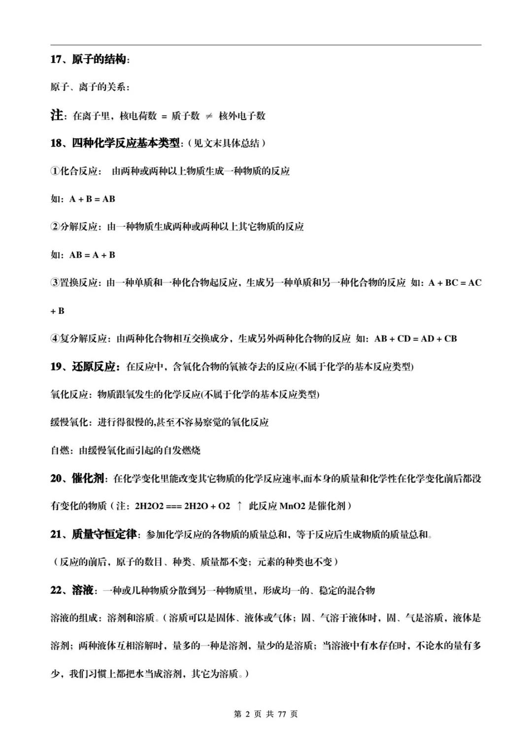
免费获取渠道⬇️
1、关注下方公众号,点点左下角的“👍”+“❤️”
2、电子版资料也可扫码进群领

夜雨聆风

