夜雨聆风
乐于分享
好东西不私藏
首页
教程
玩机教程
网站开发
WordPress
源码
模板主题
网站源码
插件脚本
软件
手机应用
电脑应用
iOS专区
TV盒子
车机软件
办公开发
游戏
好片推荐
活动资讯
最新活动
科技资讯
其他资源
实用趣站
零散资源
谈天说地
关于我们
进制转换
毒鸡汤
画图板
代码运行
在线排版
今天吃啥
随机密码
在线Markdown
关注本站
微信
当前位置:
夜雨聆风
>
技术教程
>
软件教程
>
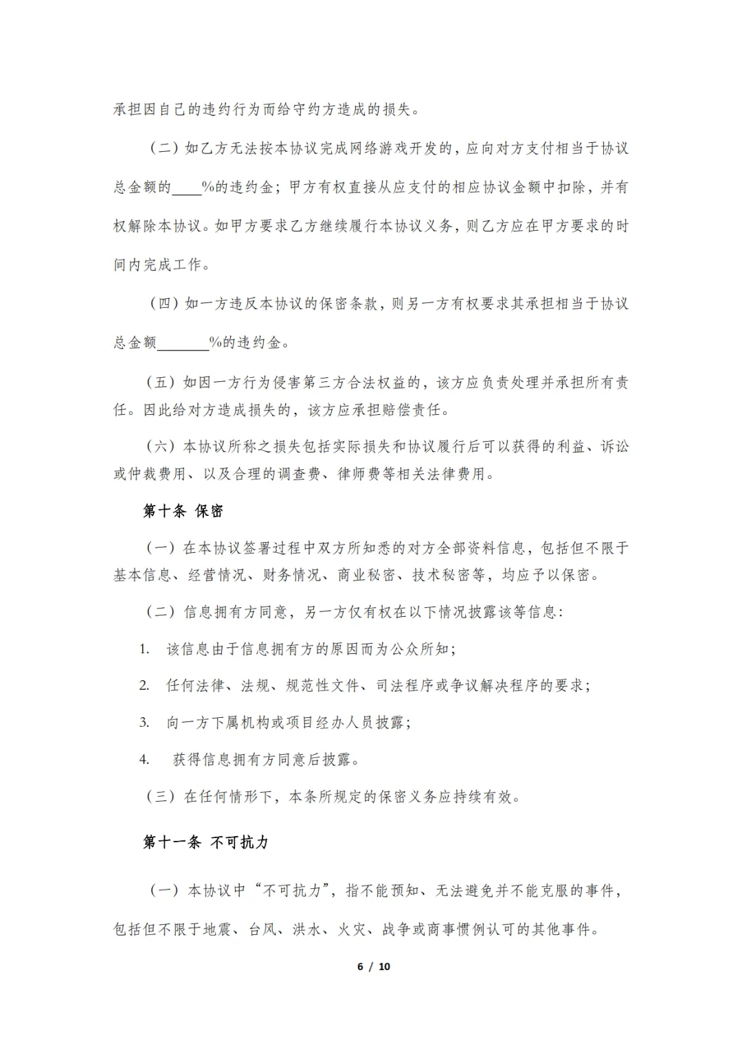
网络游戏委托开发合同模板,WORD文档电子版,可免费下载打印
网络游戏委托开发合同模板,WORD文档电子版,可免费下载打印
当前时间: 2026-02-24 12:38:25
分类:
软件教程
评论(0)
网络游戏委托开发合同模板,WORD文档电子版,可免费下载打印
完整打印版免费领取方式
▲点击上方
微英语口语
在公众号消息框发送:
5777
,
即可免费领取
本站文章均为手工撰写未经允许谢绝转载:
夜雨聆风
»
网络游戏委托开发合同模板,WORD文档电子版,可免费下载打印
wang
上一篇
开工大吉 | 星允信息:以文档技术为翼,启新程赴新章
下一篇
宝妈私藏,让娃爱上写字的控笔训练,可打印
猜你喜欢
   
  
年后开工提效指南|公众号文章中Word/PDF/Excel附件,一键插入不用转格式
   
  
AAAI 2026 | DGAP 插件赋能 SAM2,3DTeethSAM 实现 3D 牙齿分割全局 – 局部特征优化 SOTA
   
  
番外+全文《共享文档里,藏着他的爱人》司景淮温予荟热门的网络小说_共享里,藏着他的爱人(司景淮温予荟)最新完结小说
   
  
宝妈私藏,让娃爱上写字的控笔训练,可打印
   
  
开工大吉 | 星允信息:以文档技术为翼,启新程赴新章
   
  
Obsidian插件Excalidraw
   
  
如何批量删除 Word 文件中出现的所有分节符?
   
  
【288实用软件】文本转语音工具 | Balabolka v2.15.0.912 中文安装版及绿色版
评论
抢沙发
取消
有人回复时邮件通知我
7 + 3 =
提交评论
昵称
昵称 (必填)
邮箱
邮箱 (必填)
网址
网址
×
随机推荐:《【插件】45种中国风水墨飞溅晕开遮罩视频展示 让作品更有韵味~》
坐等沙发
)
随机推荐:《OKPlus插件|8个便捷增强常用功能》
OKPlus插件|8个便捷增强常用功能
已关闭评论
)
随机推荐:《小心手机上安装的福利APP,深夜各种骚操作不断!》
坐等沙发
)
随机推荐:《有比极氪更臃肿的车主app吗》
有比极氪更臃肿的车主app吗
已关闭评论
)
随机推荐:《想知道这是个什么软件的图标》
想知道这是个什么软件的图标
已关闭评论
)