【免费领取|《初中数学知识点全攻略PDF》!熬夜整理4年核心考点,冲刺高分就靠它!】
点击蓝字 关注我们

我是南南,懂数学,更懂学习方法。
执教初中高数学10余载,授课10000+小时,学生过千人
以一个非典型数学老师视角,一起聊聊孩子的数学成长与教育。
各位,九年级的大朋友、小朋友们,大家好~欢迎来到南南的分享空间。、
中考在即,是不是总觉得数学知识点散落各处,复习起来没有头绪?为帮助大家高效备考,我特意将初中数学内容系统整理成46页精华PDF,今日起免费分享!

右下角点赞+在看+转发
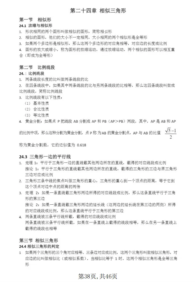
专题预览











👇 如何获取?
1.关注本公众号 ✅
2.点击文末“赞”和“在看” 👍
3.后台私信回复关键词 “数学PDF” ,即可自动获取下载链接
扫描二维码添加南南小助手获取更多中考冲刺资料!


关于南南

上教社《精练与扩展》解析视频官方录制者
原学而思 S 级教师、师训师
10 年深耕培优与自招赛道,授课时长超10000小时
连续3届四校八大录取人数均超60%
初 /高联获奖选手(初联一等奖、高联二等奖)
累计荣获国家级一等奖 2 项
省校级一等奖近 10 项,持有发明专利 2 项



夜雨聆风
