多人协作统稿太繁琐,文档动不动就卡死?一套方案彻底解决!
写大型报告、做规划环评的朋友一定深有体会:
-
文档几百页,一滚动就卡死;
-
多人协作改稿,格式瞬间乱成一锅粥;
-
目录手动更新到崩溃,章节错乱找不到重点;
-
统稿、排版、校对,耗费大量时间却不出活。
其实不是你效率低,可能是方法不对。
今天这篇,一次性把大文档流畅编辑、多人协作统稿、一键更新目录、统一格式、园区规划环评框架模板全部讲清楚,看完直接能用。
1
大文档不卡顿:分章节+轻量化编辑
很多人文档卡死,是因为把所有内容堆在一个文件里。
推荐做法:
-
按章节拆分文档,每一章独立文件
-
统一命名规则:1总则、2规划分析、3现状调查与评价…
-
最后用主控文档(如:封面目录)合并,不占内存、不崩溃
-
多人分工按章节编辑,互不干扰
-
压缩图片,不放原图
这样做,再大的报告也丝滑、不卡顿。
2
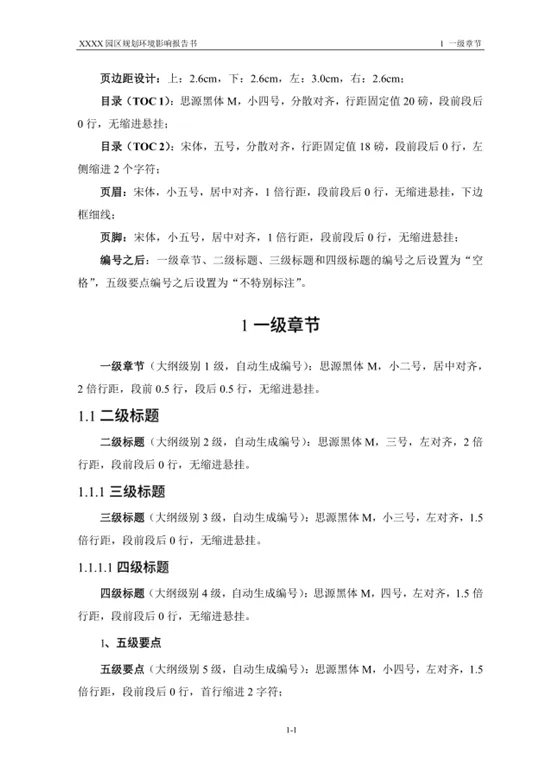
格式永不乱:统一样式设计,全文档统一标准
格式乱,本质是没有样式规范。
统一设置以下样式即可:
-
标题1:1 一级章节
-
标题2:1.1 二级标题
-
标题3:1.1.1 三级标题
-
标题4:1.1.1.1 四级标题
-
五级要点:1、五级要点
-
题注:实现“图”、“表”自动编号,“图”、“表”增减只需更新域,无须检查序号是否正确;
-
表设计:统一表框线、标题行、表文格式;
-
正文:统一字体、字号、行距、缩进、对齐方式等
报告内容只套用样式,编制人员不手动改格式,多人协作也能保持一模一样的排版。
样式设置参数文件截图:



3
目录一键更新:使用更新域一键完成,再也不用手改
手动改目录浪费时间,使用word域功能一键更新分章节文档目录。
操作步骤:
-
先用样式把标题全部标准化
-
引用→目录→自动目录/自定义目录
-
后续内容变动,右键目录→更新域
10秒搞定,零出错。
【关键提示】:
-
目录文件、分章节文件放在同一个文件夹内;
-
域代码{RD “文件名.docx” \f}默认设置为隐藏文字,其中的文件名、扩展名须和分章节文档保持严格一致。
一键更新目录及章节设置截图:



4
直接可用:园区规划环评文本框架
为了让大家更快上手,我整理了一套园区规划环评通用文本框架,其他大型报告也可参考,包含:
-
完整章节结构
-
标准样式模板
-
目录自动更新设置
-
提供免费商用字体“思源黑体”安装包
-
提供“多人协作统稿规则”文件,提前避坑
-
提供“样式设置参数”文件,可根据需要修改对应样式
拿来就能套,直接大幅提升写作效率。
【下载领取】:
在公众号后台发送提示词:「园区规划环评框架」
点击百度网盘下载链接,输入提取码,直接下载保存。
5
文末彩蛋
设置“五级要点”样式出现的小插曲:自动编号出现跨上级标题连续编号,未自动重新开始编号的问题。
方法一:“重新开始于1”——不建议使用
光标放置在需要重新编号的内容上,右键选择“重新开始于1”后格式出现错乱,且套用样式无效,只能手动调整重新编号五级要点的格式。


光标放置在需要重新编号的内容上,右键选择“设置编号值”为“1”,同样会出现格式错乱,且会更改“五级要点”的样式格式。
重新将“五级要点”样式的格式恢复后,又出现「方法一」的情况。



方法三:“定义新的多级列表”——推荐方法
第一步:点击「开始」选项卡→段落组中的「多级列表」下拉箭头→选择「定义新的多级列表」。

第二步:点击弹出窗口左下角的「更多」,分别将“级别1”、“级别2”、“级别3”、“级别4”、“级别5”通过「将级别链接到样式」选项链接样式“标题1”、“标题2”、“标题3”、”标题4”和“五级要点”,并通过预览窗口确认链接和起始编号是否正确。



【注意事项】:
-
“级别1”设置「起始编号」的数值为“章节号”,其余“级别”设置「起始编号」的数值均为“1”。示例中的章节号为“7”。
-
勾选「重新开始列表的间隔」的作用是,低级标题跨上级标题后实现自动重新编号。
-
“定义多级列表”中「对齐位置」、「文本缩进位置」选项的默认单位为厘米,如设置为字符单位会发生飘移。字号为小四的2个“思源黑体M”字符宽度约为0.87厘米。
第三步:确认样式。如需设置字符单位,在样式组中右键选择对应样式,点击「修改」→「格式」-「段落」,在“缩进”中设置。

如需实现更多层级自定义标题的重新自动编号功能,该方法同样适用。
觉得有用,欢迎点赞、推荐、转发给需要的同事~
END

往期回顾
夜雨聆风
