四年级下册数学十大必背考点总结(电子版可打印)
今天为大家分享:数学是一门需要扎实基础的学科,尤其是在小学阶段,掌握核心知识点不仅能提升成绩,更能培养逻辑思维能力。对于四年级下册来说,这份必背十大考点总结堪称 “提分神器”,从四则运算到三角形特性,每一个知识点都是考试中的高频考点,吃透它们,就能在数学学习中事半功倍。
需要的话可以打印出来,安排练习。
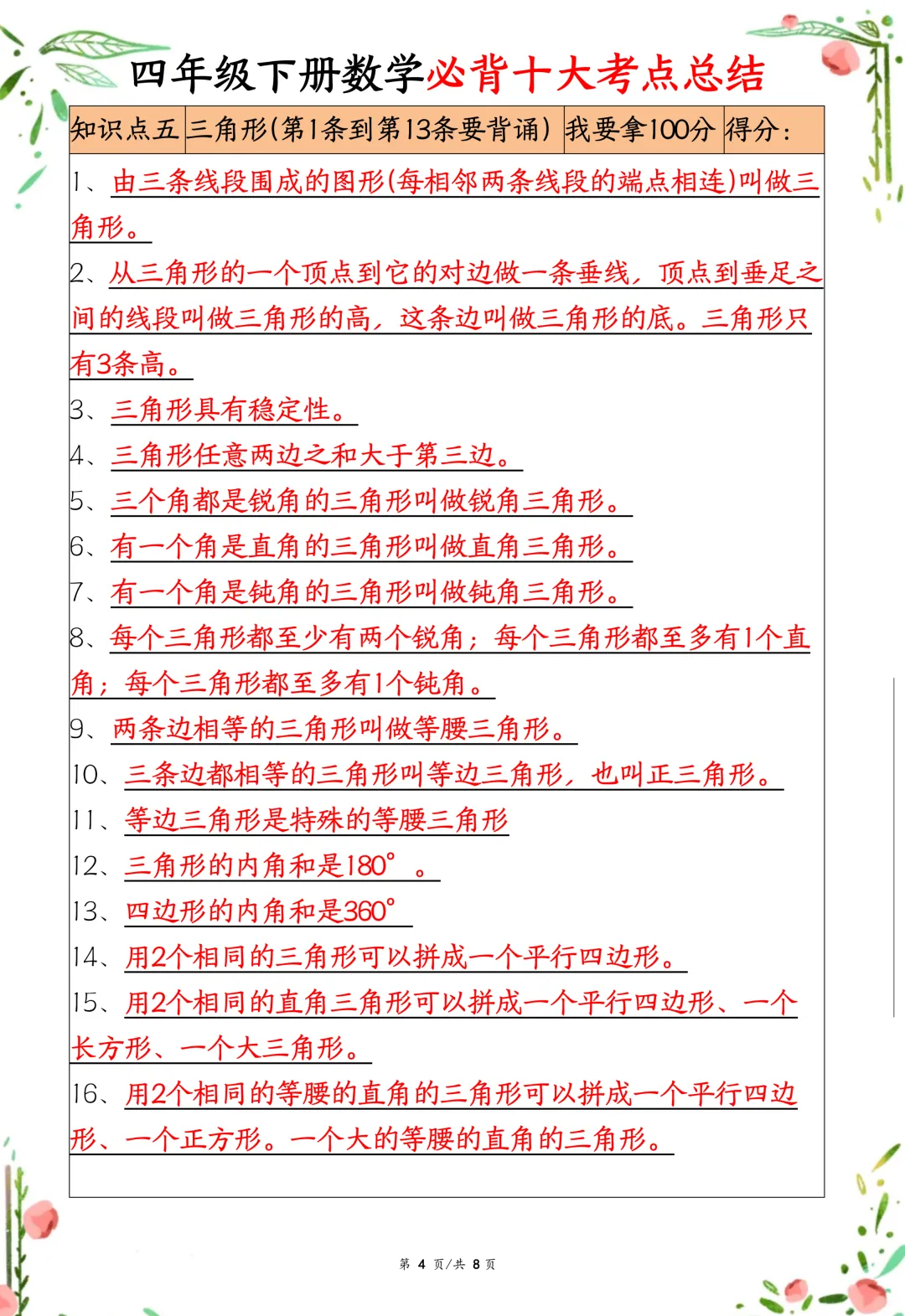
以下为部分内容截图。具体请查看完整PDF文件,以获取更详细的信息。
(温馨提示:文末有电子版领取方式)





免费领取:(发文24小时内)
第一步:点一点右下角的赞和在看
第二步:公众号对话框发送9999
注意事项:资源链接有效期仅限发文24小时内,请及时下载哦,超时仅供会员群领取。
夜雨聆风
