免费下载!新标准!GB2894-2025《安全色和安全标志》发布!3月1日前这些安全标志需要换新版,否则可能会被处罚!

本文资料文后免费下载,请仔细阅读
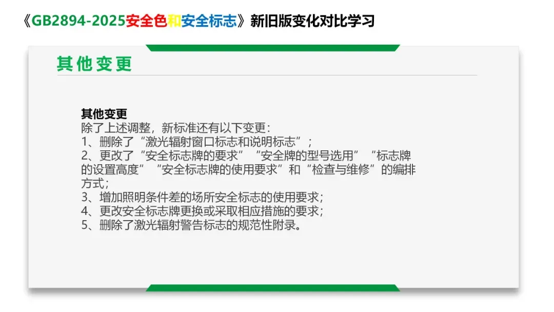
强制性国家标准GB 2894-2025《安全色和安全标志》发布,该标准将于2026年3月1日正式实施。这一新标准将全面替代已经实施多年的GB 2893-2008《安全色》、GB 2894-2008《安全标志及其使用导则》和GB 7231-2003《工业管道的基本识别色、识别符号和安全标识》三项标准,实现了对安全标志相关规范的全面整合与升级。其中很多安全标志样式发生了改动,请及时辨识, 替换成为最新版本,做好过渡期管理,否则可能会被处罚!2026年3月1日起,所有安全标志应符合GB 2894-2025《安全色和安全标志》规定。

新《安全生产法》第三十五条 生产经营单位应当在有较大危险因素的生产经营场所和有关设施、设备上,设置明显的安全警示标志。
新《安全生产法》第九十九条 生产经营单位有下列行为之一的,责令限期改正,处五万元以下的罚款;逾期未改正的,处五万元以上二十万元以下的罚款,对其直接负责的主管人员和其他直接责任人员处一万元以上二万元以下的罚款;情节严重的,责令停产停业整顿;构成犯罪的,依照刑法有关规定追究刑事责任:(一)未在有较大危险因素的生产经营场所和有关设施、设备上设置明显的安全警示标志的;













































GB2894-2025《安全色和安全标志》























































以下两种方式均可免费下载
方式一:
第1步:点击公众号名片关注
第2步:首页点击最下方的“键盘”图标,切换至输入模式输入关键词 安全色点击发送即可

(关键字的回复位置)
注:关键字写错的话,系统是无法识别出你要什么的,所以大家一定要正确的回复关键字,一个字不要多一个字不要少,不要有空格,不要打任何标点符号。如果回复后没有弹出资源链接,大家一定要仔细对照是不是书写错了。
30天有效,大家抓紧下载!
方式二:
扫描下方二维码添加小编微信,通过后微信留言即可;

添加微信留言

●免费下载!2025年安全生产工作总结参考模板汇编附2026全套安全工作计划范本
●免费下载!《中华人民共和国安全生产法》释义全文附新《安全生产法》贯宣、八不伤害视频
●免费下载!新安法宣传片:生命至上 铭法于心 附违反《安全生产法》典型案例剖析与警示宣教片(上、下)
●应急管理部令第18号!《安全生产违法行为行政处罚办法》公布!2026年2月1日起施行,文末下载!
●免费下载!2025年12·2全国交通安全日宣讲PPT附2025《道路交通事故案例警示片》请给驾驶员观看!
●最新消息!已致146人遇难,《香港惊天大火实录》免费下载!
●免费下载!2025年安全生产法宣传周专题宣讲PPT
●免费下载!2025年《安全生产法》宣传周宣教课件PPT(165页)
●免费下载!2025年典型重特大事故案例警示教育片《警钟》第七季(上、中、下)
●免费下载!【消防宣传月】新的国家标准《重大火灾隐患判定规则》开始实施!
●免费下载!新标准发布!全部替代GB/T33000《企业安全生产标准化基本规范》
●免费下载!小火快跑,大火关门!消防员用生命换来的逃生“八字真言”!2025年消防月组织全员观看
●免费下载!2025隐患直击—祸从违章来(十一)上、中、下集
*来源:网络,安全知识大百科 综合整理,转载请注明转载来源!
*部分视频及图片来源网络,本公众号所载内容仅供参考,读者不应单纯接受公众号信息而取代自身独立判断,应自主做出决策并自行承担风险。
*本公众号不对任何因使用本号所载内容所引致的损失承担任何责任。本号仅用于交流学习,若涉及版权问题,请及时联系删除。
*如发现政治性,事实性,技术性差错及版权问题等错误信息,请及时联系我们删除或更正.
方式一:
第1步:点击公众号名片关注

(关键字的回复位置)
注:关键字写错的话,系统是无法识别出你要什么的,所以大家一定要正确的回复关键字,一个字不要多一个字不要少,不要有空格,不要打任何标点符号。如果回复后没有弹出资源链接,大家一定要仔细对照是不是书写错了。
30天有效,大家抓紧下载!
方式二:


●免费下载!【消防宣传月】新的国家标准《重大火灾隐患判定规则》开始实施!
●免费下载!新标准发布!全部替代GB/T33000《企业安全生产标准化基本规范》
●免费下载!2025隐患直击—祸从违章来(十一)上、中、下集
夜雨聆风
