AI工具推荐:FreePDF ,一款可以接入各种大模型的AI文献翻译工具
❝
AI时代加持下,市面上出来了各种好用的小工具。下面就来介绍我们生信入门班级第三周课程Linux编程上,讲师萌老师给大家推荐的心头好物:FreePDF!
话不多说,走起!
此外,我们2026年的生信入门班开始招生啦,详细链接:
生信入门&数据挖掘线上直播课2026年3月班,给你最好的答疑服务!
FreePDF 简介
一个免费的PDF文献阅读器,支持将各语言的PDF文献转成中文,最大的亮点是:可以支持接入各种大模型基于文献内容进行问答。

网址:https://github.com/zstar1003/FreePDF
软件安装
这个软件有好几个版本,我的电脑是Windows,下载链接:https://github.com/zstar1003/FreePDF/releases/download/v5.1.2/FreePDF_v5.1.2.exe
下载下来后,就跟其他的exe工具安装一样,只要鼠标点点点就可以啦!
安装后打开的页面如下:

其他版本的下载地址:
windows:
-
github:https://github.com/zstar1003/FreePDF/releases/download/v5.1.2/FreePDF_v5.1.2.exe -
夸克网盘:https://pan.quark.cn/s/ee59aa67b65d
mac(arm64):
-
github:https://github.com/zstar1003/FreePDF/releases/download/v5.1.2/FreePDF_v5.1.2_macOS.dmg -
夸克网盘:https://pan.quark.cn/s/e96b0c3efc3a -
HomeBrew:运行 brew install freepdf
设置一下
先来配置一下各种属性。
1.翻译配置
页面和选择如下:

2.引擎配置
页面和选择如下:

其中引擎可以选择硅基流动,其网址如下:
❝
silicon:https://cloud.siliconflow.cn/i/pnTWTpiB
硅基流动中选择一个模型:如 deepseek-ai/DeepSeek-V3.2

API秘钥:创建方式如下。
我选了一个萌老师给学员用的:sk-eymbxmcwsmlhrytgdleqxwpoxuirovcdtvfaxdomuiinvwzh

3.选择pdf导入翻译并与AI互动
选择如下:我选的王凌华大佬 2025年10月21号发表在Nature Genetics杂志上,标题为《Multi-modal spatial characterization of tumor immune microenvironments identifies targetable inflammatory niches in diffuse large B cell lymphoma》。

侧边目录设置:

与AI互动
这个软件最大的特点不是它可以一键翻译,而是接入各种大模型后,可以基于文献内容进行问答。
昔日导师的灵魂三问,我们现在来试试问问AI!(内心黑暗中哈哈哈哈哈…)
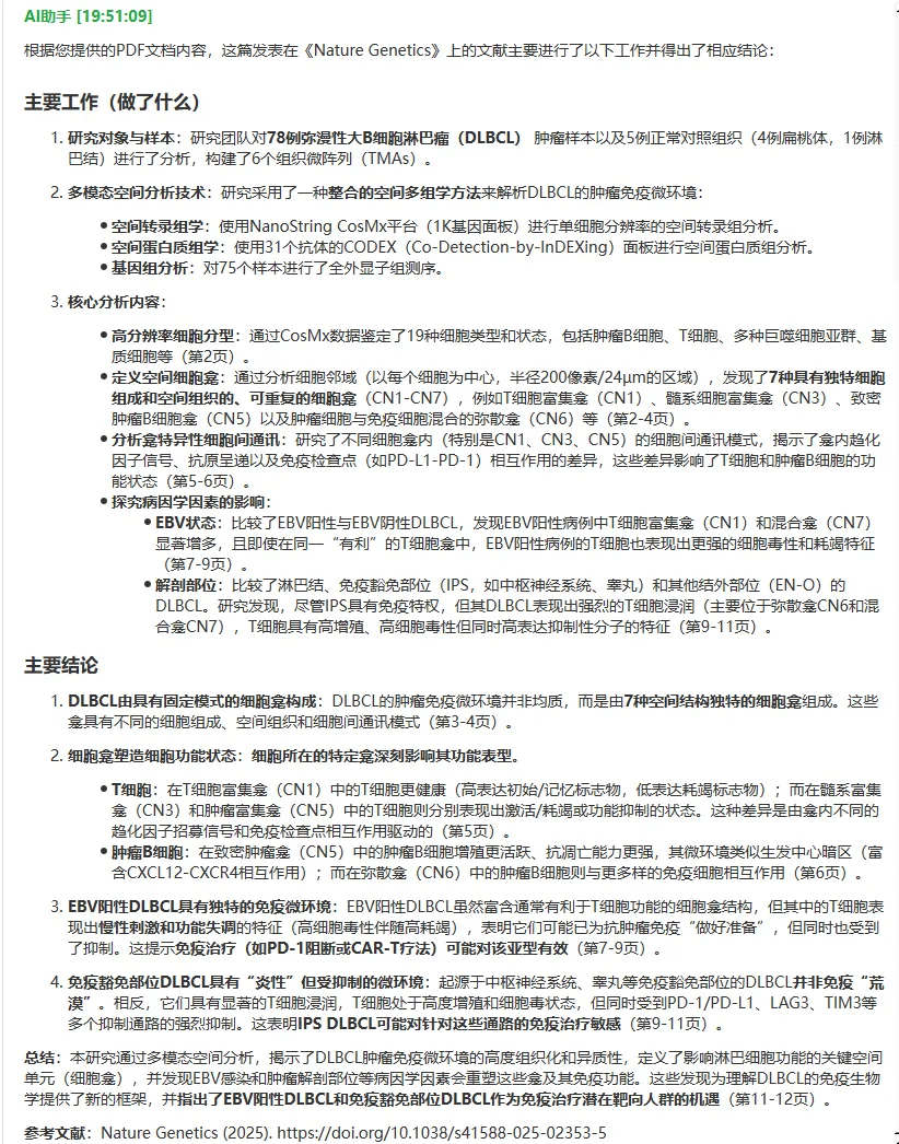
灵魂一问 what and how:这篇文献的做了什么,结论是什么?

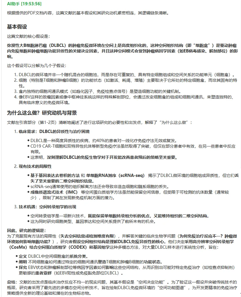
灵魂二问 why:这篇文献的基本假设是什么?为什么这么做?

灵魂三问:这篇文献的创新点是什么?有哪些局限性呢?


如果你感兴趣,欢迎来我们的AI大模型使用微信群交流,进群方式:新叶的微信 Biotree123 。
快去试试看吧!
友情转发:
-
生信入门&数据挖掘线上直播课2026年3月班,你的生物信息学入门课 -
时隔5年,我们的生信技能树VIP学徒继续招生啦 -
满足你生信分析计算需求的低价解决方案 -
生信故事会,来看看他们的生信入门故事 -
生信马拉松答疑专辑,获取你的生信专属答疑
夜雨聆风
