六年级下册人教版语文《彩色版一课一贴|多音字+近反义词+词语解释+中心思想》,可打印



你好呀,我是羲妈,育儿路上一路同行!

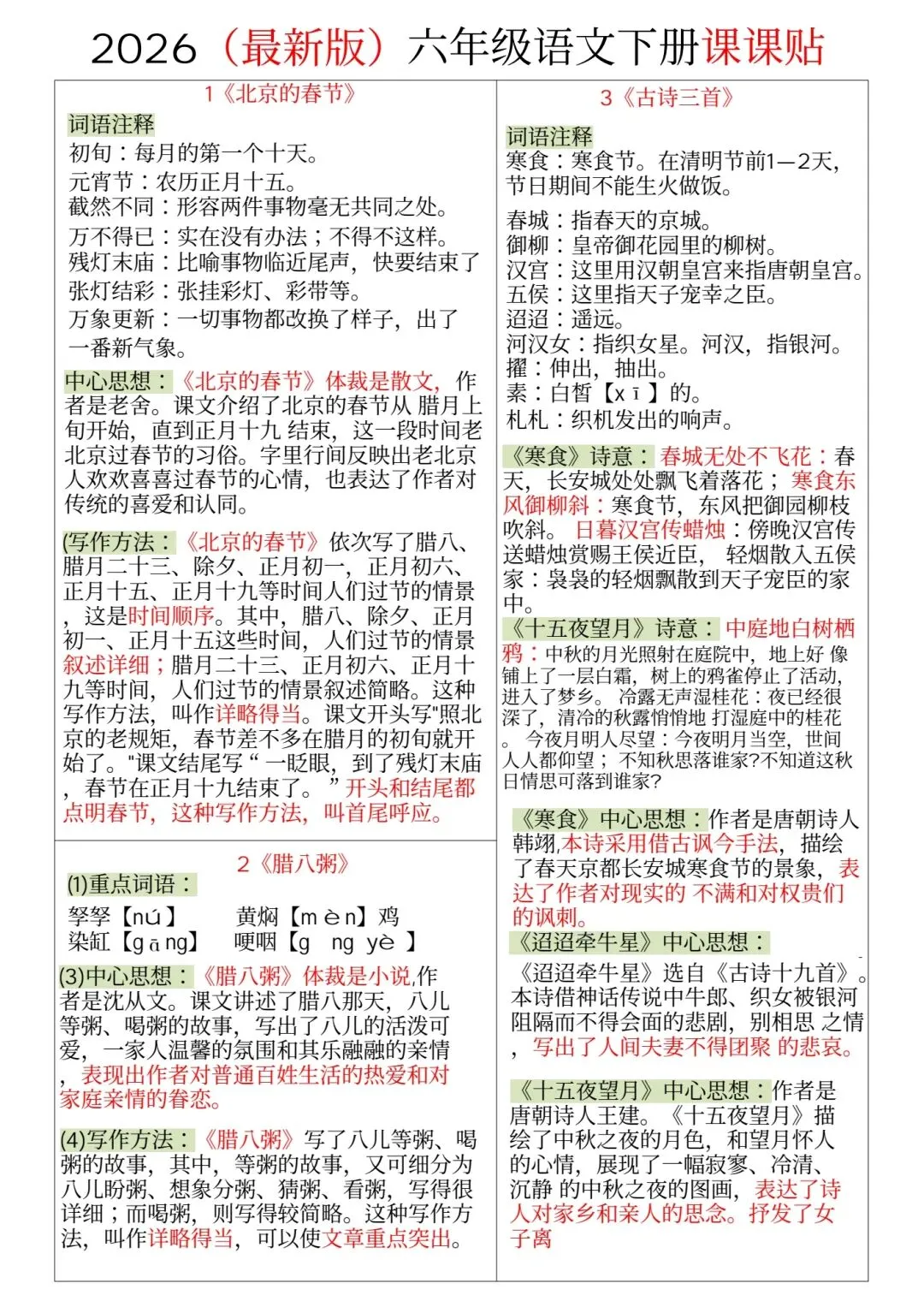
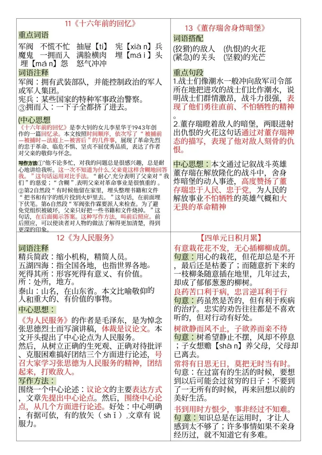
六年级下册人教版语文,彩色一课一贴,电子版可下载可打印。这份资料紧扣教材课文编排,每课都包含会认字、多音字、词语解释、近反义词及主题归纳等,彩色设计清晰醒目,无论是课前预习还是课后复习,都能帮助孩子系统掌握基础知识,精准把握课文重点 ,是随堂学习的高效实用工具,需要的朋友抓紧领取,让孩子用起来吧💪!
(温馨提示:文末有完整版领取方式)





领取完整电子版:
①:点一点右下角的
和
,感谢🙏!
②:关注👇公众号,再点【发消息】,下方对话框中输入:1289
本微信公众账号分享的资源均通过网络等公共合法渠道获得,仅供试用!版权属于原出版机构或影像公司,本资源为电子载体,传播分享仅限于家庭使用与交流心得、参考和辅助购买决策,不得以任何理由在商业行为中使用,若喜欢此资源,建议购买实体产品。文章中的视频及图片均来自网络,版权归原作者或原出版社所有。如有侵权,请及时联系删除。
夜雨聆风
