软件开发合同(专业版)可编辑打印

点击上方蓝色字体,关注我们
15


本期干货
软件开发合同(专业版)可编辑打印
软件开发合同(专业版)
甲方(委托方):____________________ 合同编号:______________
乙方(开发方):____________________ 签约地点:___________签订时间:______________
鉴于条款:
1.甲方拟委托乙方开发软件系统(以下简称“本软件“或“本项目“);
2.乙方具备相应的软件开发资质和能力,愿意接受甲方委托完成本软件开发工作。
3.双方本着平等互利、诚实信用的原则,依据《民法典》《计算机软件保护条例》等相关法律法规,经友好协商,达成如下协议:
第一条 项目内容与要求
1.1 项目概述
- 项目名称:_________________________
- 软件名称:_________________________
- 开发平台:_________________________
- 运行环境:_________________________
- 开发语言:_________________________
1.2 功能需求
本软件应当具备以下主要功能模块:
1.3 性能指标
- 并发用户数:不少于_____人;
- 系统响应时间:平均不超过______秒;
- 系统可用性:不低于______%;
- 数据准确性:达到_______%;
- 其他技术指标:_________________________。
1.4技术文档要求
乙方应当提供以下技术文档:1.需求分析说明书;2.系统设计说明书;3.数据库设计说明书;接口规范文档;4.测试报告;5.用户操作手册;6.系统维护手册;7.源代码及注释。
第二条 开发周期与进度
2.1 开发周期
本项目开发周期为_________个工作日/自然日,自本合同生效之日起计算。
2.2 项目里程碑
|
阶段 |
工作内容 |
完成时间 |
交付物 |
|
第一阶段 |
需求分析与确认 |
合同生效后_____日内 |
《需求规格说明书》 |
|
第二阶段 |
系统设计与原型开发 |
第_____日前 |
《设计说明书》、原型系统 |
|
第三阶段 |
编码与单元测试 |
第_____日前 |
源代码、单元测试报告 |
|
第四阶段 |
系统集成与测试 |
第______日前 |
测试版软件、测试报告 |
|
第五阶段 |
验收与交付 |
第______日前 |
正式版软件、全部文档 |
2.3 进度调整
如因甲方需求变更或不可抗力导致进度延误,经双方书面确认后,开发周期相应顺延。
第三条 合同价款与支付方式
3.1 合同总价
本合同总价为人民币_________元(大写:__________________元整),该价格为含税价,包含乙方完成本项目所需的全部费用。
3.2 付款方式
甲方按以下方式向乙方支付合同价款:
|
期次 |
付款条件 |
付款比例 |
付款金额(元) |
付款时间 |
|
第一期 |
合同签订后 |
_____% |
合同签订后______日内 |
|
|
第二期 |
需求确认后 |
_____% |
需求确认后______日内 |
|
|
第三期 |
系统测试通过后 |
______% |
测试通过后______日内 |
|
|
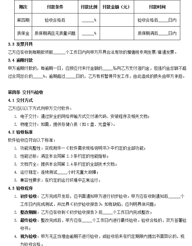
第四期 |
验收合格后 |
______% |
验收合格后_____日内 |
|
|
质保金 |
质保期满且无质量问题 |
______% |
质保期满后_____日内 |
3.3 发票开具
乙方应在收到每期款项前______个工作日内向甲方开具合法有效的增值税专用发票/普通发票。
3.4 逾期付款
甲方逾期付款的,每逾期一日,应按应付未付金额的_____‰向乙方支付违约金,但违约金总额不超过合同总价的_____%。逾期超过_____日的,乙方有权暂停开发工作,由此造成的损失由甲方承担。
第四条 交付与验收
4.1 交付方式
乙方应以以下方式向甲方交付软件:
- 电子交付:通过安全的网络传输方式交付源代码、安装程序及相关文档;
- 物理交付:如需,提供存储介质(如U盘、光盘等)。
4.2 验收标准
软件验收应符合以下标准:
- 功能完整性:实现附件一《软件需求规格说明书》中约定的全部功能;
- 性能达标:满足本合同第2.3条约定的性能指标;
- 文档齐全:提供本合同第2.4条约定的全部技术文档;
- 运行稳定:连续测试_____小时无重大故障;
- 兼容性要求:在约定的运行环境中正常运行。
4.3 验收程序
……
本期干货资料预览




说明:本资料由互联网中的公开信息整理而成,仅供需要的用户领取作私下学习、交流。相关费用并非资源的对价,而是收集整理劳动的对价。公众号小部分资源无法联系到原作者,如有侵权可添加微信xbt648,我们将及时删除。



夜雨聆风
