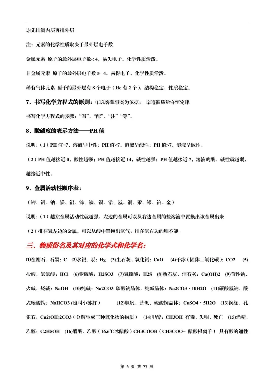
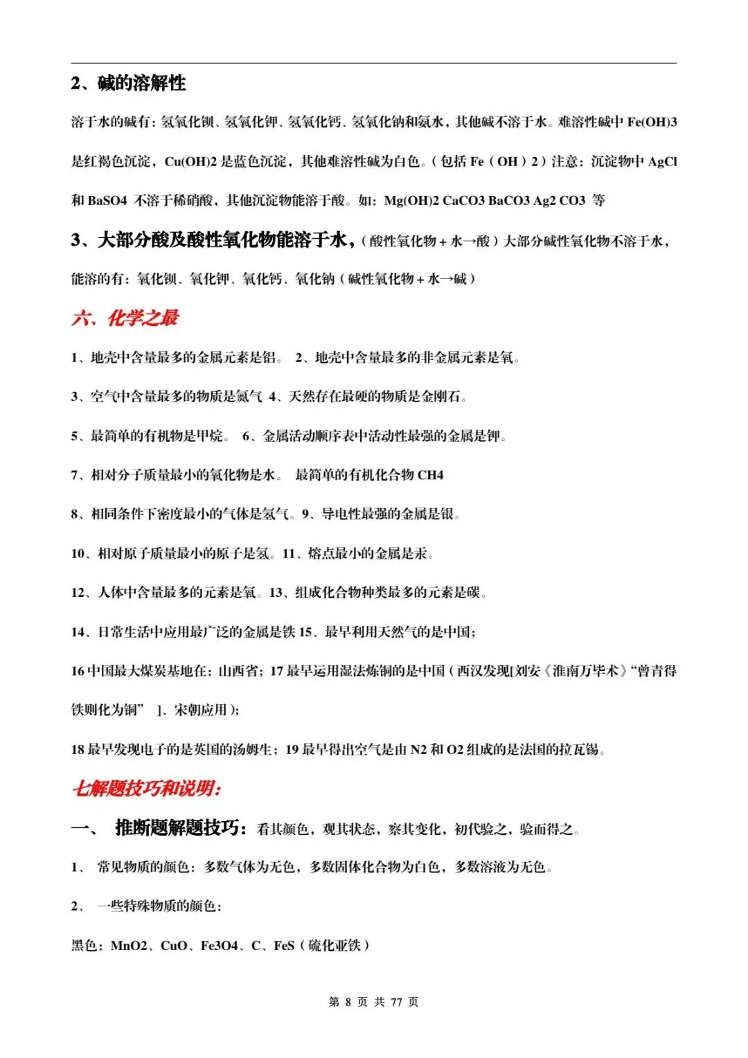
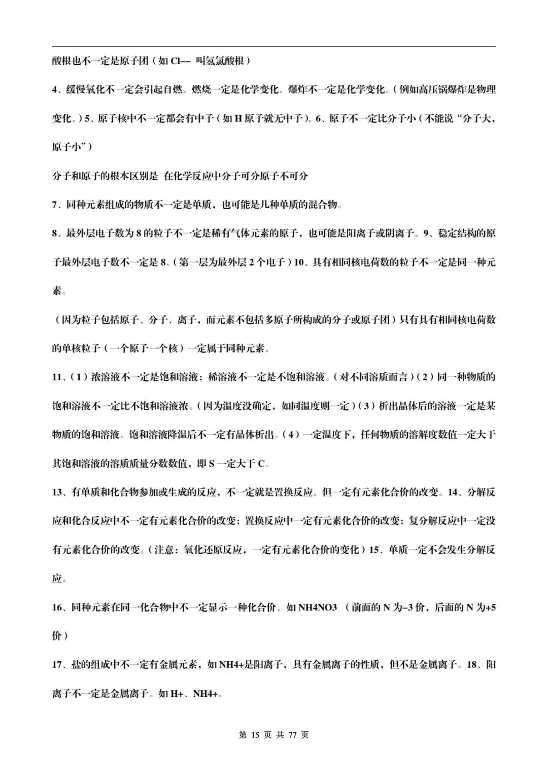
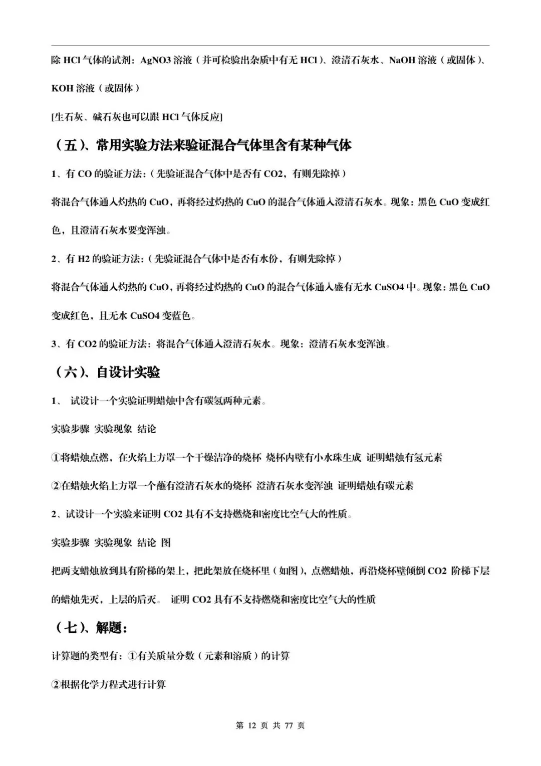
乐于分享
好东西不私藏

(超详)初中化学 知识点归纳汇总(可打印)

(超详)初中化学 知识点归纳汇总(可打印)

持续更新、欢迎关注!

电子版下载方法:【复制链接https://pan.quark.cn/s/0a3dafab9e01】到【微信对话框】发给自己,点链接操作保存

https://pan.quark.cn/s/0a3dafab9e01

学习资料完整版下载 请看这里点击跳转

——————————————

特别说明:
本号资料均为免费公益性分享仅限于自己学习交流,请勿商用!本号资源为电子载体,版权属于原作者,如有认为侵权的请联系删除。
本站文章均为手工撰写未经允许谢绝转载:夜雨聆风 » (超详)初中化学 知识点归纳汇总(可打印)

评论 抢沙发

6 + 2 =
  • 昵称 (必填)
  • 邮箱 (必填)
  • 网址
×
订阅图标按钮