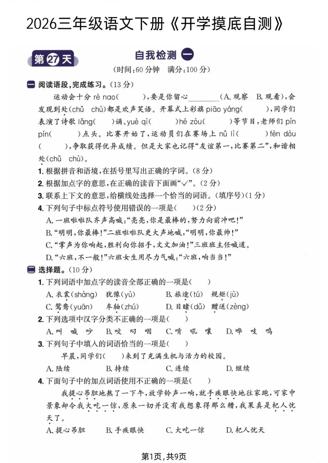
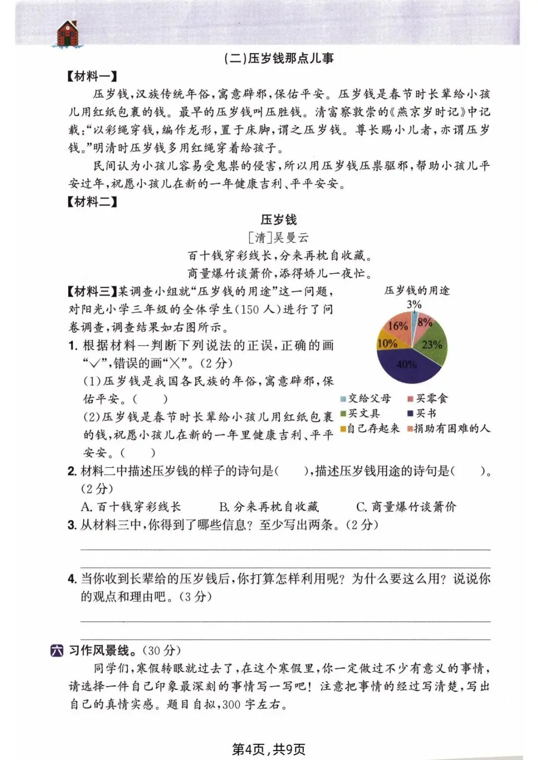
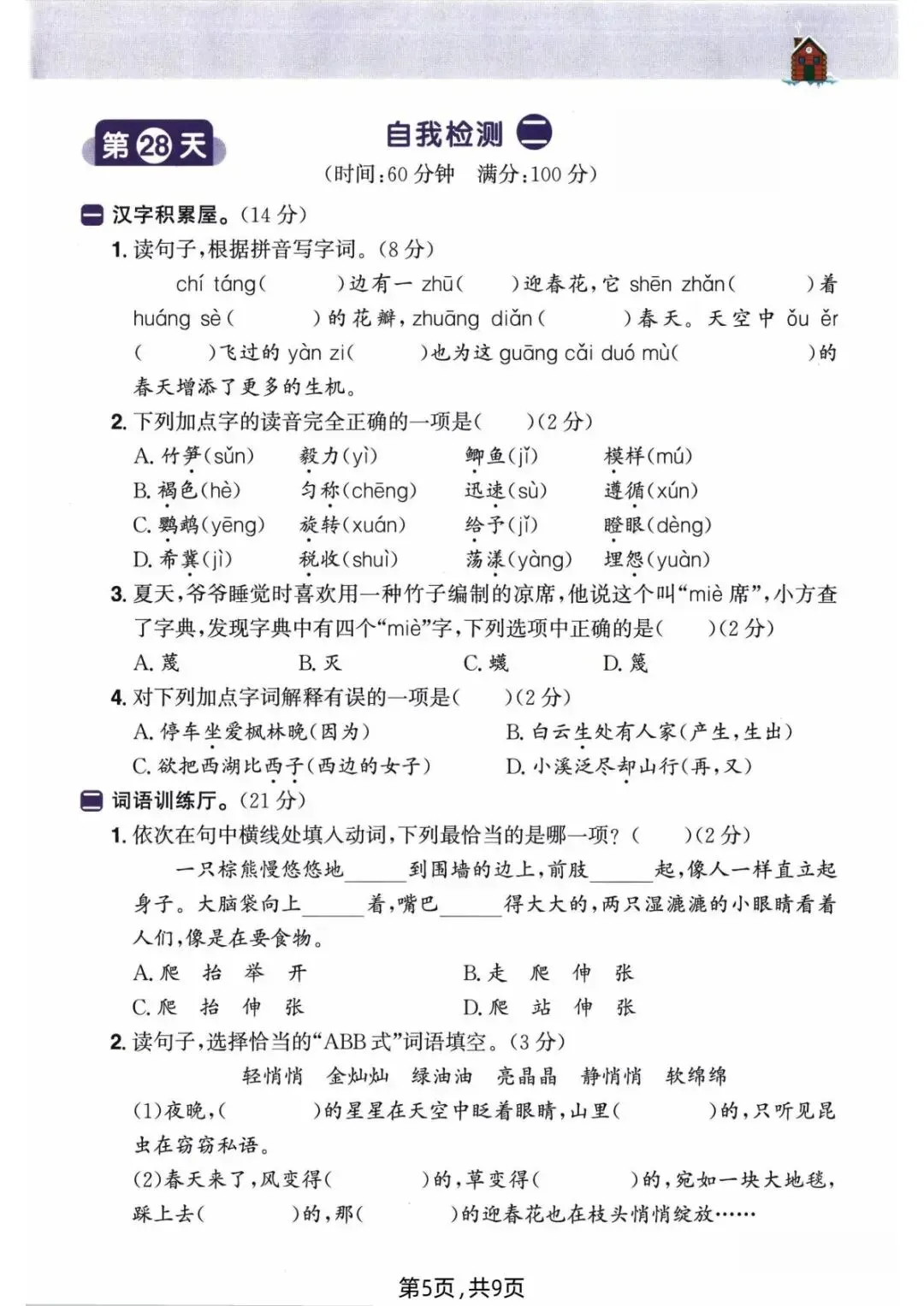
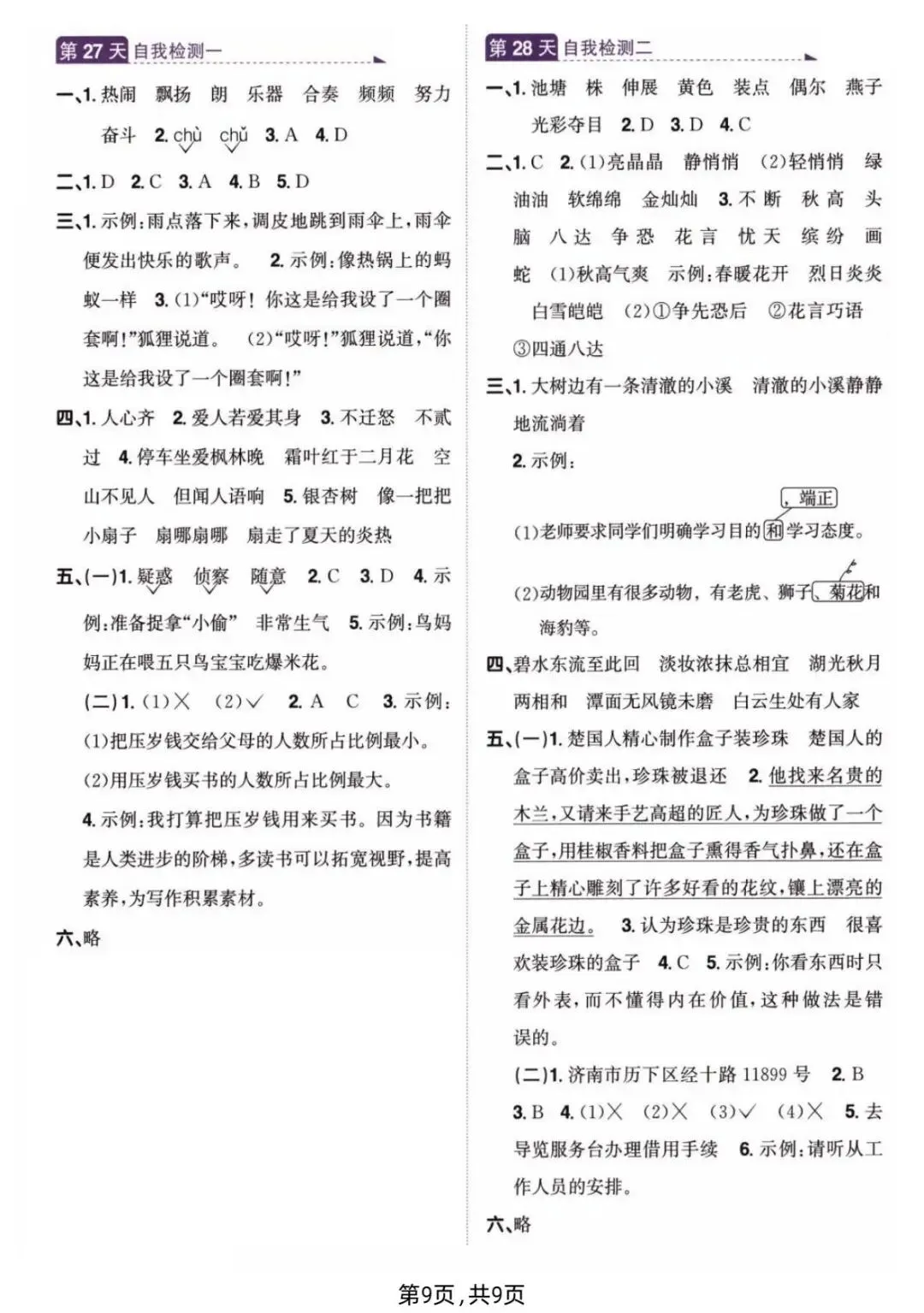
2026年春新版人教部编版三年级下册语文《开学摸底自测》,含答案,可下载打印
点击蓝字关注

领取更多学习资源
2026年春新版人教部编版三年级下册语文《开学摸底自测》,含答案,电子版可下载打印。该三年级语文开学摸底自测包括看拼音写字词、句子练习、按课文内容填空等内容,有需要的老师家长快给孩子们打印练习吧。
(温馨提示:文末有完整电子版领取方式)










领取完整电子版
①:点一点右下角的“
”和“
”!
②:在公众号对话框中回复:4246

HI 新朋友,点 以进入主页哦!

声明
声明:本微信公众账号分享的资源均通过网络等公共合法渠道获得,仅供试用!版权属于原出版机构或影像公司,本资源为电子载体,传播分享仅限于家庭使用与交流心得、参考和辅助购买决策,不得以任何理由在商业行为中使用,若喜欢此资源,建议购买实体产品。文章中的视频及图片均来自网络,版权归原作者或原出版社所有。如有侵权,请及时联系删除。
夜雨聆风
