IT信息安全运维方案(Word)
本文目录概览:
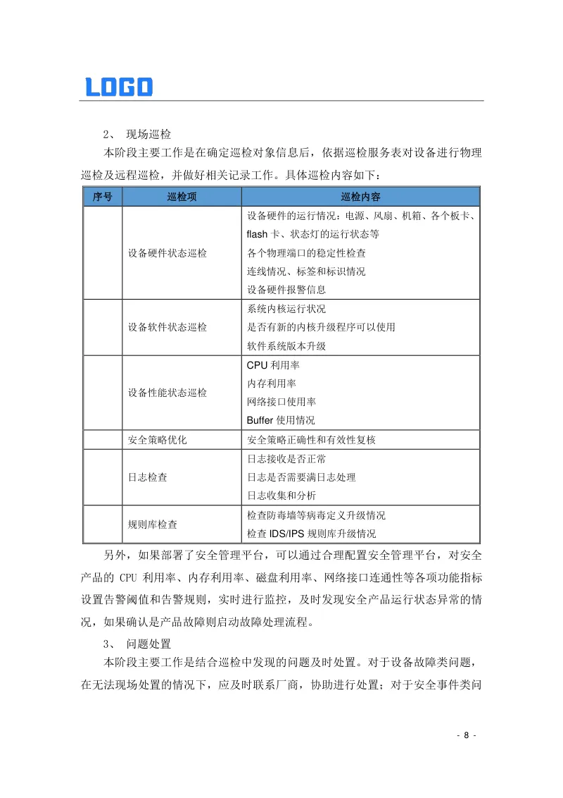
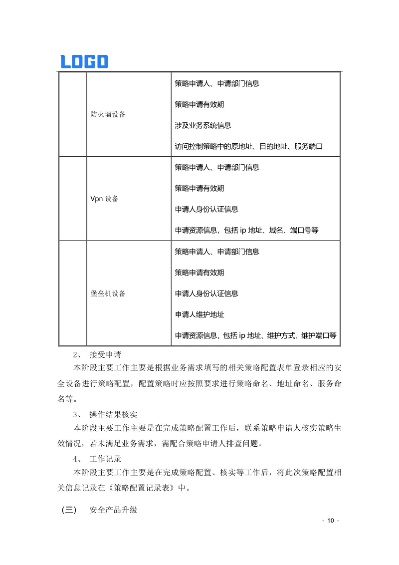
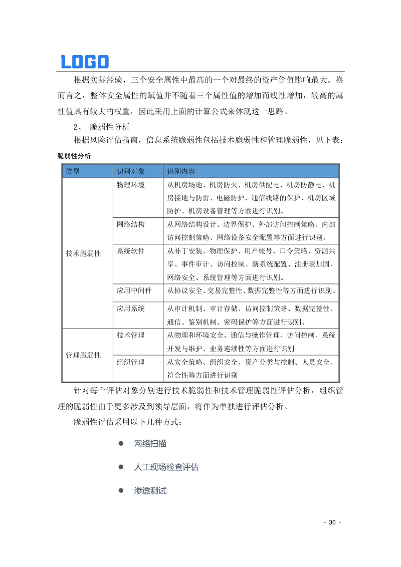
一、安全防护运维系统构建
1.1 安全产品运维精细管理
1.2 安全管理制度编修完善
1.3 安全运维操作规范制定
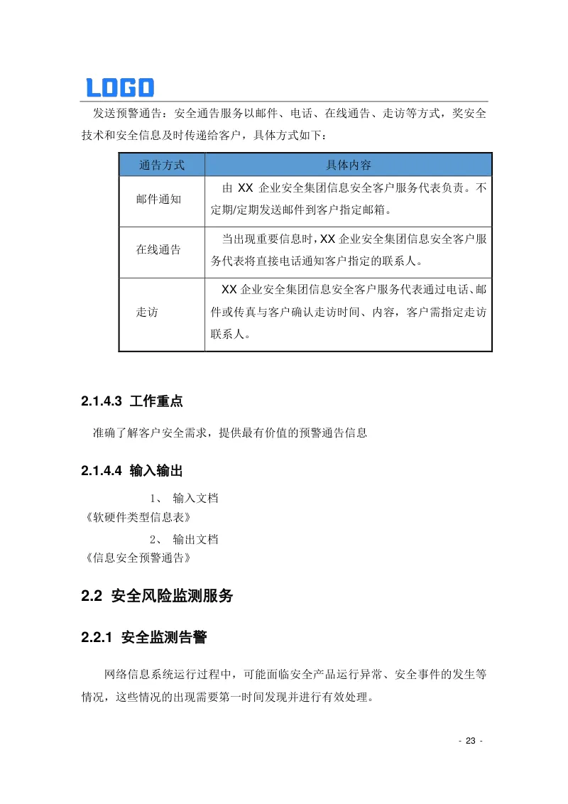
1.4 信息安全预警通告流程
二、安全风险监测机制建立
2.1 安全监测及实时警报
2.2 新上线系统安全审查
2.3 安全风险综合评估分析
2.4 安全漏洞扫描及整改
2.5 系统深度渗透性测试
三、安全事件应对与处理方案
3.1 安全事件紧急响应处置
3.2 重要时段安全保障措施
3.3 安全应急演练规划实施
四、安全措施升级与改进策略
4.1 系统安全加固专项服务
4.2 安全策略优化调整方案
五、安全工作协同与支持服务
5.1 协助开展全面安全检查
5.2 等级保护测评协助工作
【相关资料集】







































































夜雨聆风
