乐于分享
好东西不私藏

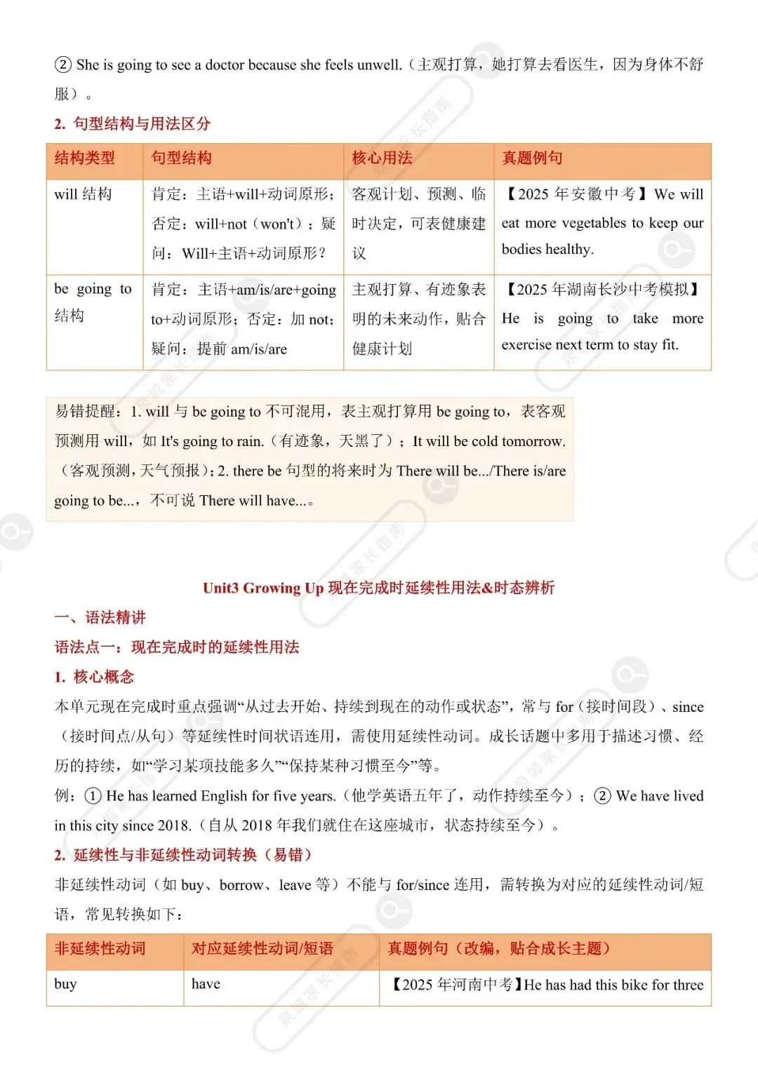
人教版八年级下册英语重点语法汇总!PDF电子版免费下载!

人教版八年级下册英语重点语法汇总!PDF电子版免费下载!

↑↑↑点击上方蓝字,关注公众号:泉城家长指南,及时获取中考升学资讯
今日资料分享——八下英语重点语法汇总,无论是学前预习还是考前复习都适用。| 文末有电子版领取方式~
……
完整电子版领取方式↓↓↓
– End –

扫码↓↓进初中家长家交流群获取最新——
中考政策、初中考试真题资料、高中选拔新消息
如果家长朋友们,对于济南中考升学政策还不了解或者对于相关学校信息了解方面存在疑问,对于孩子未来升学不清楚选什么途径更合适,可以报名下方1v1规划:
安安老师会给大家进行政策讲解和初升高规划指导,孩子进行学情诊断,赠送一本初升高指导手册根据孩子的成绩、特点和意向,助您合理规划孩子的升学途径,明确备考方向,找对适合孩子的升学路!

本站文章均为手工撰写未经允许谢绝转载:夜雨聆风 » 人教版八年级下册英语重点语法汇总!PDF电子版免费下载!

评论 抢沙发

1 + 6 =
  • 昵称 (必填)
  • 邮箱 (必填)
  • 网址
×
订阅图标按钮