夜雨聆风
乐于分享
好东西不私藏
首页
教程
玩机教程
网站开发
WordPress
源码
模板主题
网站源码
插件脚本
软件
手机应用
电脑应用
iOS专区
TV盒子
车机软件
办公开发
游戏
好片推荐
活动资讯
最新活动
科技资讯
其他资源
实用趣站
零散资源
谈天说地
关于我们
进制转换
毒鸡汤
画图板
代码运行
在线排版
今天吃啥
随机密码
在线Markdown
关注本站
微信
当前位置:
夜雨聆风
>
技术教程
>
软件教程
>
零碳园区创建与评价技术规范.pdf
零碳园区创建与评价技术规范.pdf
当前时间: 2026-03-01 09:04:09
分类:
软件教程
评论(0)
零碳园区创建与评价技术规范.pdf
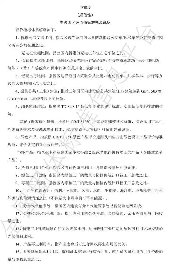
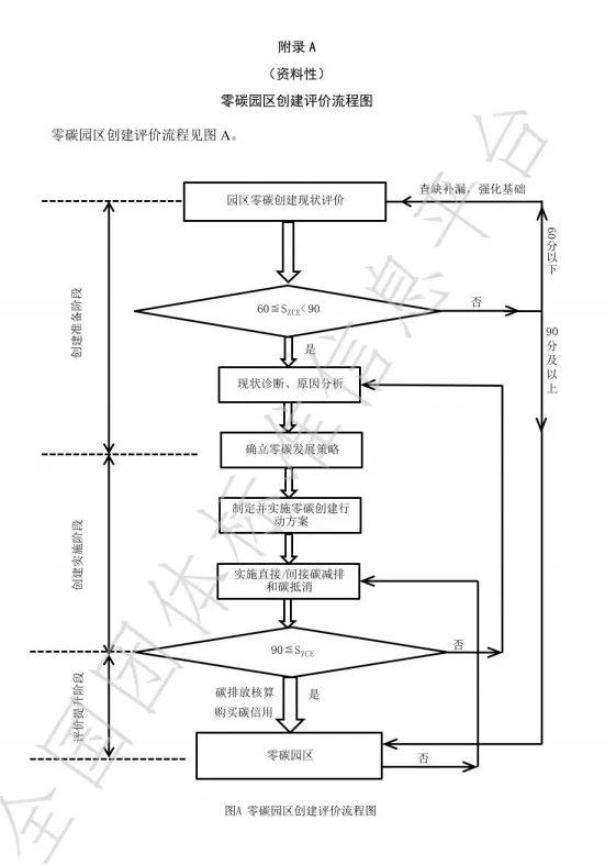
今日资料分享《零碳园区创建与评价技术规范》PDF完整版,附目录参考,文末可扫码下载。
本站文章均为手工撰写未经允许谢绝转载:
夜雨聆风
»
零碳园区创建与评价技术规范.pdf
wang
上一篇
26春五年级下册通用版【数学口算2000题】|完整电子版可打印
下一篇
图说中国图腾 PDF
猜你喜欢
   
  
26春三年级下册教科版科学全册核心考点汇总|知识点总结,完整可打印
   
  
《豆包AI赚钱手册》电子版手册
   
  
股市天气副图源码凡客超级火山口套装
   
  
一年级语文下册1-5单元考点通关练 空白版(完整电子版可打印)
   
  
图说中国图腾 PDF
   
  
26春五年级下册通用版【数学口算2000题】|完整电子版可打印
   
  
【青岛版】2026春小学二年级数学下册电子课本(五四制)高清PDF版免费下载打印
   
  
2026《一飞冲天系列初中高中电子版超全合集》~初中学业水平考察+中考专项试题+高中模拟试题汇编免费领取了
评论
抢沙发
取消
有人回复时邮件通知我
1 + 2 =
提交评论
昵称
昵称 (必填)
邮箱
邮箱 (必填)
网址
网址
×
随机推荐:《快上线了!可能是iOS端最沉浸的Ai恋人》
快上线了!可能是iOS端最沉浸的Ai恋人
已关闭评论
)
随机推荐:《宝妈们请不要放过这个APP好吗!👶》
宝妈们请不要放过这个APP好吗!👶
已关闭评论
)
随机推荐:《dazz拍照真的绝!原片直出》
dazz拍照真的绝!原片直出
已关闭评论
)
随机推荐:《苹果手机桌面App全消失❓一招找回❗️》
苹果手机桌面App全消失❓一招找回❗️
已关闭评论
)
随机推荐:《手机APP的用途》
手机APP的用途
已关闭评论
)