2026版七年级下册生物默写知识点总结,可打印电子版!

大家好,今天老师整理了:2026版七年级下册生物默写知识点总结,可打印电子版!
(文末有电子版获取方式👇)









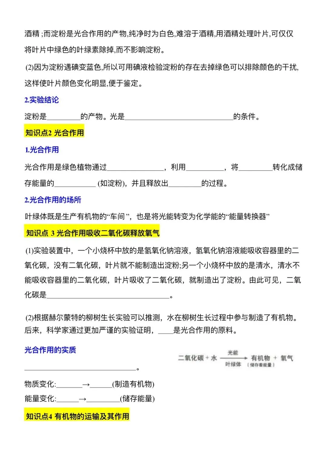
【因篇幅有限,只展示部分资料截图】
声明:本公众号尊重原创,素材来源于网络,好的内容值得分享,如有侵权请联系删除!
▲
点击上方卡片关注:语数英学库
关注后在公众号消息框点击或回复:下载资料

2026版七年级下册生物默写知识点总结,可打印电子版!

大家好,今天老师整理了:2026版七年级下册生物默写知识点总结,可打印电子版!
(文末有电子版获取方式👇)









【因篇幅有限,只展示部分资料截图】
声明:本公众号尊重原创,素材来源于网络,好的内容值得分享,如有侵权请联系删除!
▲
点击上方卡片关注:语数英学库
关注后在公众号消息框点击或回复:下载资料
