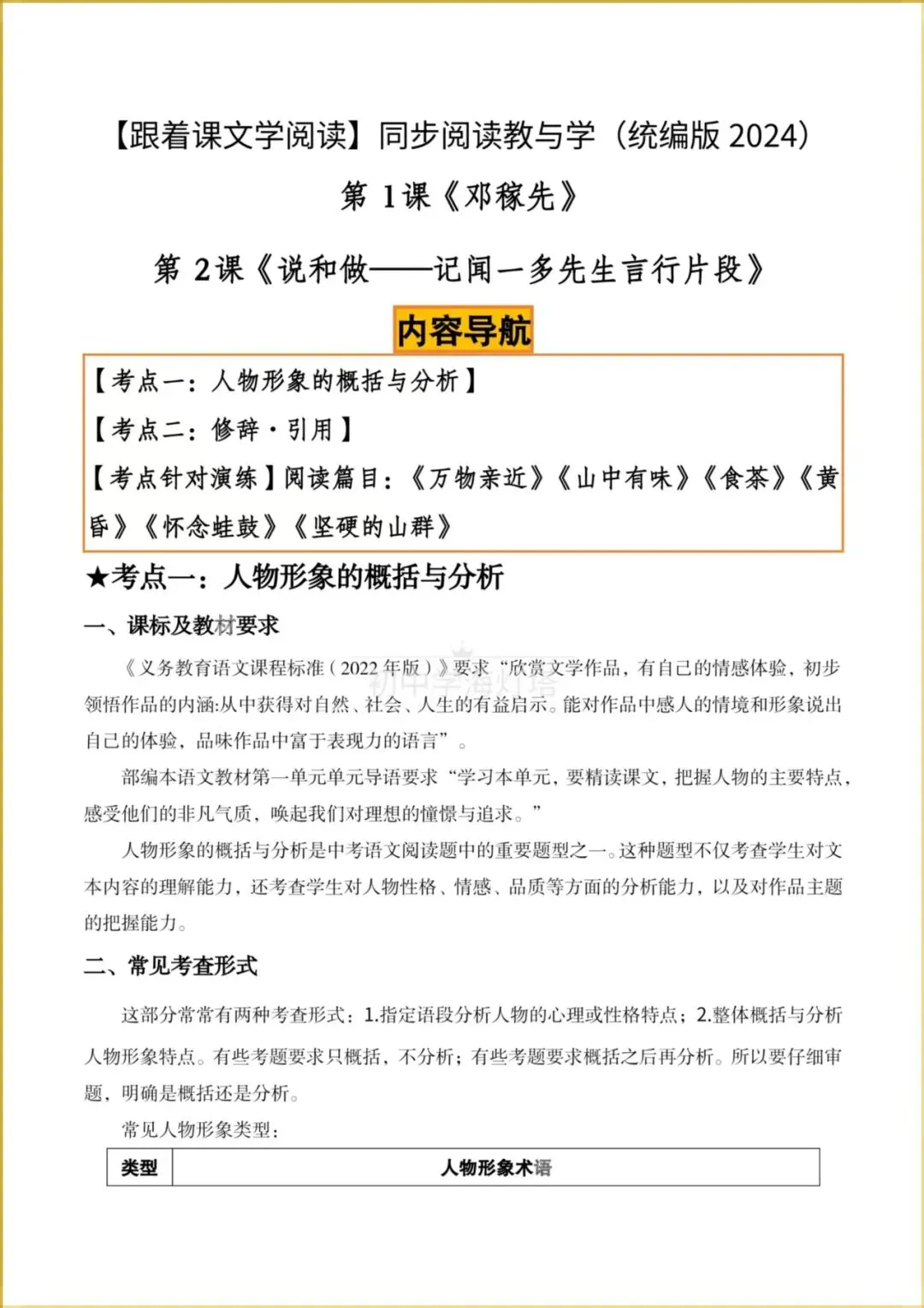
2026春【人教部编版】七年级下册〈语文〉跟着课文学阅读《邓稼先+说和做-记闻一多先生言行片段》同步阅读教与学,可下载打印!

今日分享七年级下册语文:
2026春【人教部编版】七年级下册〈语文〉跟着课文学阅读《邓稼先+说和做-记闻一多先生言行片段》同步阅读教与学(两个考点),有解析。
两大考点:①人物形象的概括与分析
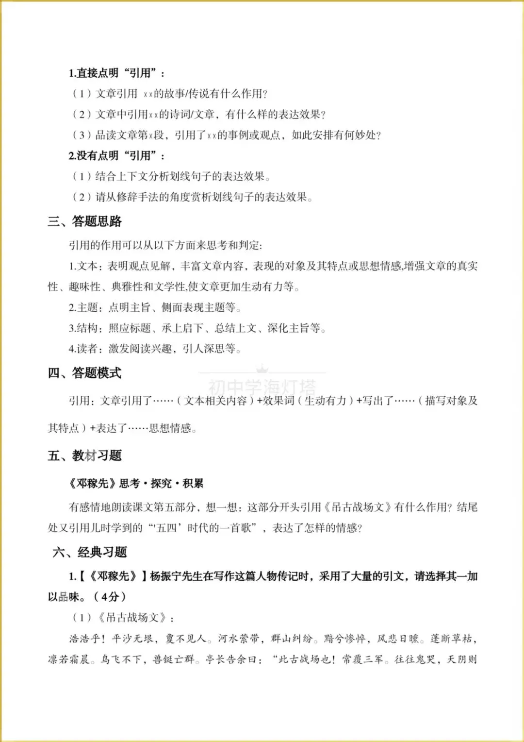
②修辞·引用
考点针对性训练[阅读篇目]:《万物亲近》、《山中有味》、《食茶》、《黄昏》、《怀念蛙鼓》、《坚硬的山群》
“关注我”不用再翻遍全网找资料,助力初中生夯实基础、突破难点,稳步提升成绩。好的资料是成绩提升的加速器,也是教学备课的好帮手~
🔆温馨提示:文末有高清完整电子版领取方式










领取完整电子版:
①:点一点右下角的“赞”和“在看”,感谢!
②:点击“关注”或在公众号对话框中回复:3001
点击下方👇“公众号”关注,可进入主页哦!
本微信公众账号分享的资源均通过网络等公共合法渠道获得,仅供试用!版权属于原出版机构或影像公司,本资源为电子载体,传播分享仅限于家庭使用与交流心得、参考和辅助购买决策,不得以任何理由在商业行为中使用,若喜欢此资源,建议购买实体产品。文章中的视频及图片均来自网络,版权归原作者或原出版社所有。如有侵权,请及时联系删除。
夜雨聆风
