乐于分享
好东西不私藏

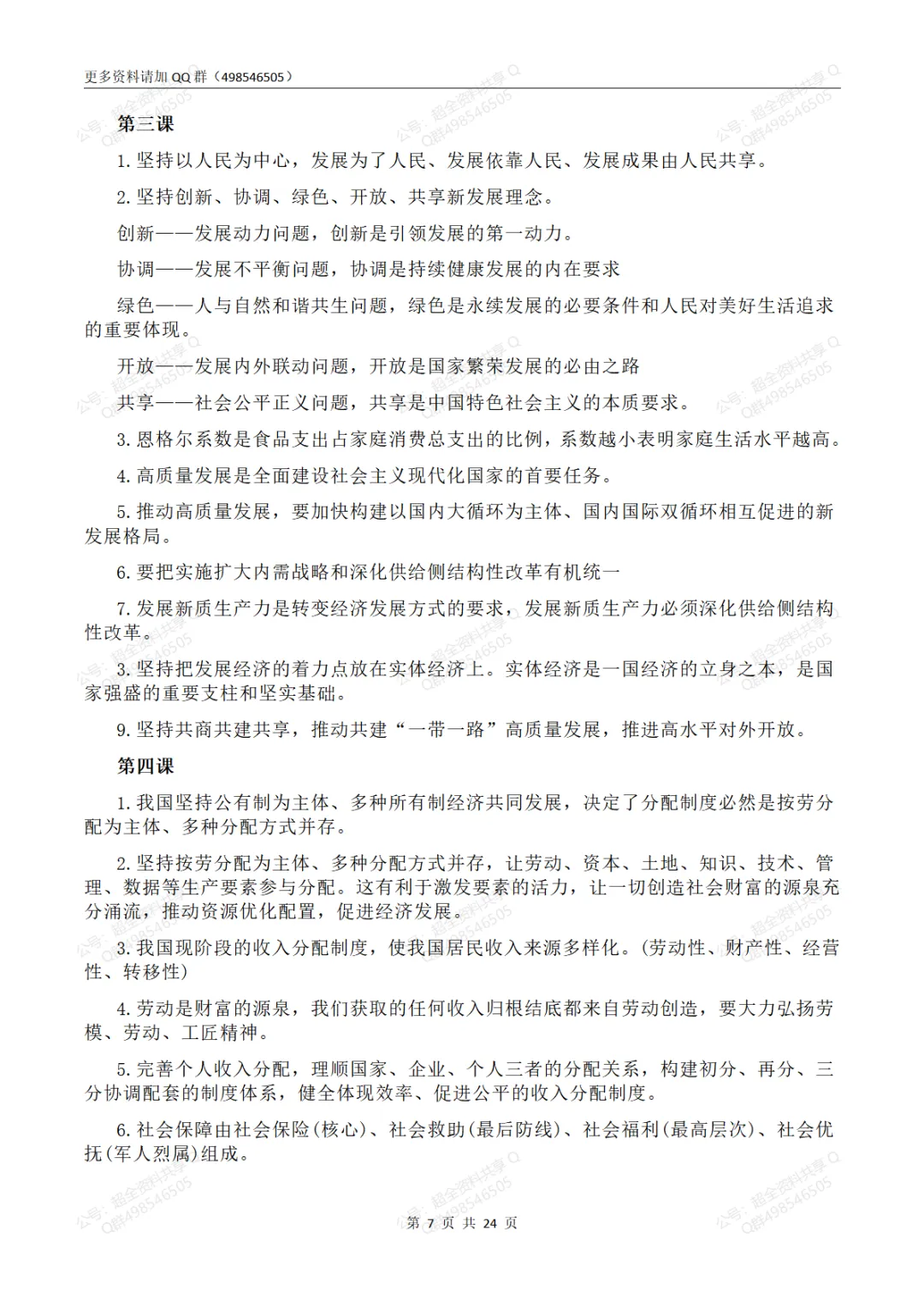
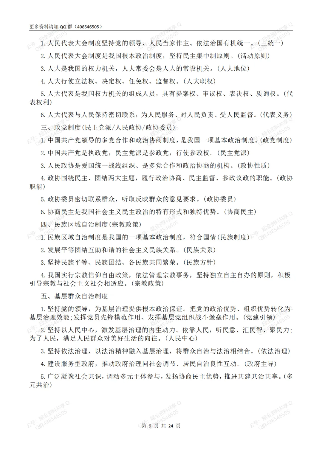
2026高考政治必修部分重点知识梳理(pdf分享)

2026高考政治必修部分重点知识梳理(pdf分享)

【最新试卷】

2024北京东城高三【一模】全科试题及答案(pdf分享)

2024北京西城高三【一模】全科试题及答案(pdf分享)

2024北京海淀高三【一模】全科试题及答案(pdf分享)

2025北京海淀区高一(上)期末卷合集及答案(pdf分享)

2025北京海淀区高二(上)期末卷合集及答案(pdf分享)

2025北京海淀区高三(上)期末卷合集及答案(pdf分享)

2025北京东城区高一(上)期末卷合集及答案(pdf分享)

2025北京东城区高二(上)期末卷合集及答案(pdf分享)

2025北京东城区高三(上)期末卷合集及答案(pdf分享)

2025北京朝阳区高一(上)期末卷合集及答案(pdf分享)

2025北京朝阳区高二(上)期末卷合集及答案(pdf分享)

2025北京朝阳区高三(上)期末卷合集及答案(pdf分享)

2025届高三八省八校联考(全九科)试题及答案(pdf分享)

看文末有获取打印版方式

(完整版24页,部分展示)

上文和下面资料在QQ群498546505下载
【高中政治知识总结】
1.高中政治必修1知识点整理(2019最新版)(pdf分享)
2.高中政治必修2知识点整理(2019最新版)(pdf分享)
3.高中政治必修3知识点整理(2019最新版)(pdf分享)
4.高中政治必修4知识点整理(2019最新版)(pdf分享)
5.高中政治必修一《经济生活》知识结构图(pdf分享)
6.高中政治必修三《文化生活》知识结构图(pdf分享)
7.高中政治必修四《生活与哲学》知识结构图(pdf分享)
8.高考政治经济生活选择题精选100题(pdf分享)
9.高考政治文化生活选择题精选100题(pdf分享)
10.高中政治人教版选修3《国家和国际组织常识》知识提纲(pdf分享)
11.统编版高中政治必修三《政治与法治》知识点梳理(pdf分享)
12.高中政治必修3《政治与法治》核心考点+易错易混(共40页)(pdf分享)
13.高中政治必修4《哲学与文化》知识点+易错易混+答题模板(pdf分享)
14.高中政治统编版必修一《中国特色社会主义》知识点总结(pdf分享)
15.高中政治统编版必修三政治与法治知识梳理(pdf分享)
16.高中政治统编版必修四哲学与文化整理总结(pdf分享)
17.高中政治统编版选择性必修1《当代国际政治与经济》知识提纲(pdf分享)
18.高中政治统编版选修2《法律与生活》知识提纲(pdf分享)
19.高中政治统编版必修2《经济与社会》知识梳理(pdf分享)
20.高中政治统编版选修3《逻辑与思维》知识提纲(pdf分享)
21.人教版高中政治必修一《经济生活》主观题答题常用句总结(pdf分享)
22.高中政治必修1-4选择题必背“易错点”300条(pdf分享)
23.高中政治必修1-4超全易错点总结(pdf分享)
24.新教材高中政治主观题知识问答整理(共30页)(pdf分享)
25.新教材高中政治必修三《政治与法治》核心考点+易错易混(共40页)_01(pdf分享)
26.新教材高中政治必修四《哲学与文化》核心考点+易错易混(pdf分享)
27.高中政治考试中的时政术语归纳(pdf分享)
28.高考政治各部分常考点大整理(pdf分享)
29.高中政治答题模板全套整理(pdf分享)
30.(超详)高中政治知识点归纳汇总(pdf分享)
31.2023高考政治备考热点术语答题模板(pdf分享)
32.高中政治知识点总结(必修一到必修四)(pdf分享)
33.高三政治必背知识点(精华版)(pdf分享)
34.人教版高中政治复习资料[全套](pdf分享)
35.人教版高中政治会考复习资料全套(pdf分享)
36.高中政治必修一至四知识点总结(经济、政治、文化、哲学生活)(pdf分享)
37.高考政治主观题背诵清单(pdf分享)
38-2023高考政治四本教科书主干知识总结(pdf分享)
39.高中政治易错易混点整理(pdf分享)
40.高中政治必修1 《中国特色社会主义》(易混易错)(pdf分享)
41.高中政治选择性必修2《法律与生活》主干知识(pdf分享)
42.人教版高中政治会考复习资料(pdf分享)
43.高中政治知识总结(经济+政治+文化+成就)(pdf分享)
44.2023年高中政治学业水平备考主干知识汇编(pdf分享)
45.高考政治统编版必修1-4知识点总结(pdf分享)
46.高中政治教材7本书主要线索指引(pdf分享)
47.高中政治选必一《当代国际政治与经济》选择题精练(pdf分享)
48.高中政治选必二《法律与生活》主观题精练(pdf分享)
49.高中政治必修三《政治与法治》选择题精练(pdf分享)
50.高中政治学业水平考试简明复习提纲(精华版)(pdf分享)
51.北京市高考知识点梳理(政治)(pdf分享)
52.高中政治总复习主观题知识点汇总(pdf分享)
53.高中政治《中国特色社会主义》核心考点(pdf分享)
54.高中政治必修一《中国特色社会主义》主干知识(pdf分享)
55.高中合格考政治知识点精简版(统编版必修1-4)(pdf分享)
56.高中政治教材7本书主要线索指引(pdf分享)
57.新教材高中政治必修一《中国特色社会主义》知识梳理(pdf分享)
58.新教材高中政治必修二《经济与社会》知识点梳理(pdf分享)
59.新教材高中政治必修三《政治与法治》知识归梳理(pdf分享)
60.新教材高中政治必修四《哲学与文化》知识点梳理(pdf分享)
61.新教材高中政治选择性必修1《当代国际政治与经济》知识梳理(pdf分享)
62.新教材高中政治选择性必修2《法律与生活》知识提纲(pdf分享)
63.新教材高中政治选择性必修3《逻辑与思维》知识提纲(pdf分享)
64.高考政治核心知识点总结(pdf分享)
65.高考政治重要时政热点词汇总结(pdf分享)
66.高考政治全套知识点总结(pdf分享)
67.高中政治知识点背诵提纲(经济、政治、文化、哲学生活)(pdf分享)
68.高三政治知识点最全归纳(pdf分享)
69.高中政治学科体系思维导图(pdf分享)
70.高中政治新教材知识点思维导图梳理(pdf分享)
71.高中必修3《政治与法治》知识提纲(pdf分享)
72.高中政治新教材必修4本选必3本主观题答题模板(pdf分享)
73.部编版高一思想政治必修1中国特色社会主义核心知识点梳理(pdf分享)
74.部编版高一思想政治必修2 经济与社会核心知识点梳理(pdf分享)
75.高中政治必修1-必修4知识清单老版本(pdf分享)
76.部编人教版高中政治高一必修1中国特色社会主义知识点全覆盖(pdf分享)
77.部编版高二思想政治选择性必修2法律与生活知识点梳理(pdf分享)
78.部编人教版高一思想政治必修1 中国特色社会主义 同步知识点全覆盖(pdf分享)
79.高中政治复习提纲(核心考点高频设问归纳)(pdf分享)
80.2023高考政治一轮复习通用版高考政治常考必考题型总结及答案(共43个题型,57个母题)(pdf分享)
81.高考政治复习《逻辑与思维》简明知识梳理(pdf分享)
82.高考复习政治题型专项练习及答案(pdf分享)
83.新教材部编版高考政治专题测试及答案(适用于新高考)(pdf分享)
84.新教材部编版高考政治专题测试及答案(山东、河北、重庆、江苏、海南适用)(pdf分享)
85.2023高考一轮复习新教材部编版高考政治专题测试及答案(适用于湖南、辽宁、福建适用)(pdf分享)
86.高中政治统编版必修1《中国特色社会主义》知识点全覆盖(pdf分享)
87.部编版高中高二思想政治选择性必修2《法律与生活》背诵清单(共94页 pdf分享)
88.高考政治重点知识点汇总(新教材必修1-4)(pdf分享)
89.高中政治易混易错知识点(新教材选必1-3)(pdf分享)
90.高中政治选必1-3模块教材知识要点+答题模板(新教材)(pdf分享)
91.高中政治思维导图(pdf分享)
92.2023高考一轮复习新教材部编版高考政治专题测试及答案(适用于广东、湖北、浙江适用)(共179页 pdf分享)
93.人教版新教材高一思想政治必修1 中国特色社会主义 基础知识手册 (部编版)(pdf分享)
94.人教版新教材高一思想政治必修2 经济与社会 基础知识手册 (部编版)(pdf分享)
95.人教版新教材高一思想政治必修3 政治与法治 基础知识手册 (部编版)(pdf分享)
96.人教版新教材高二思想政治必修4 哲学与文化 基础知识手册 (部编版)(pdf分享)
97.人教版新教材高二思想政治选择性必修1 当代国际政治与经济 基础知识手册 (部编版)(pdf分享)
98.人教版新教材高二思想政治选择性必修2 法律与生活 基础知识手册 (部编版)(pdf分享)
99.人教版新教材高三思想政治选择性必修3 逻辑与思维 基础知识手册 (部编版)(pdf分享)
100.高考政治核心知识点整理(必修4本书)(pdf分享)
101.高考政治必备时政热词和经济学科术语100个汇编(pdf分享)
102.新人教高中政治必修一、二、三、四常考主观题+答题模板(pdf分享)
103.高考政治选必1《国际政治与经济》考前必背核心考点(pdf分享)
104.高中政治必修一至必修四选择题必背知识点总结(pdf分享)
105.高考政治必修2 《经济与社会》考前必背核心知识(pdf分享)
106-高考政治选必2《法律与生活》主观题答题模版(pdf分享)
107.新人教新教材高中政治必修课本重点知识归纳梳理(pdf分享)
108.2024高考政治必修一、二、三、四重点主观题汇总(pdf分享)
109.2024届高考政治核心必备知识(pdf分享)
110.2024高中政治学业水平考试主干知识梳理(pdf分享)
111.2024届高考政治时政专业术语80条(pdf分享)
112.2024届高考政治备考100个经济热词(pdf分享)
113.高考政治知识点速记清单(pdf分享)
114.高中政治学业水平考试知识点大全(pdf分享)
115.高中政治十大主观题题型及解题方法归纳(pdf分享)
116.2024年高中政治复习重点知识(pdf分享)
117.2024高中政治必修3《政治与法治》知识提纲(pdf分享)
118.2024高中政治重点知识归纳梳理(必修1-3)(pdf分享)
119.2025届高考政治复习重点知识(pdf分享)
120.2025届高考政治一轮复习必修一《中国特色社会主义》知识点总结(pdf分享)
121.2025届高中政治一轮复习必修二《经济与社会》知识点总结(pdf分享)
122.2025高考政治必背知识点梳理(pdf分享)
123.2025届高考政治核心必备知识(pdf分享)
124.高二上学期政治知识清单(必修四)(pdf分享)
125.2024高考政治真题(必修1-4)分类汇编(含答案)(pdf分享)
126.高考政治近三年真题分类汇编(2022-2024)(含参考答案解析)(pdf分享)
127.2025年高考一轮复习高中政治必背知识点汇编(pdf分享)
128.2025届高考政治复习必修部分重点知识(pdf分享)
129.2025届高考政治十大题型解法及主观题答题要求(pdf分享)
130.高中政治合格考(会考)必修1-4知识清单(pdf分享)
131.2025高考政治核心必备知识(pdf分享)
132.高中政治必修1-4模块教材知识要点+答题模板(pdf分享)
133.2025年高考政治考试核心必备知识(全7册)(pdf分享)
134.人教版高一政治必修一《中国特色社会主义》重点难点知识(pdf分享)
135.2025 届高中政治(必修 1-4)复习纲要(会考版)(pdf分享)
136.高考政治答题模板(新教材必修1-4常考主观题)(pdf分享)
137.2025届高考政治经济学名词解释(pdf分享)
138.2025高考复习政治阶段检测卷(含答案解析)(pdf分享)
139.2025届高考政治经济模块100个时政热词概念解释(pdf分享)
140.2025届高考政治必修一《中国特色社会主义》主干知识(2024秋最新版)(pdf分享)
141.2025届高考政治必修二《经济与社会》主干知识(2024秋最新版)(pdf分享)
142.2025届高考政治选必一《当代国际政治与经济》主干知识(2024秋最新版)(pdf分享)
143.2025届高考政治选必二《法律与生活》主干知识(2024秋最新版)(pdf分享)
144.2025届高考政治选必三《逻辑与思维》主干知识(2024秋最新版)(pdf分享)
145.2025届高考政治选必四《哲学与文化》主干知识(2024秋最新版)(pdf分享)
146.2024年高中学业水平考试政治真题分类汇编(原卷版+解析版)(pdf分享)
147.统编新教材高中政治必修易错易混点解析(pdf分享)
148.2025年高考政治必备核心知识总结(pdf分享)
149.2025届高考政治必修三《政治与法治》主干知识(2024秋最新版)(pdf分享)
150.高考政治必修1-4模块教材知识要点+答题模板(pdf分享)
151.2025届新高考政治七本书必背答题模板(pdf分享)
152.2025届高考政治时政新名词讲解及典例练习(pdf分享)
153.2025年高考政治考前复习重点知识(pdf分享)
154.高中政治必修1234+选修123易错易混知识点归纳(七本书)(pdf分享)
155.高考政治一轮复习(必修1234+选修123)核心考点及典型例题(pdf分享)
156.2025高考政治100个经济时政热词(pdf分享)
157.2025高考政治必背知识点汇编(必修+选必修)(pdf分享)
158.2025届高考政治核心必备知识(极简版)(pdf分享)
159.2025高考政治考前复习重点知识(必修+选修)(pdf分享)
160.2025年高考时政热门答题金句(pdf分享)
161.2025高中政治学业水平合格考备考知识清单(精简版)(pdf分享)
162.2025高考政治易混易错知识梳理(pdf分享)
163.2025高考政治(必修1-4)主观题必背知识梳理(pdf分享)
164.高中政治7本书高频考点问答总结(pdf分享)
165.高中政治合格考复习资料(pdf分享)
166.高中政治必修1《中国特色社会主义》全册知识点(2025最新版)(pdf分享)
167.高中政治必修2《经济与社会》全册知识点(2025最新版)(pdf分享)
168.高中政治必修3《政治与法治》全册知识点(2025最新版)(pdf分享)
169.高中政治必修4《哲学与文化》全册知识点(2025最新版)(pdf分享)
170.高中政治选修1《当代国际政治与经济》全册知识点(2025最新版)(pdf分享)
171.高中政治选修2《法律与生活》全册知识点(2025最新版)(pdf分享)
172.高中政治选修3《逻辑与思维》全册知识点(2025最新版)(pdf分享)
173.2025年新版高考政治材料语言转化成答题术语(pdf分享)
174.2025届高考政治必备核心知识(pdf分享)
175.2025高中政治《中国特色社会主义》课本知识(背诵版+默写版)(pdf分享)
176.2025高中政治《经济与社会》课本知识(背诵版+默写版)(pdf分享)
177.2025高中政治《政治与法治》课本知识(背诵版+默写版)(pdf分享)
178.2025高中政治《哲学与文化》课本知识(背诵版+默写版)(pdf分享)
179.2025高中政治《当代国际政治与经济》课本知识(背诵版+默写版)(pdf分享)
180.2025高中政治《法律与生活》课本知识(背诵版+默写版)(pdf分享)
181.2025高中政治《逻辑与思维》课本知识(背诵版+默写版)(pdf分享)
182.2025高考政治真题分类汇编(含答案解析)(pdf分享)
183.2025高中政治合格考知识复习资料(pdf分享)
184.高考政治易错题专项练习(含答案解析)(pdf分享)
185.2025高中政治必修1、2同步训练(含答案解析)(pdf分享)
186.2025高中政治必修3同步训练(含答案解析)(pdf分享)
187.2025高中政治选择性必修1同步训练(含答案解析)(pdf分享)
188.2025高中政治选择性必修2同步训练(含答案解析)(pdf分享)
189.2025高中政治选择性必修3同步训练(含答案解析)(pdf分享)
190.高中政治基础知识梳理(pdf分享)

初中资料群:242164346

高中资料群:498546505

长按二维码回复“高中资料”获取

给我一个【在看】可以吗?
本站文章均为手工撰写未经允许谢绝转载:夜雨聆风 » 2026高考政治必修部分重点知识梳理(pdf分享)

评论 抢沙发

9 + 1 =
  • 昵称 (必填)
  • 邮箱 (必填)
  • 网址
×
订阅图标按钮