国有企业合规管理法律实务(437页).pdf
本期精选国有企业合规管理法律实务
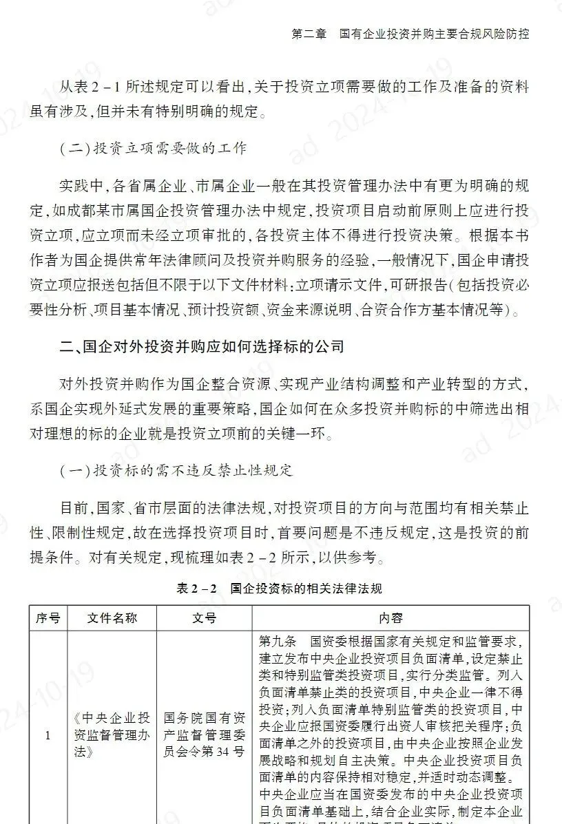
包含:国有企业合规进行了总体梳理与介绍,然后就国有企业合规风险进行梳理与分析,既力求全面,也抓准重点,对国有企业日常经营管理的各个方面主要合规风险进行了剖析并提出应对策略,尤其是对企业常遇到的一些疑难、争议和热点合规问题进行了重点解读。同时,该书还整理收集了国有企业合规涉及的常用法律法规和法律文书模板
“”,了解获取方式 !












获取资料轻按以下步骤操作
扫描下方二维码关注公众号财税猎豹。

扫描下方二维码加微信



说明:本资料由互联网中的公开信息整理而成,仅供需要的用户领取作私下学习、交流。相关费用并非资源的对价,而是收集整理劳动的对价。公众号小部分资源无法联系到原作者,如有侵权可添加微信,我们将及时删除.
夜雨聆风
