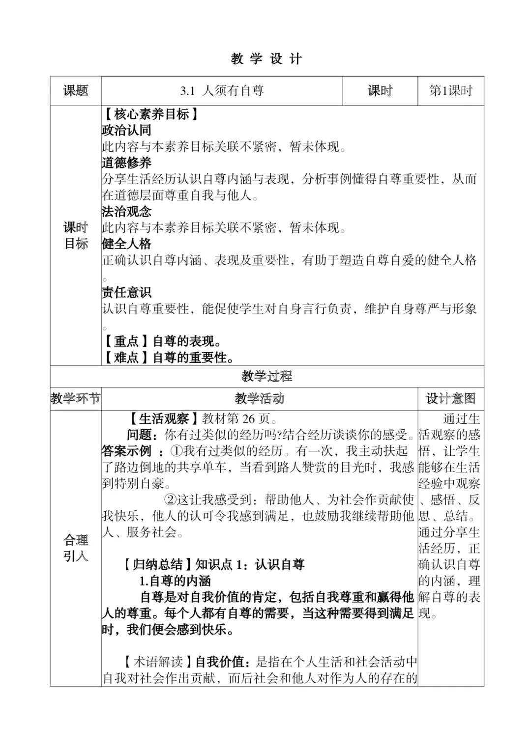
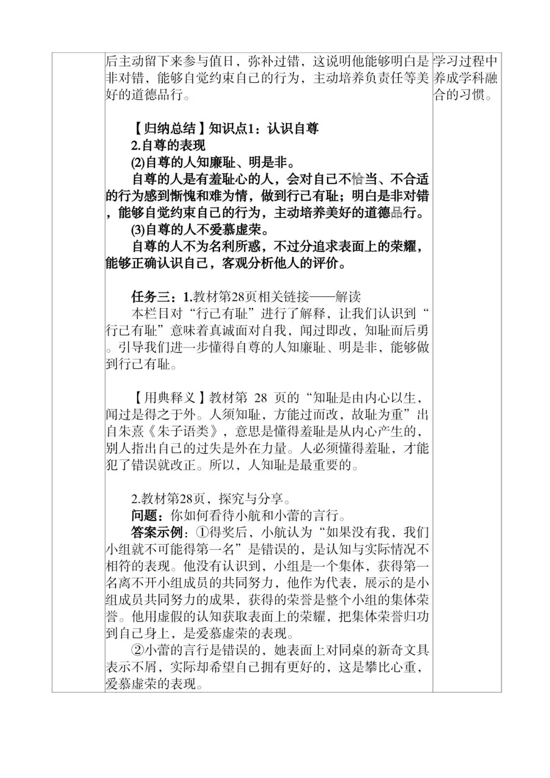
2026新人教版七年级下册道法|电子课本+教案教学设计+PPT课件,完整可打印!

(温馨提示:文末尾有完整电子版领取方式)

2026新人教版七年级下册道法|电子课本+教案教学设计+PPT课件,完整电子版可打印!
下拉至文字末尾有完整电子版获取方式




























领取完整电子版:
①:
点一点右下角的“赞”和“在看”
点击“关注”或扫码添加下方二维码“悦悦老师”
大家留言区:可以留言孩子的薄弱点,方便老师精准推荐适合您的资料哦


点击下方“公众号”关注,可以进入主页哦!



本微信公众账号分享的资源均通过网络等公共合法渠道获得,仅供试用!版权属于原出版机构或影像公司,本资源为电子载体,传播分享仅限于家庭使用与交流心得、参考和辅助购买决策,不得以任何理由在商业行为中使用,若喜欢此资源,建议购买实体产品。文章中的视频及图片均来自网络,版权归原作者或原出版社所有。如有侵权,请及时联系删除。
夜雨聆风
