深度报告:碳资产定价和风险管理实践!附PDF下

中国碳金融市场如何突破现有瓶颈实现高质量发展,证券公司又该如何在碳资产定价与风险管理中发挥专业优势?
财新智库发布《证券公司碳资产定价和风险管理实践》,对此进行了系统研究,该报告由则新智库、中国ESG30人论坛、东方证券联合发布,旨在为证券公司参与碳金融市场提供理论与实践参考。
点此下载完整版报告
报告研究主要分为三部分展开:
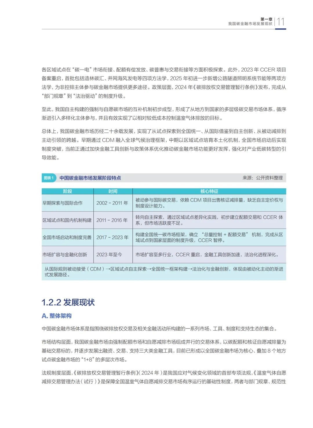
第一部分从宏观层面总结碳金融市场发展情况,梳理了中国碳金融市场的发展历程、市场体系、供求状况及运行机制,并对比分析了海外成熟市场经验,厘清当前市场存在的问题与挑战。
第二部分从微观视角探讨证券公司参与碳金融市场的业务模式,基于碳资产的特殊性,梳理碳定价机制和风险管理策略,深入研究券商在碳市场的角色定位,并结合实践案例剖析业务开展中的困难。
第三部分则针对市场问题与业务障碍提出政策建议,为碳金融市场健康发展提供路径启示。

证券公司在碳市场中扮演着关键角色,其功能属性已从传统交易通道升级为综合服务体系。
在一级市场,券商通过信息咨询、项目筛选及全流程服务,协助控排企业开发自愿减排项目,将生态资源转化为可交易碳资产;
在二级市场,券商通过自营交易、做市商机制及代理服务注入流动性,探索碳回购、远期等创新业务;
在资产管理端,券商整合碳资产托管、动态履约优化及套利策略设计,降低企业履约成本,开发定制化风险管理工具,推动碳市场资源配置优化。















该报告的研究不仅为证券公司参与碳金融业务提供了方法论支持,也为中国碳金融市场的制度完善与机制创新贡献了智力成果。通过理论与实践结合,报告提出的政策建议有助于加快碳金融市场立法进程、完善基础设施、培育市场主体、构建适配风控体系,为推动“双碳”目标实现及全球气候治理提供了中国视角与路径参考。
点此下载完整版报告

夜雨聆风

