2026初中化学中考总复习知识总结(pdf分享)

【最新试卷】
2024北京东西海朝初三一模(全7科)试题及答案(pdf分享)
看文末有获取打印版方式










(完整版57页,部分展示)
7.中考重要考点:质量守恒和化学方程式知识点全归纳(pdf分享)
17.初中化学常见物质的检验及除杂知识汇总附练习及答案(pdf分享)
19.人教版九年级下册化学知识点预习提纲及测试题(pdf分享)
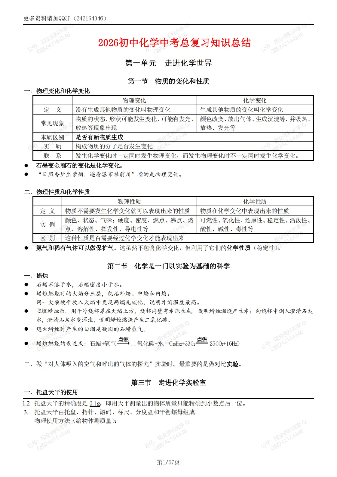
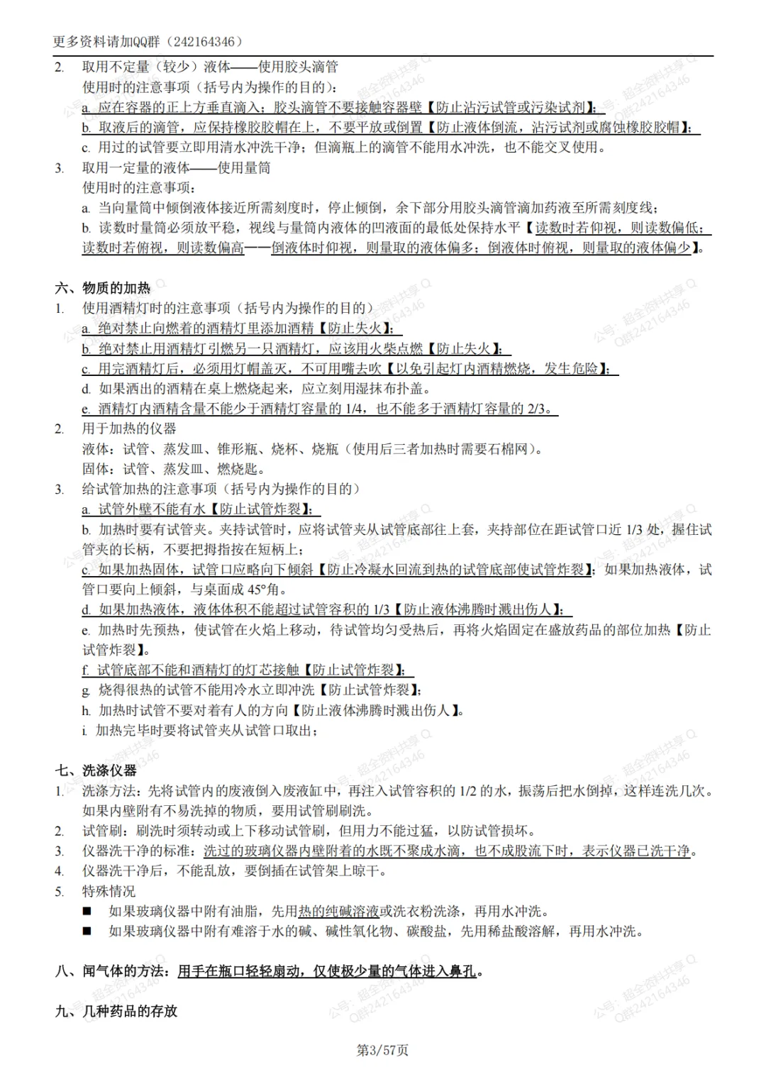
22.人教版九年级上册化学《走进化学世界》知识+练习题精选(pdf分享)
23.初中化学九年级上册化学必背知识点(精华)(pdf分享)
24.初中化学九年级上册化学第一次月考知识点总结(pdf分享)
25.初中化学九年级下册化学《溶液》知识点汇总(pdf分享)
26.人教版九年级化学各单元分类化学方程式汇总(pdf分享)
31.中考化学填空题真题精选99道(含答案解析)(pdf分享)
38.(上册)北京各区9年级(上)化学【期末】8套真题及答案(pdf分享)
40.初中化学《化学方程式》知识点总结+典型题(含答案)(pdf分享)
44.初中化学酸、碱、盐的化学性质及部分物质的名称、用途(pdf分享)
50.初中化学《质量守恒和化学方程式》难点突破(pdf分享)
51.中考化学考前冲刺《酸的化学性质及常见的酸》知识梳理(pdf分享)
55.北京5年(2018-2022)中考1年模拟化学《物质的变化 性质与用途》专题汇编(pdf分享)
56.北京5年(2018-2022)中考1年模拟化学《走进化学实验室》专题汇编(pdf分享)
57.北京5年(2018-2022)中考1年模拟化学《空气》专题汇编(pdf分享)
58.北京5年(2018-2022)中考1年模拟化学《氧气的性质和制取》专题汇编(pdf分享)
59.北京5年(2018-2022)中考1年模拟化学《物质构成的奥秘》专题汇编(pdf分享)
60.北京5年(2018-2022)中考1年模拟化学《化学用语和物质分类》专题汇编(pdf分享)
61.北京5年(2018-2022)中考1年模拟化学《自然界中的水》专题汇编(pdf分享)
62.北京5年(2018-2022)中考1年模拟化学《质量守恒定律和化学方程式反应类型》专题汇编(pdf分享)
65.中考化学知识点归纳, 附思维导图, 高分必备! 建议收藏(33页)(pdf分享)
70.2022年北京市中考化学一轮复习训练(含答案解析)(pdf分享)
71.2022年北京市中考化学一模试题汇编(含答案解析)(pdf分享)
72.2022年北京市中考化学专题练习(含答案解析)(pdf分享)
73.北京市(2018-2022)五年中考化学真题分题型分层汇编(含答案解析)(pdf分享)
75.初中化学《生活中常见的盐》同步练习及答案(pdf分享)
97.北京中考化学二模基本实验及答案(2020-2022年)(pdf分享)
180.初中化学总复习资料(知识点总结+基本化学反应+记忆部分+初中总复习)(pdf分享)
182.中考化学1-12单元高频考点(填空版+答案版)(pdf分享)
188.2024中考化学七类易混易错知识点默写填空(含答案)(pdf分享)
191.2024中考化学知识点梳理(答案版+填空版)(pdf分享)
192.九年级化学上册【暑假衔接】知识预习清单(pdf分享)
194.2024版新教材九年级化学上册知识清单(pdf分享)
195.人教版九年级化学上下全册单元测试题(含答案)(pdf分享)
196.初中化学考点及方程式(默写版+答案版)(pdf分享)
198.中考化学考前抢分知识卡片 (答案版+填空版)(pdf分享)
205.2025中考化学备考知识总结(通用版)(pdf分享)
206.2025春人教版九年级下册化学知识背诵清单(pdf分享)
207.人教版九年级下册化学超详细知识点总结(2025最新版)(pdf分享)


夜雨聆风
