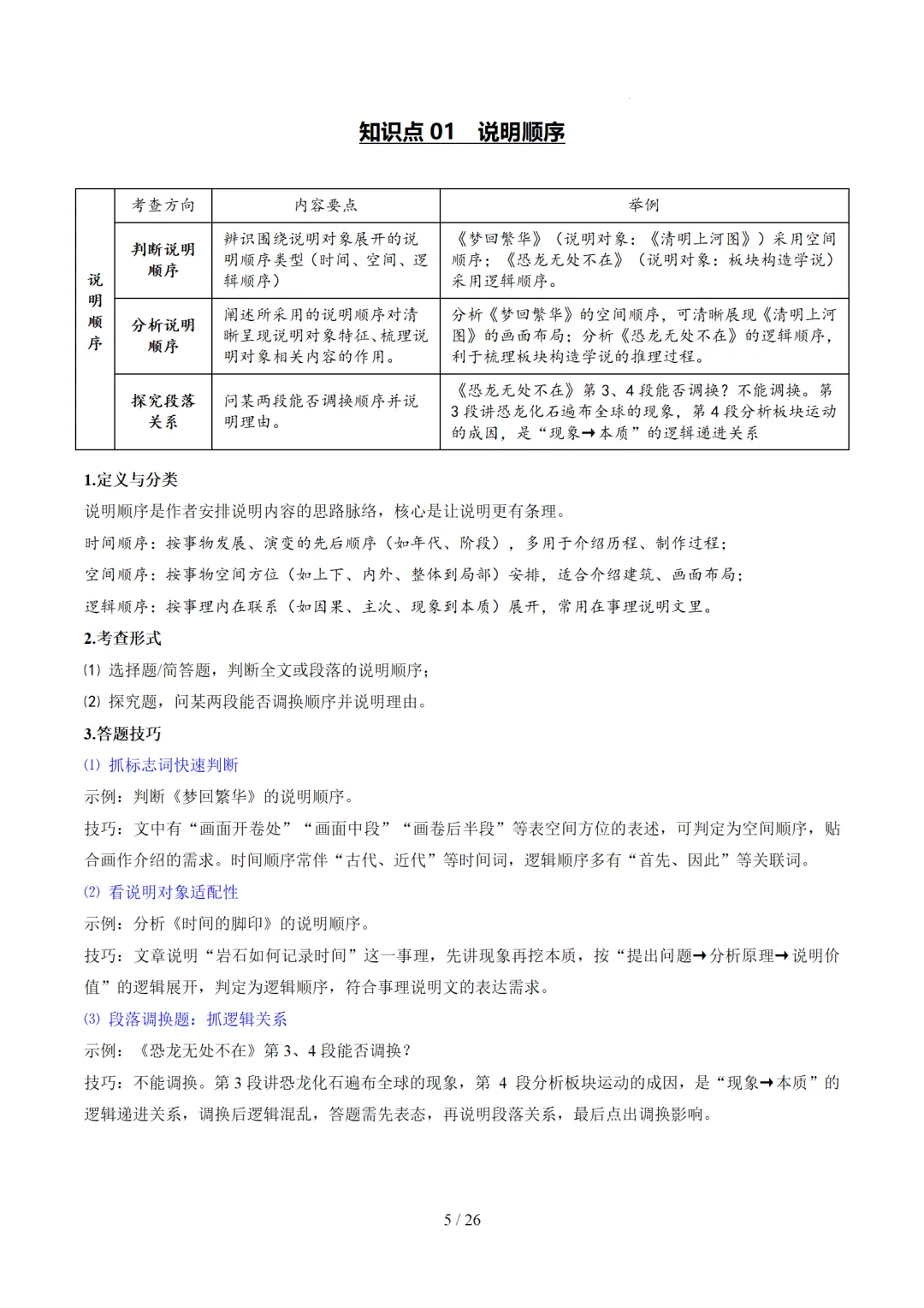
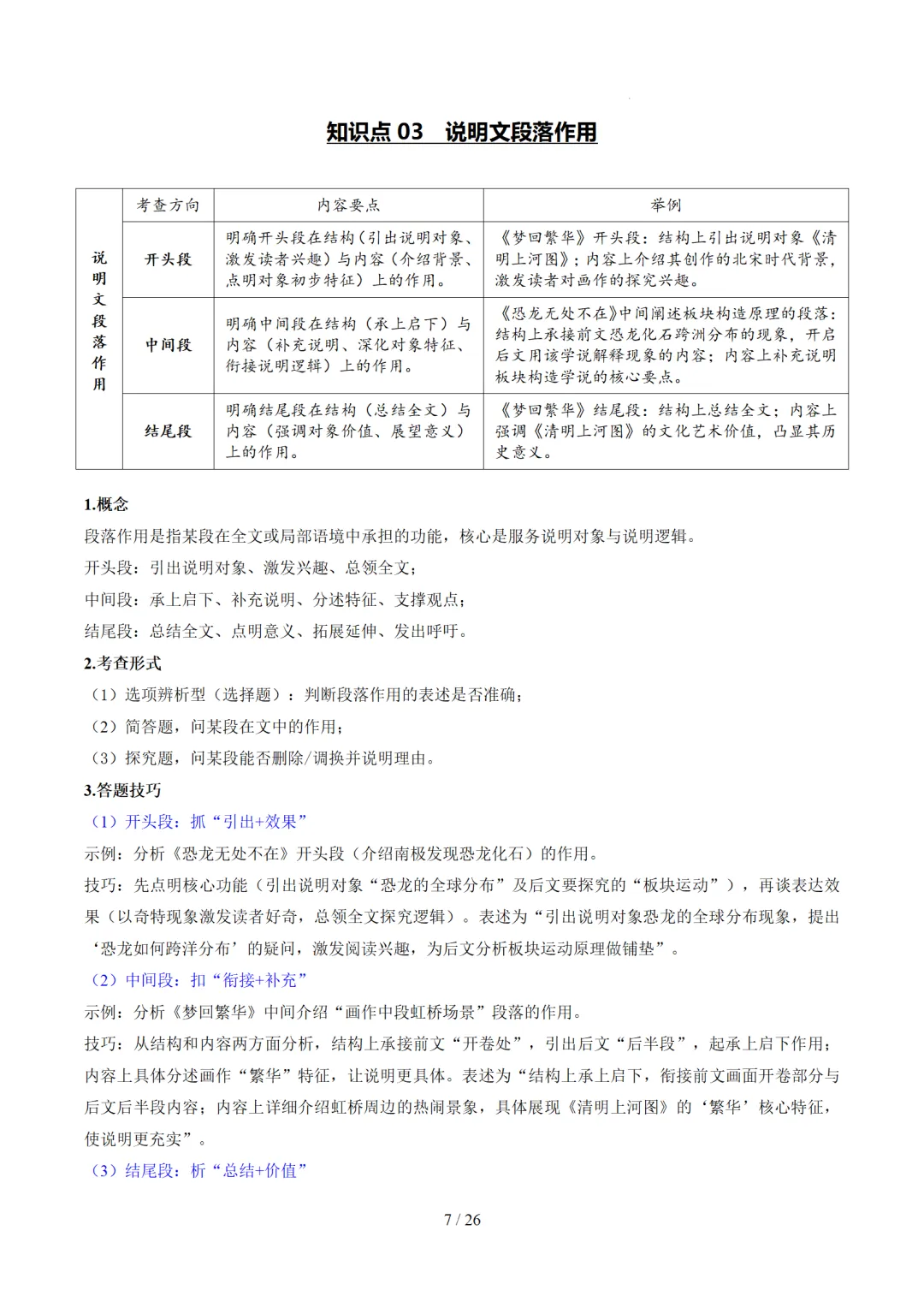
2026中考语文:说明文阅读《说明顺序与思路》复习,可下载
2026中考语文:说明文阅读《说明顺序与思路》复习,可下载
本站文章均为手工撰写未经允许谢绝转载:夜雨聆风 » 2026中考语文:说明文阅读《说明顺序与思路》复习,可下载
猜你喜欢
-      这个考生的经历说明了什么?
-      【Excel VBA编程】代码功能扩展实战:三步让旧代码换新颜
-      星标破5万!这款AI工具让你的文档自己会说话
-      《中国营养科学全书》电子书附pdf+epub+mobi+txt+azw3格式转换工具资源免费下载分享
-      Excel去重神器:unique函数
-      在一起五年,分手那天他发来一个Excel表格
-      如何用五行来说明五脏的相生相克关系?
-      超实用的C4D插件合集
夜雨聆风




























































