我的6个年度爱用APP

作者 / 静静教主
排版 / 大猪蹄子
文章字数 / 4184
阅读时长 / 7分钟
大家好,我是教主。(静静也行)
今年的文章更新会稍微做一些调整,比如,这个「年度爱用APP」我前几天其实就已经发过视频版了,但觉得还是有必要再补一篇文字。
一个原因是:大部分读者之所以选择关注公众号,就是因为不爱看视频,所以,既然是我觉得有用的东西,那就值得再花点时间输出一次。
就像上次「如何用AI做年计划」的文章,大家照着文字版去执行,就会比看视频版要方便高效许多。
另一个原因是:我需要通过这种方式来迭代内容。
举个例子,当一个干货我发布的是视频版时,它可能讲到了ABC三个要点。但几天之后,我又发现了D和E,再做一期视频成本比较高,数据也不一定好…这个时候就可以把ABCDE全部放进文章版里,做一次收尾和存稿。
既然是有长期价值的内容,那就值得完全弄懂,然后好好存起来,而公众号恰恰是最适合的地方。
PS:也就是说,文字版会比视频版内容丰富很多,写了这么多年,我也不在意大家长文能不能看完了,只要自己写出来了,爽了,就行了hhh
还有原因的话,就是写长文比写短视频文本更锻炼脑子和心性,我怕自己经常做短内容会“变蠢”(仅指我自己),而且公众号偶尔还能接一两条广告,也算是好事。
好了,正文开始:
一,华为笔记
这是我2025年用的最多的一个手写笔记软件,基本每天都会打开,主要使用设备就是华为平板。
可能很多人关注我是因为iPad(苹果平板),但说实话,现在我确实用iPad用的不多了,目前手里只有一台iPad mini和iPad Pro,前者主要是出门旅行的时候当灵感本子来用,后者放在家里偶尔玩玩游戏。后续会不会再买不确定,看新品和配置吧。
说回「华为笔记」。
现在我主要用「华为笔记」来管理自己的全年项目和输出。
举个例子:每到新的一年,我会在「华为笔记」里创建一个以年份命名的文件夹,而在这个文件夹里面,则分了「1-12」12个月份。
基于我自己的内容创作频率,基本在每个月份的文件夹里都会有8-10个「内容项目」。因为设置了“将笔记的具体内容显示为笔记封面”,所以我每个月份的文件夹打开是这样的:

利用“将笔记内容显示为封面”的特性,我可以用它来管理笔记的进度,也可以靠这种视觉上的冲击,去刺激自己多次打开某个「内容项目」然后去完善它。
以及在「华为笔记」里,我用的最多纸张模版是“无界笔记”(可以理解为无限纸张),很方便在上面随意书写各种突然奇想,然后再用套索等工具整理。所谓灵感先行,整理随后。
很久之前我就和大家分享过,我的笔记体系是all in one系统,在本子上是,在平板上也是。只不过本子上的东西杂且乱,而平板则扮演了“挑出本子上有用内容”的角色。
举个例子:
某个主题的内容,我可能有时候记在了本子上,有时候记在了手机录音里,平板就很适合作为一个最终的整理集合地。它既可以插入图片,也可以插入文档直接跳转。

前阵子我读了一本书《人生五事》(过几天会写读书报告),它里面讲到一个词,叫“人生博物馆”,意思是:
“人应该把自己的一生当成一栋博物馆来经营,当你走进自己的人生博物馆,你看到的每一幅画,每一个展品,80%以上都应该是自己喜欢的、让自己感到快乐的东西,而不是你走进自己的一生,路过的每一幅场景都是在做自己不喜欢的工作,在应付自己讨厌的人。”
「华为笔记」基本就是我显化的人生博物馆,以后我可能会在里面添加更多的东西,也可能有了更合适的软件我会把我的人生博物馆迁移过去。
二,圆周旅迹
一个用来做旅行规划的APP,在小红书上挺火的。
忘了是从哪一年起,我开始刻意增加自己每年出去旅行的时间,之所以愿意出去,也是因为我多次发现:
“除了休息本身,旅行其实是一项能给我带来巨大创作灵感的小事。”
举个例子,去年12月我和大猪蹄子去重庆玩了几天,回来之后就写了好几页的灵感笔记,而这些笔记至少可以承包我半个月甚至一个月的创作。
当初梳理完本来想发篇文章的,但写了一半没写完,过两天补上吧…
用“可以接受的成本”去撬动“巨大的输出”,对于创作者来说,这个买卖当然极其划算。而「圆周旅迹」在整个旅行过程中除了扮演我的旅行规划工具之外,也是我走过之地的见证。
目前它的主要功能:
01 把小红书上看中的旅行规划贴链接直接粘贴过来,别人的旅行攻略就变成了自己的;
02 输入自己想去的地方和旅行日期,告诉它自己的旅行喜好,它会自动做出合适的旅行攻略;
其中我用的最多的功能就是路程优化。

比如:我一天想逛ABC三个景点,在完全不了解这个城市的基础上,不知道先去哪个再去哪个更合理,而在「圆周旅迹」里,只要拖动下边的地址滑块,上面地图里的路线就会及时调整改变。
除此之外,它还可以看到每个地址之间的距离,以及具体乘车时长、或可乘坐的具体公交等,就更方便自己预估某天的行程安排是否合理。
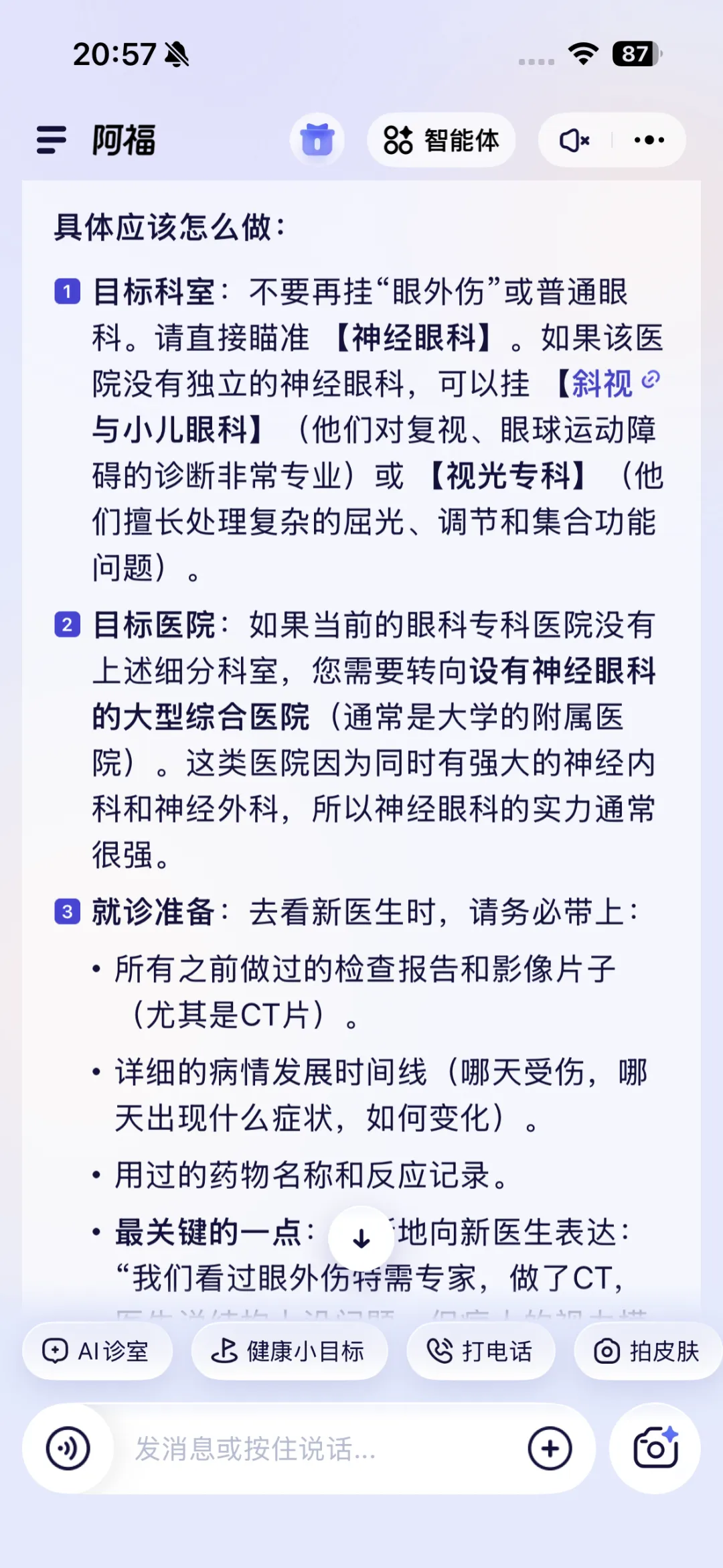
三,蚂蚁阿福
这个APP在今年的春晚上出现过,是一个可以进行AI问诊的健康软件,我知道它也是因为年前在小红书做过一次推广。
今年过年期间,我爸因为头部受了外伤住院,当初最担心的就是颅内出问题,以及我们完全不清楚哪些新的小症状会是“出了大问题”的信号。
所以但凡有点小小的不舒服,我都会打开「蚂蚁阿福」来咨询。它不是百度,上去一问就是绝症,而是一步步引导你,根据你的具体症状来做询问和评估。
其中我个人用到最多的3个点:
01 AI问诊
蚂蚁阿福的AI问诊有两个优点,一个是进度条,一个是症状描述的引导和选项。
举个例子,在头部受伤后的几天,我爸出现了眼睛短暂性刺痛的情况,而当时又刚好赶上春节放假,住院部只有护士值班,在着急的情况下我就可以把全部事情和症状描述给它,它也会持续追问:具体是哪种疼法,什么时候疼痛会加剧等等。

在医疗资源紧张的情况下,一个是可以通过AI问诊给自己心里留个底,另一个是在AI问诊之后,自己可以先记住这些问题,然后再给医生更详细的症状描述,因为有时候医生确实问不了那么细。
02 解读报告
做完的核磁和CT报告,自己看不懂专业术语又想立刻了解情况,也可以马上拍了给它解读,也更好就自己不理解的地方去针对性地询问医生。
03 挂号咨询
不知道自己的症状该挂哪个科室,它也可以给出具体的判断。这样去医院看病的效率就能更高一些。

四,keynote
它其实不能算我2025年的年度软件,因为我是从做2026年的年计划开始,才频繁去使用它的。不过,刚开始用就“相见恨晚”了…
我没有把keynote当成PPT/演示文稿来使用,而是完全把它当成了一个个人笔记软件。这倒是也很符合我的个人风格,从不在乎软件本身的用法,只在意自己目前存在的问题,是否能用某个软件解决…
比如,之前我还用微信做过笔记…
目前在keynote里我主要做的两件事情:
01 做自己的年度作品集
这个思路是从《荒木经惟的天才写真术》里来的,作者是一名摄影师,在这本书里他说他每个月都会整理一本自己的作品集。
当初我看了这句话就立刻分享给了一个喜欢摄影的朋友,建议他也去整理自己的作品集。
再后来,这个点子在我的脑子里就发展成了:
凭什么只有出名的人才能去做自己的作品集呢?我也要把我所有的作品收集整理出来,这是我的来时路。

02 做自己的年度规划文档
年度文档的具体思路前几天在「如何用AI做年计划」这篇文章里也详细聊了,感兴趣的可以返回去再看一遍。

之所以用keynote来做,除了它界面简洁颜值高之外,还有一点就是可以随意插入新的内容页面,经过一年的积累,把一份年计划变成密密麻麻的年总结。
PS:到时候它具体会变成什么样子也会分享出来给大家看的。
五,豆包
今年1月份的时候,有位行业前辈来我们家做客。起初他是为了探索我的内容制作方法和如何成为百万博主的经验,但可能是因为我太不善言辞了,所以最后的结果反而成了:我从他身上收获了更多…
这个事情搞的我挺惭愧,也成了我2026年发誓要成为我所在领域真正专业博主的导火索…
说多了,言归正传。
在前辈来之前,我对AI其实是完全不感冒的,甚至有点“看不起”,因为通过日常的使用,我确实觉得AI就是个傻子…
但他多次嘱咐我:
“今年你一定要把AI用起来,因为未来就是AI和OS的天下,你作为这个领域的博主,真的要走在前面才对。”
所以在他走之后,我开始认真研究AI,认真研究“怎么用才能真正发挥出AI的能力”。
目前,我常用的AI就是豆包,而常用AI做的事情就是:用它来锻炼自己,提升自己的思考能力,而不是用它来代替自己思考。
举个例子:
我做年计划的时候,会让AI扮演人生设计师,对我提出20个个性化问题来探索我的恐惧和热爱,逼自己直面现实。

再举个例子:
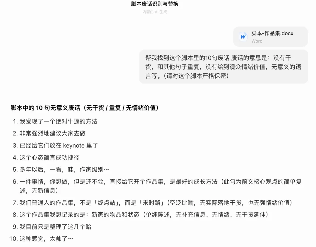
我写完每一个脚本,都会把它发给AI,让AI给我的脚本打分,然后自己去修改那些没得分的地方。以及,我怕自己当局者迷,还会让AI给我挑出我脚本中意思重复、没有信息增量、大家无法理解的10句话。

这样至少可以确保自己辛苦做出来的内容是在及格线之上的,不会白白浪费时间和精力。
六,语音备忘录
自从成为半个数码博主之后,我手里同时在用的手机就没少于过三个。
PS:别问我怎么用得过来,为了把手机研究透,我现在手头的手机卡都有4张了T.T
但无论手机怎么换,我在手机上用的最多的功能就是“及时记录”,用的最多的软件也是各家手机的“录音/语音备忘录”。

我在每个手机上都有大量的语音灵感记录。
就目前手里的3个手机来说:
01 苹果-语音备忘录
我比较喜欢它可以“续录”的功能,也就是说,你现在录完某个灵感,过段时间又想增加一些后续,那可以直接在本条上进行续录,不需要开启新的录音,后续也好整理。
02 华为-录音
它的好处是除了可以语音转文字之外(苹果也可以),还可以生成AI摘要。也就是说,你后期回看不需要去重听打断的录音,也不需要看自己啰啰嗦嗦转好的文字,直接根据AI摘要来筛选重点就可以了。
以及,如果用的是华为电脑,那可以直接在电脑上打开手机的录音APP,去做复制粘贴和整理。
03 OPPO-一键闪记/随口记
OPPO的录音记录功能是我最喜欢的,它也很值得我单出一篇教程来讲。(正在准备当中,过些天出)
它不仅可以在不解锁手机的基础上直接记,还完全不用自己编辑任何内容,会自动生成标题,会自动转出重点摘要,还可以自动贴标签,自动关联相关笔记。


以上就是我的年度爱用APP,也是我2026年会一直深度使用的软件,后续有了新的心得用法再继续和大家分享。
2026年3月4日 于太原
夜雨聆风
