夜雨聆风
乐于分享
好东西不私藏
首页
教程
玩机教程
网站开发
WordPress
源码
模板主题
网站源码
插件脚本
软件
手机应用
电脑应用
iOS专区
TV盒子
车机软件
办公开发
游戏
好片推荐
活动资讯
最新活动
科技资讯
其他资源
实用趣站
零散资源
谈天说地
关于我们
进制转换
毒鸡汤
画图板
代码运行
在线排版
今天吃啥
随机密码
在线Markdown
关注本站
微信
当前位置:
夜雨聆风
>
技术教程
>
软件教程
>
零碳(近零碳)空港物流园区建设指南.pdf
零碳(近零碳)空港物流园区建设指南.pdf
当前时间: 2026-03-06 07:21:28
分类:
软件教程
评论(0)
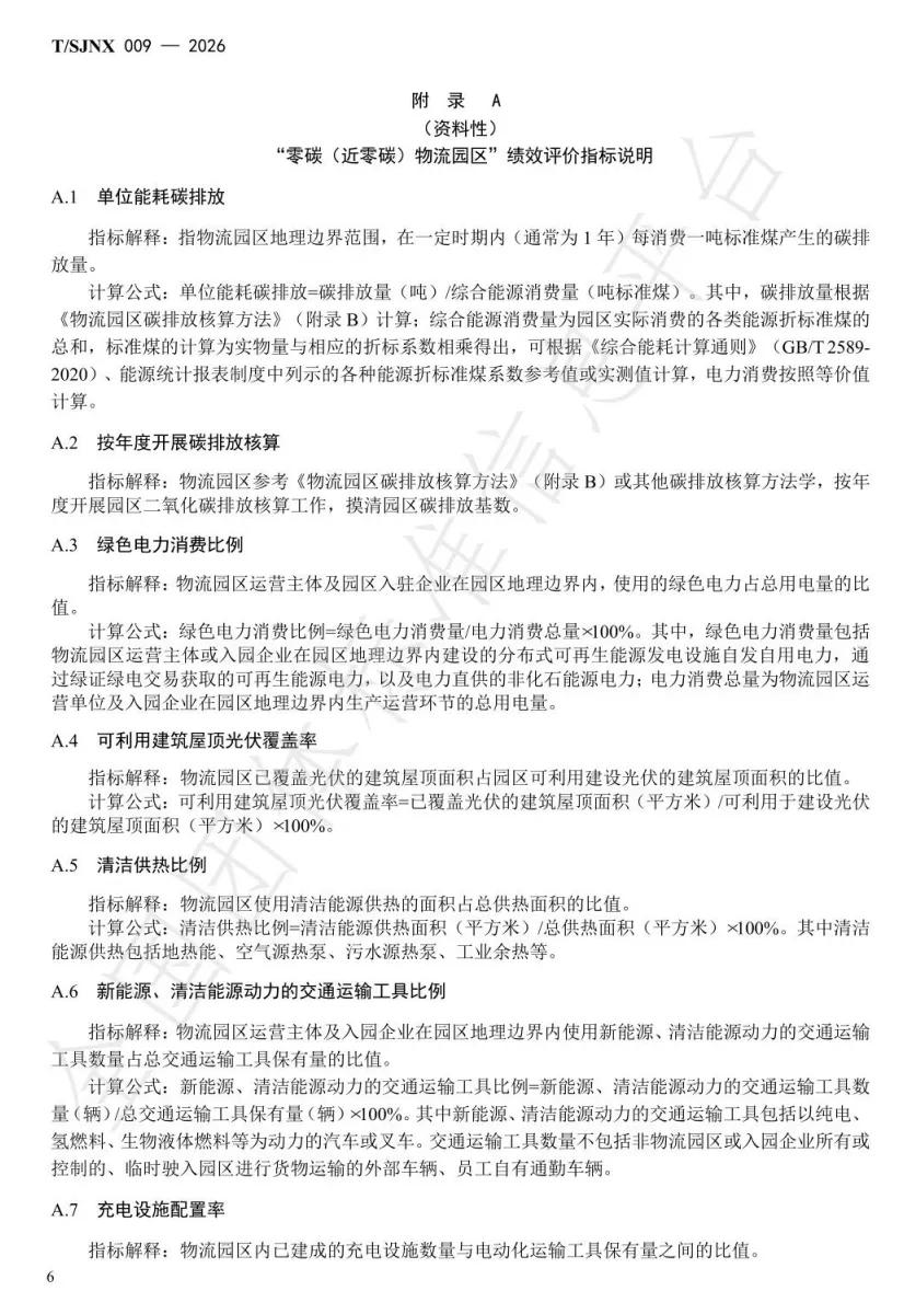
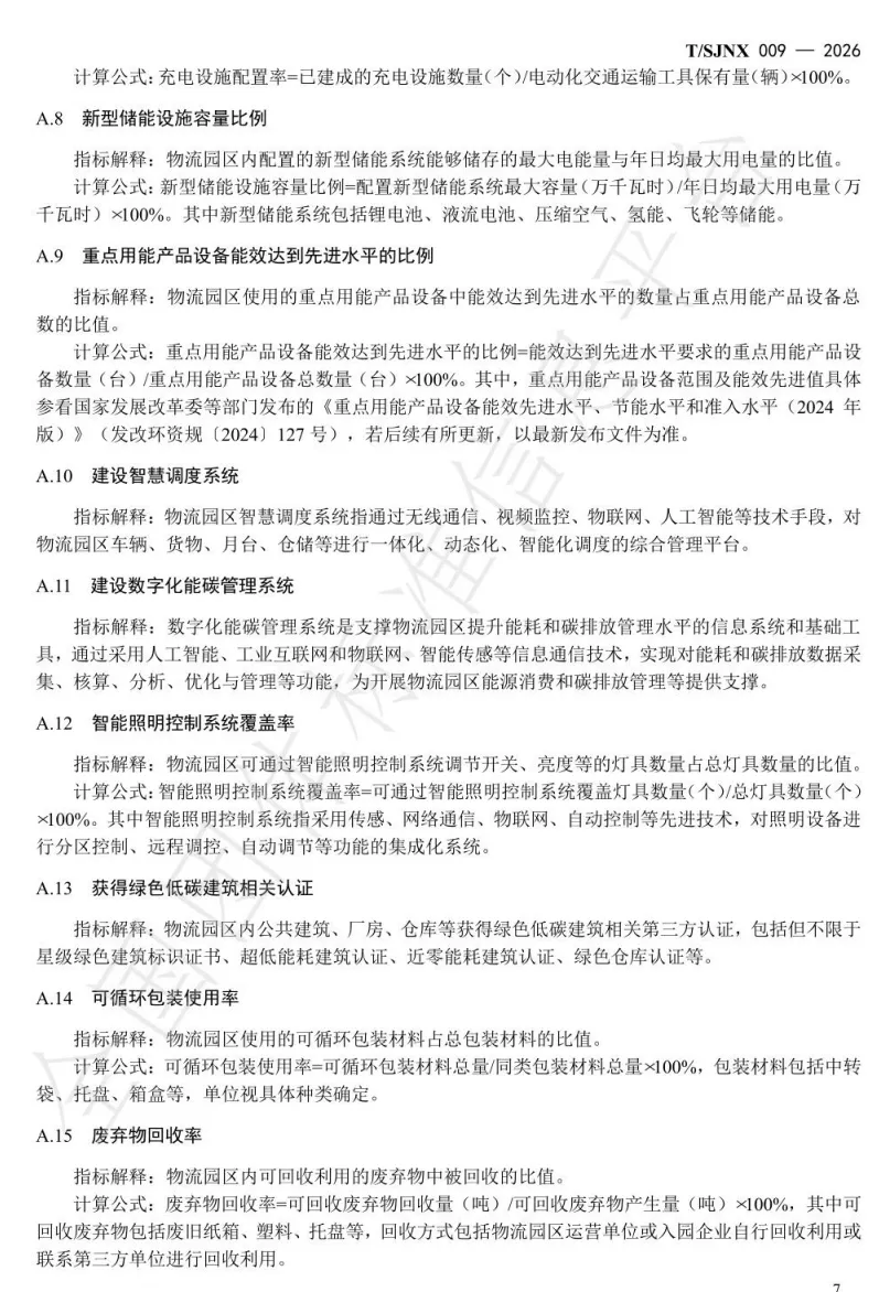
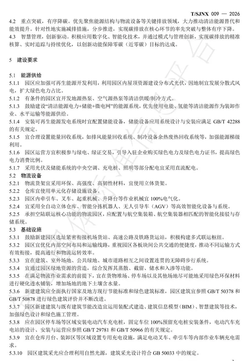
零碳(近零碳)空港物流园区建设指南.pdf
今日分享【
零碳(近零碳)空港物流园区建设指南.pdf】部分截图,欢迎文末下载。
扫码获取全文
本站文章均为手工撰写未经允许谢绝转载:
夜雨聆风
»
零碳(近零碳)空港物流园区建设指南.pdf
wang
上一篇
2026年春一年级下册语文电子课本(人教版)|完整电子版可打印
下一篇
【免费下载】四年级(下)数学 寒假预习1-8单元知识点总结14页《人教版》,PDF电子版,共14页,可打印
猜你喜欢
   
  
26春新版八年级下册语文 一课一练(电子版可打印)
   
  
2026版小四门《一本•中考训练方案》PDF电子版【夸克网盘】自提
   
  
【免费下载】四年级(下)数学 寒假预习1-8单元知识点总结14页《人教版》,PDF电子版,共14页,可打印
   
  
2026年春一年级下册语文电子课本(人教版)|完整电子版可打印
   
  
男人一旦和你说了这3句话,说明他爱你入骨
   
  
工程计价业务进阶训练培训427页 .pdf 可下载
   
  
【免费下载】二年级(下)数学 周期+还原问题两大重难点,PDF电子版,共14页,可打印
   
  
两眉之间出现这种问题,说明你的“肺”有危险!
评论
抢沙发
取消
有人回复时邮件通知我
6 + 5 =
提交评论
昵称
昵称 (必填)
邮箱
邮箱 (必填)
网址
网址
×
随机推荐:《🇲🇾Malaysia的你们 怎么免费离线听歌》
🇲🇾Malaysia的你们 怎么免费离线听歌
已关闭评论
)
随机推荐:《电脑必备!动态壁纸小软件~》
坐等沙发
)
随机推荐:《免费听歌软件推荐哪个好用🎵🎵》
免费听歌软件推荐哪个好用🎵🎵
已关闭评论
)
随机推荐:《打死不卸载🤣实用app》
打死不卸载🤣实用app
已关闭评论
)
随机推荐:《暗盘异动副图源码有需要凡客超级火山口预警套装的联系我可以优惠》
坐等沙发
)