乐于分享
好东西不私藏

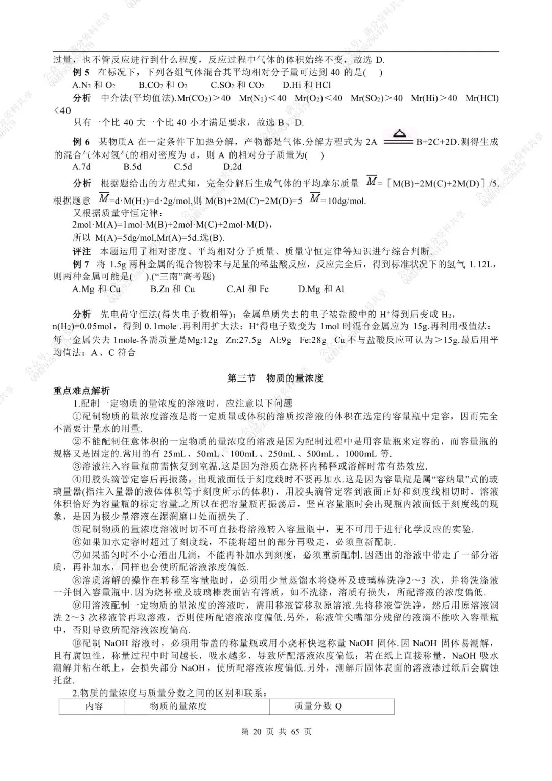
苏教版高中化学全部知识点(pdf分享)

苏教版高中化学全部知识点(pdf分享)

点击图片可观看高清版,文末有获取打印版方式

(完整版65页,部分展示)

领取完整电子版:

①:点一点右下角的在看,感谢! 

②:点击“关注回复高中资获取资料

点击下方“公众号”关注,可以进入主页哦!
本站文章均为手工撰写未经允许谢绝转载:夜雨聆风 » 苏教版高中化学全部知识点(pdf分享)

评论 抢沙发

2 + 6 =
  • 昵称 (必填)
  • 邮箱 (必填)
  • 网址
×
订阅图标按钮