系列实务文章 05丨互联网合规丨APP自动续费如何合规?中美监管规则与合规要点-中国篇

引 言
随着APP等互联网产品竞争愈发激烈,为提高用户黏性,提升产品付费订阅率,越来越多互联网公司对其产品(包括APP软件、SaaS服务产品)采用自动续费模式。
尤其是出海型互联网公司,海外的订阅费属于业务收费重要来源,因为海外消费者对APP的付费意识更为强烈,愿意付费使用,所以出海型互联网产品采用自动续费模式更为常见。
1. 自动续费的基本操作模式
订阅费收取模式一般分为月付、季付以及年付。
基于产品收费便捷性以及消费者使用产品连贯性之考虑,订阅费支付往往采用自动续费模式(Automatic Renewal,以下简称“ARL”),即网络经营者与第三方支付平台达成合作,在消费者提交订单时,通过相关交互页面,令消费者同意相关在线条款,从而与网络经营者达成ARL约定,并同意第三方平台按固定周期在消费者银行账户或支付平台账户自动收取订阅费,无需消费者再手动提交订单与付款。
2. ARL的消费者投诉爆发
因为ARL便捷,可有效提高订阅费收入,故相关网络经营者在此“巧花心思”,例如隐藏或模糊化自动续费设置,引诱消费者在不知情或未察觉的情况下“同意”自动续费,同时复杂化取消ARL的操作与步骤,操作入口隐秘且操作繁琐。
截至2025年3月,中国“黑猫投诉”平台有关“自动续费”的投诉高达20万条。
2022年,美国华盛顿州曾公布一项消费者调查结果,显示约有59%华盛顿州居民(约350万人)以为其只进行一次性购买行为,但无意中被注册订阅计划或服务并被自动扣款。
3. 美国的ARL合规风险高
近年来,中国企业出海热情高涨,更因互联网企业“轻资产”运营,进退更易,因此国内互联网产品纷纷出海,美国即是热门出海目的地。
对于APP自动续费,中国与美国均有相关监管规定,且两国监管规定相似,但违法后果与司法救济力度迥异。企业在美国的自动续费合规风险更高,因为美国ARL对消费者保护更为严格,力度惊人,极容易引发消费者集体诉讼(Class Action),招致执法机关主动调查(FTC执法与州执法),美国亦有相关律所对ARL集体诉讼乐此不疲,“天价”赔偿与罚款案例频发,故尤其需谨慎对待在美国的自动续费合规风险。
本文比较分析中国与美国在ARL方面的监管规定与案例,并给予合规建议。
其中,后续重点介绍美国相关监管规定与合规风险、合规建议。
一、中国篇
1. ARL监管规定
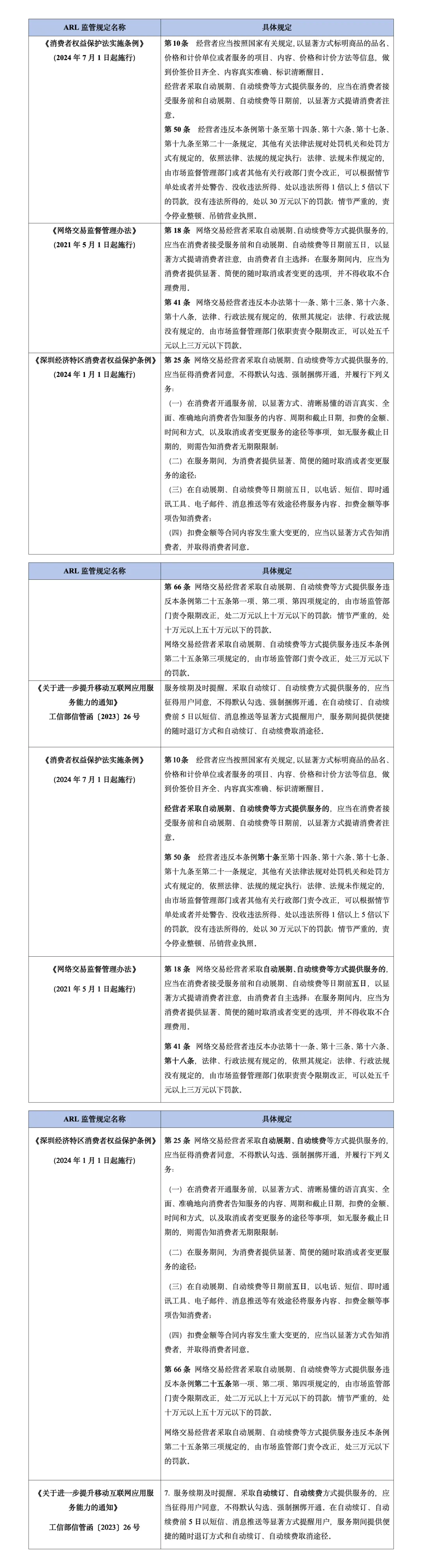
中国对ARL的监管规定主要如下:

2. 行政执法案例

3. 司法审判案例

4. 我国ARL监管评析
(1) 注重保护消费者的知情权和自主选择权
根据《中华人民共和国消费者权益保护法》第八、九、十条规定,消费者享有知情权、自主选择权以及公平交易权。
我国目前有关ARL的监管规定,均意在保护消费者在ARL模式中的前述法定权利。
何谓“显著方式”?目前,我国法律法规未有明确规定,有赖于根据个案情况而判断。
根据广州互联网法院裁判观点,“显著方式”应当是足以引起一般消费者注意的有效方式,需要消费者通过繁琐点击查看站内信的通知方式显然不属于“显著方式”;通过极不明显的灰色小字体展示自动续费提示使用,降低用户注意力,且默认消费者同意自动续费,则属剥夺消费者对接受自动续费的自主选择权。
另外,默认勾选自动续费、设置繁琐退订流程、对优惠条件等重要条款以不显著方式呈现甚至刻意隐蔽,同样属于侵害消费者之知情权和自主选择权。
(2) ARL违法成本较低,执法力度弱
尽管ARL相关消费者投诉高达20万条,但相关行政执法与民事诉讼案例甚少,究其原因即是,法定行政罚款上限低,行政机关执法意愿弱,消费者维权成本高,相应违规经营者之违法成本低,对应获利颇丰。
第一,法定行政罚款上限低。根据《消费者权益保护法实施条例》第50条规定,对于经营者违反自动续费相关规定,如果其他法律、法规另有处罚规定,则从其为之,否则单处或者并处警告、没收违法所得、处以违法所得1倍以上5倍以下的罚款,没有违法所得的,处以30万元以下的罚款;情节严重的,责令停业整顿、吊销营业执照。又根据《网络交易监督管理办法》第41条规定,对于经营者违反自动续费相关规定,罚款金额范围为0.5万元至3万元。
第二,实际行政处罚力度与执法意愿弱。基于目前公开案例,绝大部分ARL违规处罚案件的罚款金额均低于1万元,一般是基于提出投诉的个别消费者个案金额计算罚款,且执法频率较低。一般而言,对于一款APP产品,适用ARL模式的用户人数成千上万,网络经营者已收ARL订阅费金额惊人,获益颇丰。对比之下,违法罚款金额微不足道。即使被责令改正,亦不影响网络经营者已收取的ARL订阅费。当然,另一方面原因,或许因为是ARL违规行为多不胜数,且对个体涉案金额小,如执行机关主动出击,执法机关难以负荷庞大的执行工作,且该类案件属于小微案件,或难以彰显执法“成绩”,成本与收益失衡,自然执法主动性寥寥。
第三,消费者维权成本高。对于消费者通过民事诉讼维权的公开案例,即使消费者胜诉,法院多是基于“损失填平”原则,判决经营者退还相应费用,但无其他惩罚性经济赔偿。同时,经营者的自动续费违法行为,多是自动续费条款提示不显著或通知不当,难以构成《侵害消费者权益行为处罚办法》所述欺诈行为,无法适用《消费者权益保护法》“退一赔三”规则。另,因为单个消费者的APP订阅费用一般为数十元或上百元,金额较小,且即使胜诉,获赔金额有限,但诉讼成本颇高,有时候判决金额甚至低于案件受理费。故,消费者因ARL违法行为而利益受损时,诉讼意愿寥寥,不愿意对此劳心费力维权。
5. 合规义务要点
通过以上ARL监管规定与处罚案例可知,《消费者权益保护法实施条例》《网络交易监督管理办法》《关于进一步提升移动互联网应用服务能力的通知》等全国性规范性文件有关ARL的规定较为笼统,地方性法规《深圳经济特区消费者权益保护条例》的规定更为明确具体,涵盖前述全国性规范性文件的规定。
尽管,在民事责任方面,尤其是面对消费者维权,企业的责任或损失较为可控,但如有行政处罚或诉讼案件,企业还需耗费时间与人力成本处理,且对企业声誉与品牌形象有负面影响,尤其是可能会被纳入企业信用记录。
故,结合前述深圳法规,归纳网络经营者在ARL模式中应有的合规义务要点如下:

***本文内容不构成法律意见***
**律师信息**
-
深圳执业律师,法本法硕,2017年取得律师执业证,深圳市涉外律师新锐人才,欧盟注册信息隐私专家认证(CIPP/E)。
-
兼具知名律所执业律师与外企、互联网上市公司、跨国集团高级涉外法务复合背景,深耕诉讼仲裁、投融资及企业合规一体化服务,专注争议解决、互联网与出海业务、国际贸易、知识产权等领域。
-
曾服务世界500强、上市公司、国企及境内外企业,承办多类型争议解决及重大非诉项目,并具备丰富的跨境合规、数据隐私、人工智能及国际业务实务经验。工作语言为英语、中文(普通话、粤语)。
-
业务领域:跨境涉外、互联网与数据合规、人工智能治理、国际贸易、诉讼仲裁
出海合规实务
系列实务文章 01丨企业出海法律合规丨中国企业出海的现状、趋势与驱动因素
系列实务文章 02丨企业出海法律合规丨出海起点,资金出海(备案与外汇登记)
系列实务文章 03丨企业出海法律合规丨出海起点,货物出海(贸易合同、出口管制)
系列实务文章 04丨企业出海法律合规丨出海起点,人员出海(员工外派)
实务文章丨涉外争议解决丨港澳台公司签章效力规范比较与人民法院裁判规则
往期精彩
2022年上海高院上海涉外商事审判域外法查明白皮书(完整版)
2025年广州中院涉外涉港澳台民事诉讼指南,诉讼流程图很实用
涉外案件法院内部手册,2025年川渝自贸区法院《涉外商事案件办理培训手册》
涉外诉讼实务指引,2025年川渝自贸试验区法院《涉外商事案件诉讼须知》
夜雨聆风
