众民保·中高端严重既往疾病说明及解答
买保险 一定要关注我


本文1150字,阅读时间约5分钟
非标体与时间赛跑
众民保·中高端2026版上线在即,众安又又调整了既往症规则。
对,调整,即是再次收紧。
2026版责任丰富了一点,但既往症又收紧了一些。
有体况已经投了2025的客户、有体况还在观望的客户,是选择相对宽松的2025版,还是等2026版上线选择新版?
今天我们先来弄清楚2025版的既往症规则。
自 2025 年 7 月 2 日起,为保障众民保系列产品一致性,众民保医疗险产品(包括《众民保·百万医疗险 2025》、《众民保·中高端医疗险》、《众民保·百万医疗险》和《众民保普惠百万医疗险》),严重既往症疾病清单统一了版本。
7 月 2 日之前投保成功并出单的保单不受影响,严重既往症范围以保单载明的疾病清单为准。
众民保医疗险产品所有保单的严重既往症疾病判断会按照被保险人首次投保众民保医疗险最早产品的投保时间计算。
例如:阿尔兹海默症为本次严重既往疾病清单的新增疾病。被保险人在2024年8 月首次投保《众民保·百万医疗险》,2025 年 8 月升级重新投保至《众民保·百万医疗险 2025》。
(1)被保险人 2024 年 8 月首次投保众民保医疗险已确诊患有阿尔兹海默症的,24 年投保保单,阿尔兹海默症不属于严重既往疾病清单所列疾病,可以理赔;但属于《众民保·百万医疗险 2025》投保保单严重既往疾病,且确诊疾病时间是在 24 年 8 月首次投保之前,则不予赔付。
(2)若被保险人在首次投保《众民保·百万医疗险》后,25 年 1 月份首次确诊患有阿尔兹海默症,该疾病则不被认为是投保前严重既往疾病,《众民保·百万医疗险 2025》及之后保单,依旧可以赔付阿尔兹海默症的相关治疗费用。
7月2日之后的严重既往症疾病清单内容:

对比前个版本,调整的内容有:


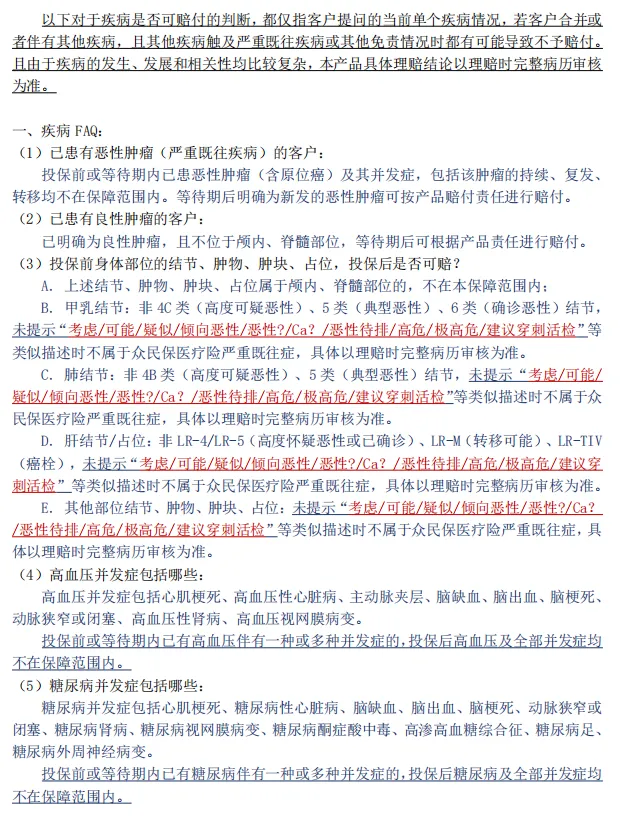
严重既往疾病说明及具体疾病解答:


用于判断是否属于严重既往疾病的其他疾病清单,在此不做呈现。
如有需要,可联系我,如果体况更适合2025而不是2026,需要在3月16日之前完成投保。
拓展阅读

了解儿童就医资源
孕中险
科普
搞钱观察
我的生活
阅读与思考
恭喜你看完本文
定制专属方案
来这里找我
姓名:马炳勇
公司:明亚保险经纪股份有限公司青岛分公司
执业证号:2605 0037 0200 8006 2022 0010 00
希望我能陪你日富一日 健康到老

夜雨聆风
