公路工程高效建造指导手册2022word(204页)




文末有资料下载方式
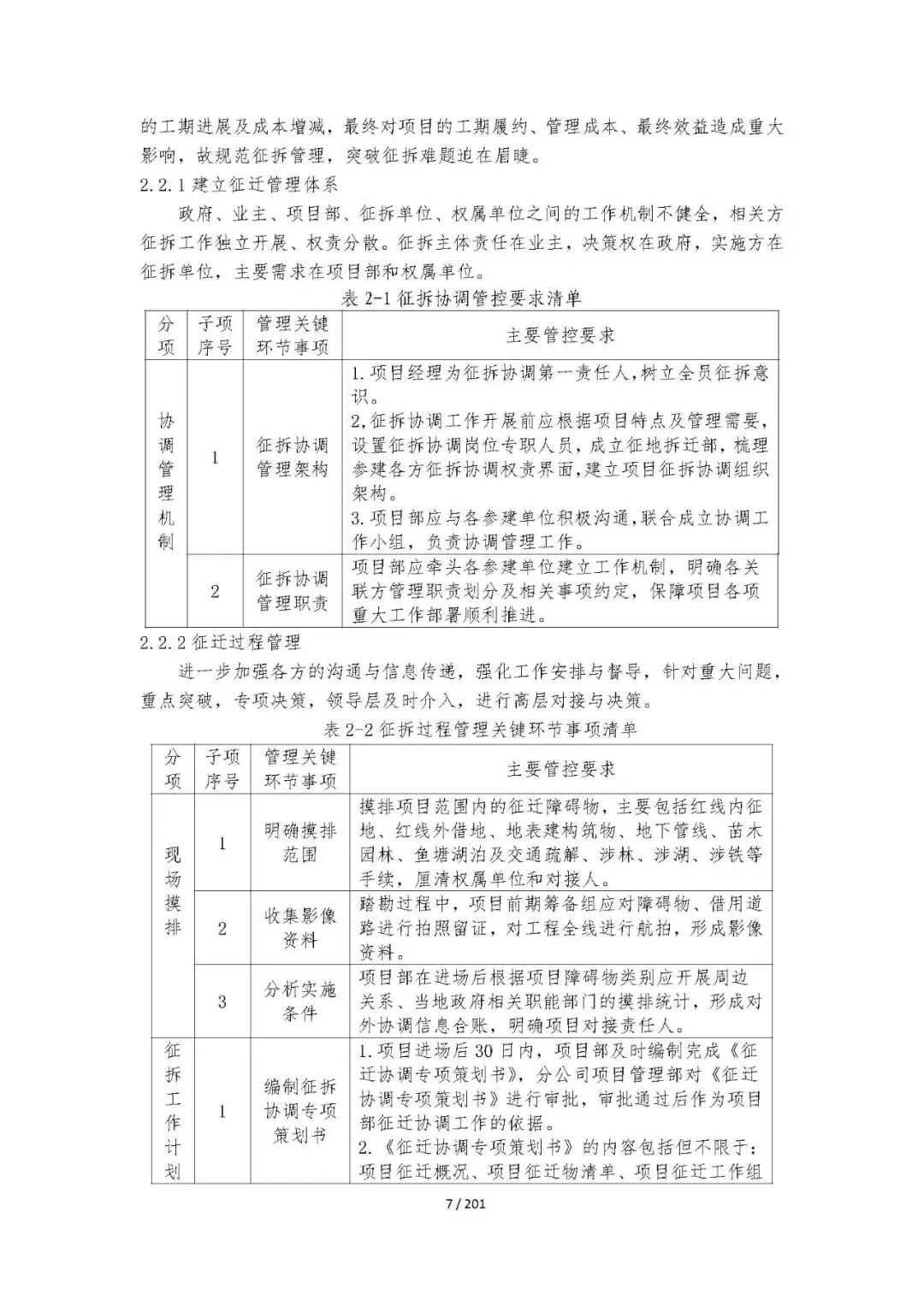
公路工程高效建造指导手册2022word(204页)























微信公众号最新改版,没有星标的账号,很容易让大家错过推送。
喜欢土木工程资料大全资料的朋友,一定记得给我们一个星标★
设星标步骤如下:




公路工程高效建造指导手册2022word(204页)





文末有资料下载方式
公路工程高效建造指导手册2022word(204页)























微信公众号最新改版,没有星标的账号,很容易让大家错过推送。
喜欢土木工程资料大全资料的朋友,一定记得给我们一个星标★
设星标步骤如下:



