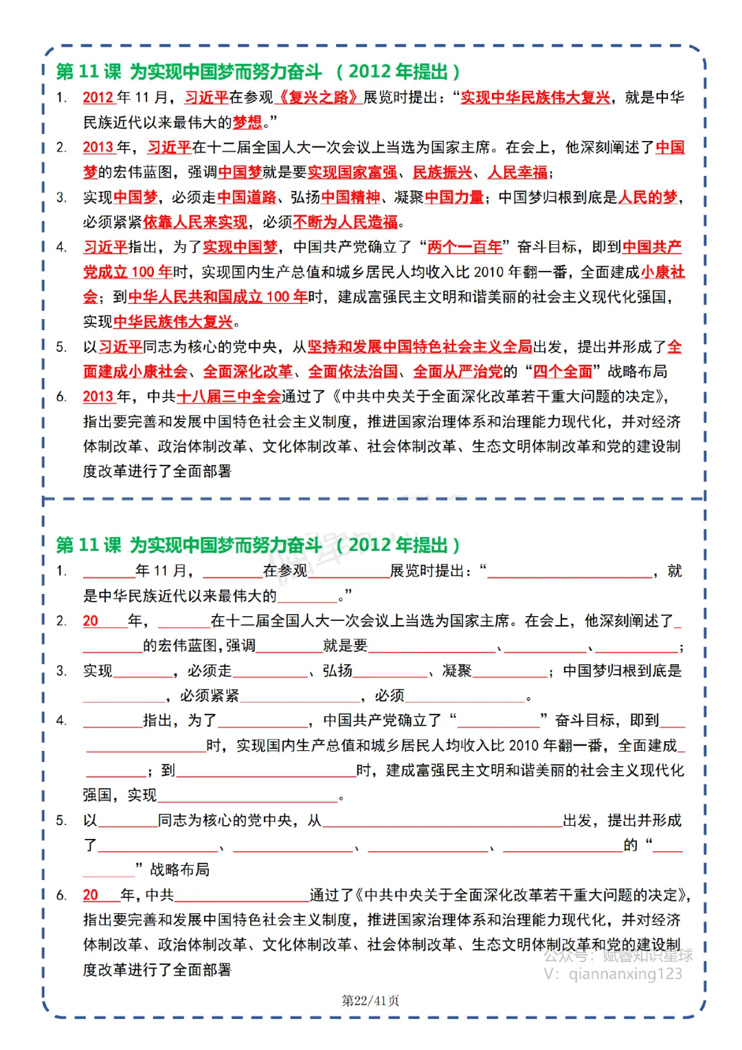
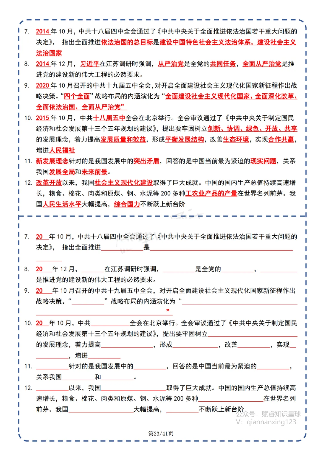
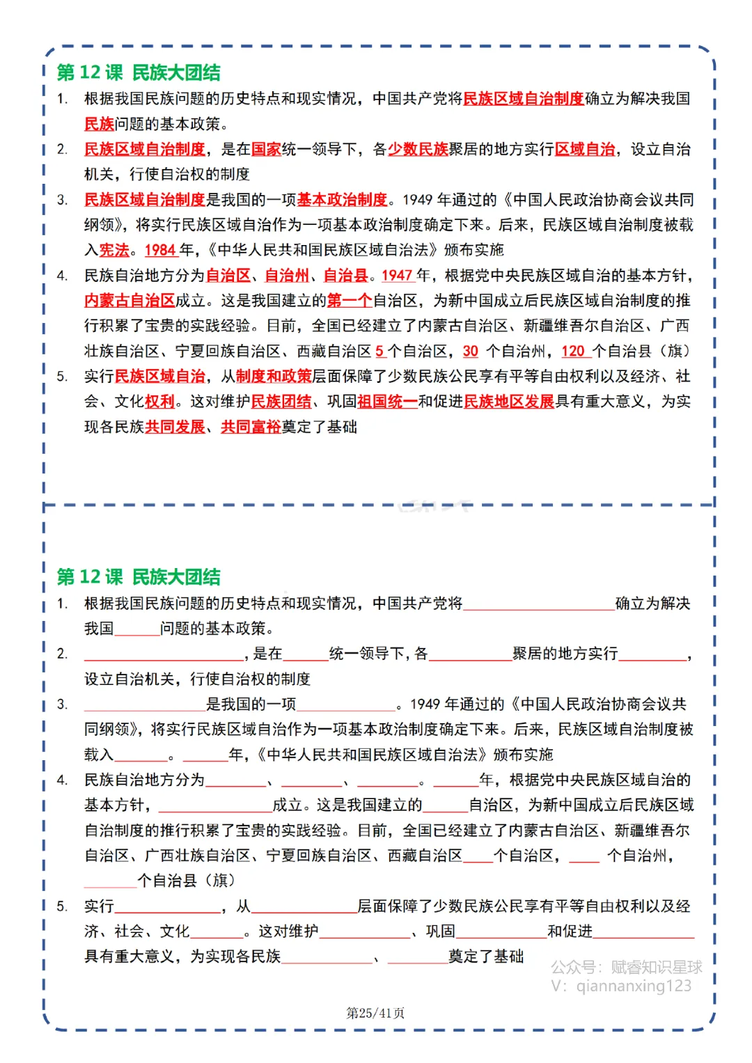
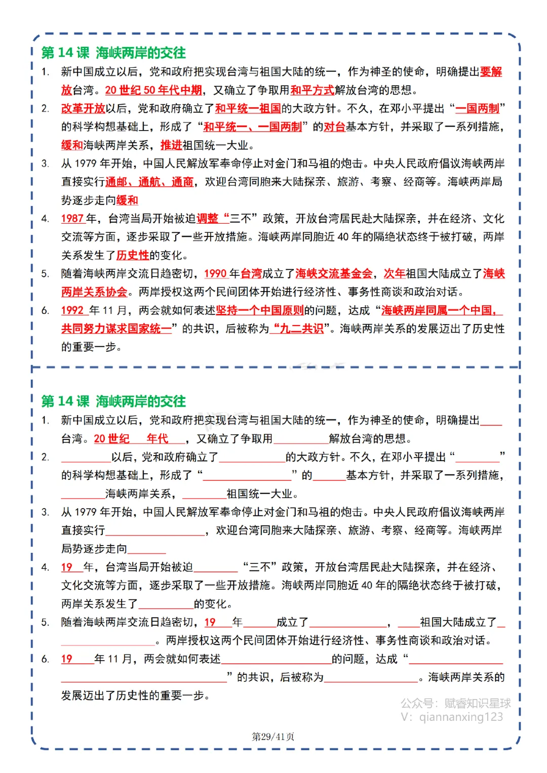
2026春统编版八年级下历史《寒假预习每日一练》,电子版可打印

2026春统编版八年级下历史《寒假预习每日一练》,含详细答案共41页,电子版可打印可下载。围绕初二下册考试核心,展开练习,帮助孩子深入理解题型,夯实学科基础,培养孩子逻辑思维,提升知识综合运用能力与应试技巧,助力升学能力培养,从从容容游刃有余的度过快乐寒假。欢迎转发分享到班级群, 需要的家长们和老师们抓紧领取一份吧。
(温馨提示:文末有完整电子版领取方式幺)









































领取完整电子版:
①:点一点右下角的“赞”“在看”,感谢
!
②:【关注】公众号后,再点【资料领取】,可定制资料。
③:在公众号对话框中回复:0307 获得对应资料。
其他年级请在公众号留言领取。
⚠️1.口令有效期10天,过期请在公众号界面领取;
⚠️2.不是留言,消息对话框如下图:

本微信公众账号分享的资源均通过网络等公共合法渠道获得,仅供试用!版权属于原出版机构或影像公司,本资源为电子载体,传播分享仅限于家庭使用与交流心得、参考和辅助购买决策,不得以任何理由在商业行为中使用,若喜欢此资源,建议购买实体产品。文章中的视频及图片均来自网络,版权归原作者或原出版社所有。如有侵权,请及时联系删除。
夜雨聆风
