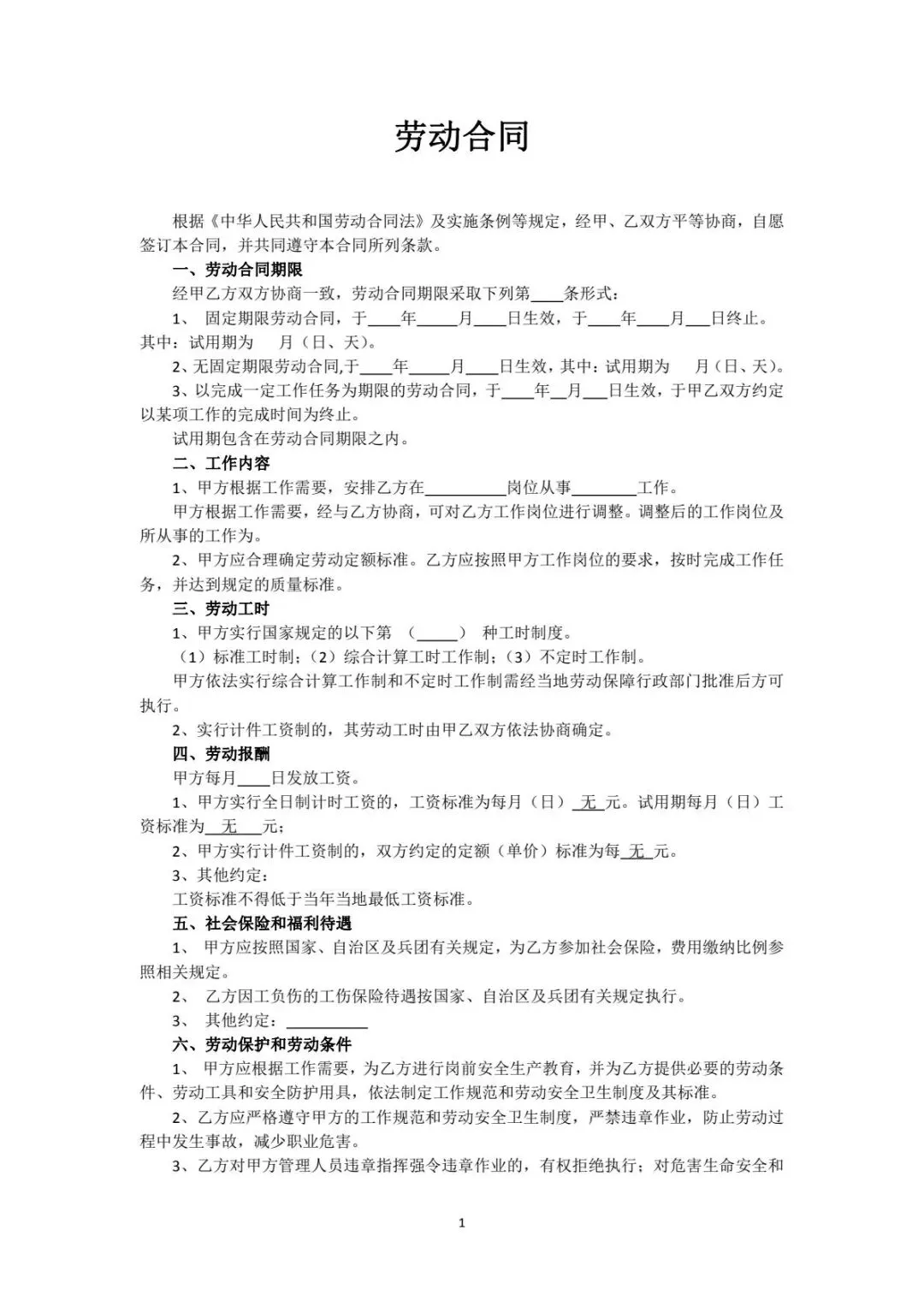
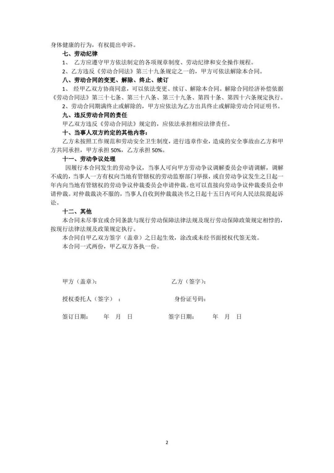
300套各行各业的劳务合同模板(word电子版)
本文分享的是【劳务合同模板】
温馨提示:两种获取免费方式
1.文末扫码免费下载(推荐)
2.复制打开网盘链接
网盘转存后下载才是无损文件
👇下载链接👇
https://pan.quark.cn/s/233f357368fc?pwd=VJcP提取码:VJcP
部分内容展示
文末扫码免费下载)
(资料中无水印,仅公众号展示有水印)









点赞 关注 分享 感谢支持

欢迎评论区留言你需要的资源
博主会全力帮助大家寻找~


扫码识别保存
登录夸克网盘APP下载
©免责声明:本资料为精心整理,大部分素材为购买而来,小部分为网络下载,如有侵权可联系后台客服删除,我们将竭力处理!!!
©版权说明:模板为资深平面设计师原创设计,设计素材来源于网络,模板著作权归属设计师。您免费下载后仅限个人使用,并未授权用于任何商业用途,请知悉。
夜雨聆风
