26版质量手册和程序文件(word 格式)
免费提供CMA/CNAS《质量手册》和《程序文件》模板一套 word 格式供参考
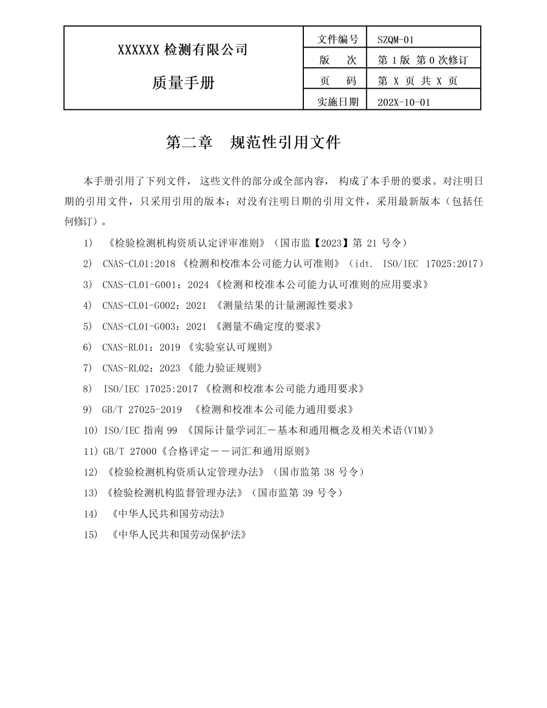
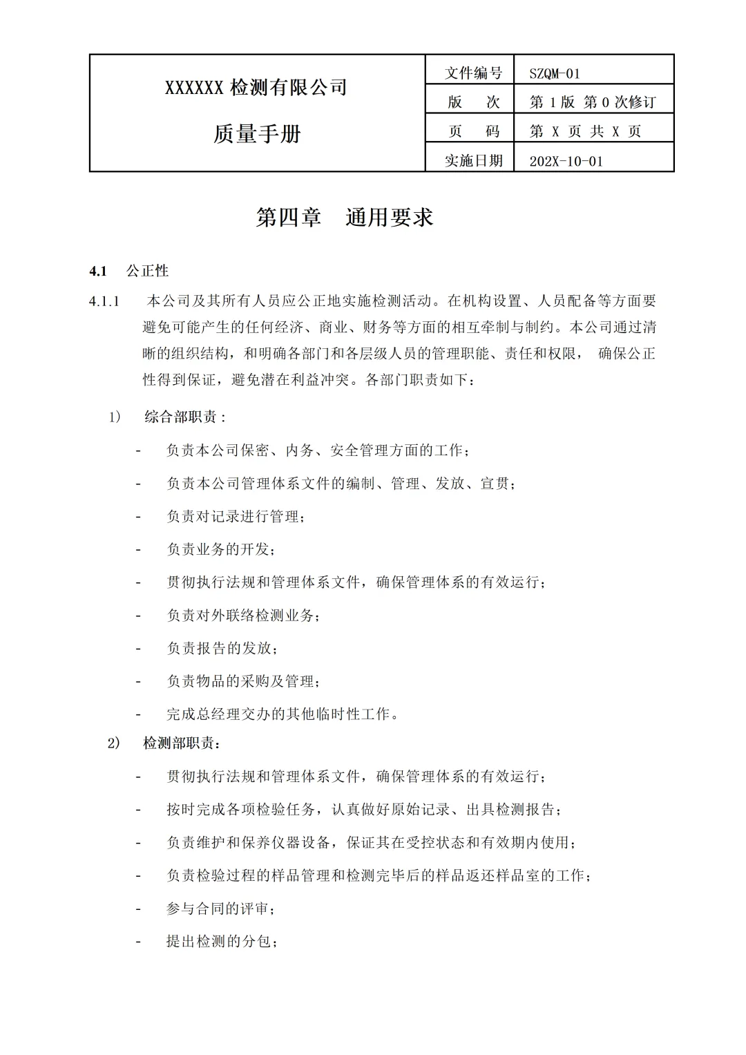
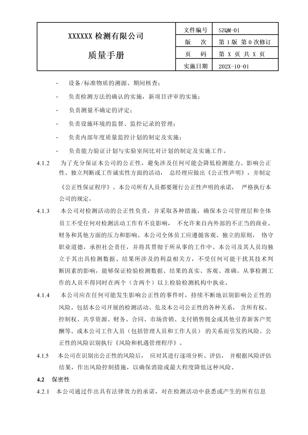
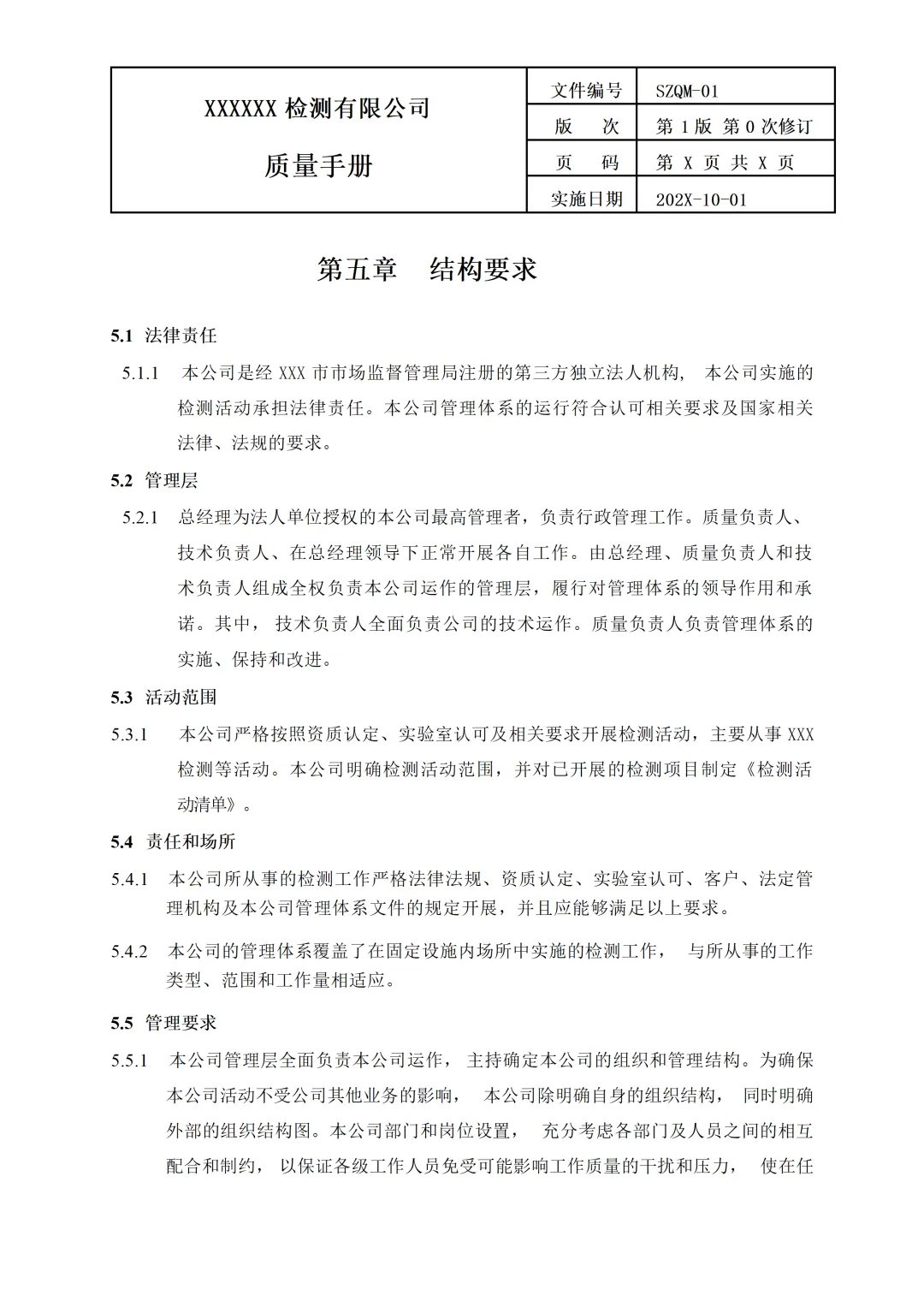
一、《质量手册》模板一套
二、《程序文件》模板一套

一、《质量手册》模板一套

























































































二、《程序文件》模板一套

免费提供CMA/CNAS《质量手册》和《程序文件》模板一套 word 格式供参考

往期作品推荐
1、3月份CMA/CNAS内审员、质量/技术负责人、授权签字人、测量不确定度、质量监督员、嗅辨员/判定师、设备管理员、环境监测人员培训
2、建设工程质量检测设备检定/校准服务手册(共313页完整版)
5、新版质量手册和程序文件(适合CMA/CNAS)模板一套 word 格式
13、27025质量手册和程序文件、记录表格、内审检查表、27025条款对照表
15、建设工程检测人员(11个专项)能力验证题库(word 格式完整版)
16、仪器设备校准结果确认作业指导书 (附:校准结果确认表)
18、实验室(上岗)考核确认表
20、完整版/57号令检测专项及检测能力表(必备参数) word 格式
22、3月份CMA/CNAS内审员、质量/技术负责人、授权签字人、测量不确定度、质量监督员、嗅辨员/判定师、设备管理员、环境监测人员培训
26、不“踩坑”:检验检测机构如何做人员能力确认?(干货分享)
31、检验检测机构监督管理办法
33、实验室授权签字人能力要求
39、授权签字人的14个错误问题,别让这些常见错误毁了你的报告!
43、交通检测作业指导书
45、(全套)实验室作业指导书
47、内部审核五大问题
48、建设工程质量检测设备检定/校准服务手册(共313页完整版)
49、市场监管总局关于公开征求《检验检测机构资质认定生态环境监测机构评审补充要求(征求意见稿)》
50、化学分析基础知识
51、3月份CMA/CNAS内审员、质量/技术负责人、授权签字人、测量不确定度、质量监督员、嗅辨员/判定师、设备管理员、环境监测人员培训
56、计量授权、CNAS认可、资质认定(CMA)到底有何区别?谁强制?谁国际通用?
60、建设工程质量检测技术记录手册(本手册共分为九大项共1735页)
61、建设工程质量检测机构资质标准(附:主要人员配备表和检测专项及检测能力表)
63、测量设备的期间核查基础知识及期间核查实施案例(完整版)
64、2025版建筑工程检测机构管理制度、设备操作规程、自校准规程(含技术记录)及检测作业指导书
65、实验室管理作业指导书
66、实验室档案管理制度
69、17025检测校准实验室管理评审全套资料(评审方案评审报告负责人报告)
70、检验检测机构资质认定整改报告怎么写?格式规范要求有什么?
71、(全套)内部审核实施计划
72、检验检测机构体系文件编写指南:从质量手册到记录讲解(可领一套质量手册和程序模版)
86、质量记录如何正确填写?
88、25版《检验检测机构内部审核指南》附:内部审核方案+内审计划(完整版示例图)
89、资质认定整改报告怎么写?
96、迎接CNAS认可实验室现场评审关注的重点问题解答培训班
97、实验室技术负责人年终总结
101、实验室哪些内容需要进行质量控制?
102、实验室内审报告编写可以这样写
103、内部审核和管理评审的区别是什么?
104、如何编制作业指导书
105、建设工程质量检测机构资质标准检测专项 及检测能力委托单(共163页完整版)
107、八个网站标准查找查新(保存收藏)
108、授权签字人现场考核常见问题
109、建设工程质量检测机构资质标准(附:检测专项及检测能力表和主要人员配备表)。
112、授权签字人如何进行报告审核?
114、如何对检定校准结果进行确认?
117、实验室常用的28个网站地址
118、GBT27025标准解读与应用
121、(征求意见稿)检验检测机构监督管理办法+新旧条文对照表
123、实验室制度以及不同岗位职责大全
124、实验室管理制度管理规范
127、新版17025检测校准实验室管理评审全套资料(评审方案评审报告负责人报告)
128、试验室管理制度及质量控制措施
免责声明:
1. 本公众号发布的文章内容仅为信息分享、交流探讨之用,不构成任何专业建议,仅供读者参考。
2. 文章中涉及的观点仅代表作者个人,不代表本公众号立场,若内容存在事实错误或争议,欢迎读者指正。
3. 本公众号力求信息准确,但不对内容的完整性、及时性、有效性作任何承诺,因依赖本文信息导致的任何直接或间接损失,本公众号不承担责任。
夜雨聆风
