乐于分享
好东西不私藏

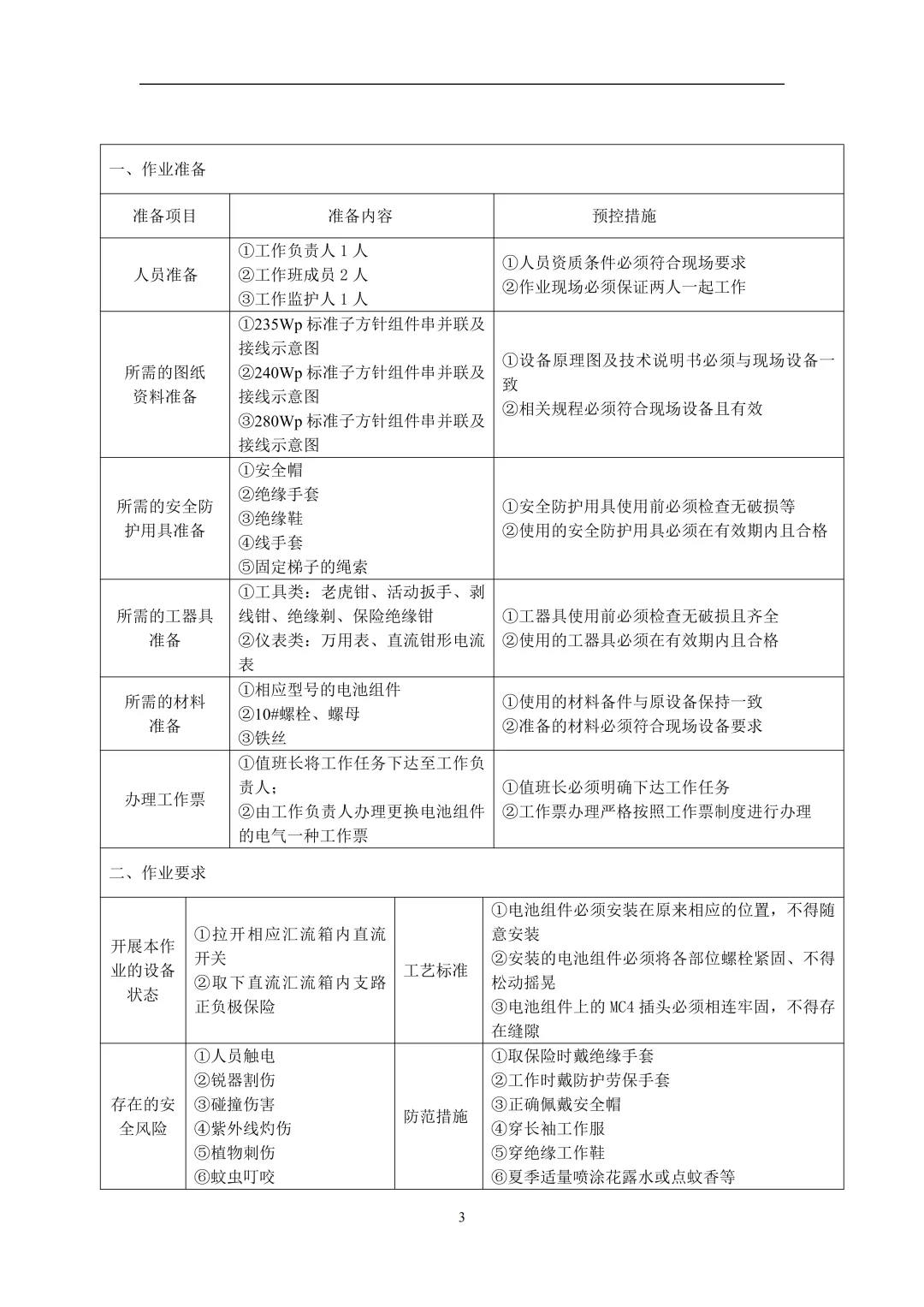
49项整套光伏电站作业指导书.pdf

49项整套光伏电站作业指导书.pdf

今天小盒子分享的干货内容是49项整套光伏电站作业指导书.pdf供大家参考,文末可领取高清文件。

需要高清源文件
扫码添加好友
回复 指导K188
2025光伏热门项目、人脉资源

责任编辑:时与
审核:诸葛

点击阅读原文,报名2026第九届中国分布式光伏大会(3月8日,济南)】!

本站文章均为手工撰写未经允许谢绝转载:夜雨聆风 » 49项整套光伏电站作业指导书.pdf

评论 抢沙发

1 + 2 =
  • 昵称 (必填)
  • 邮箱 (必填)
  • 网址
×
订阅图标按钮