乐于分享
好东西不私藏

【初中数学】初中数学知识点归纳汇总,电子版可打印

【初中数学】初中数学知识点归纳汇总,电子版可打印

点击图片可观看高清版,文末有获取打印版方式

上文和下面资料在QQ群1063475719下载

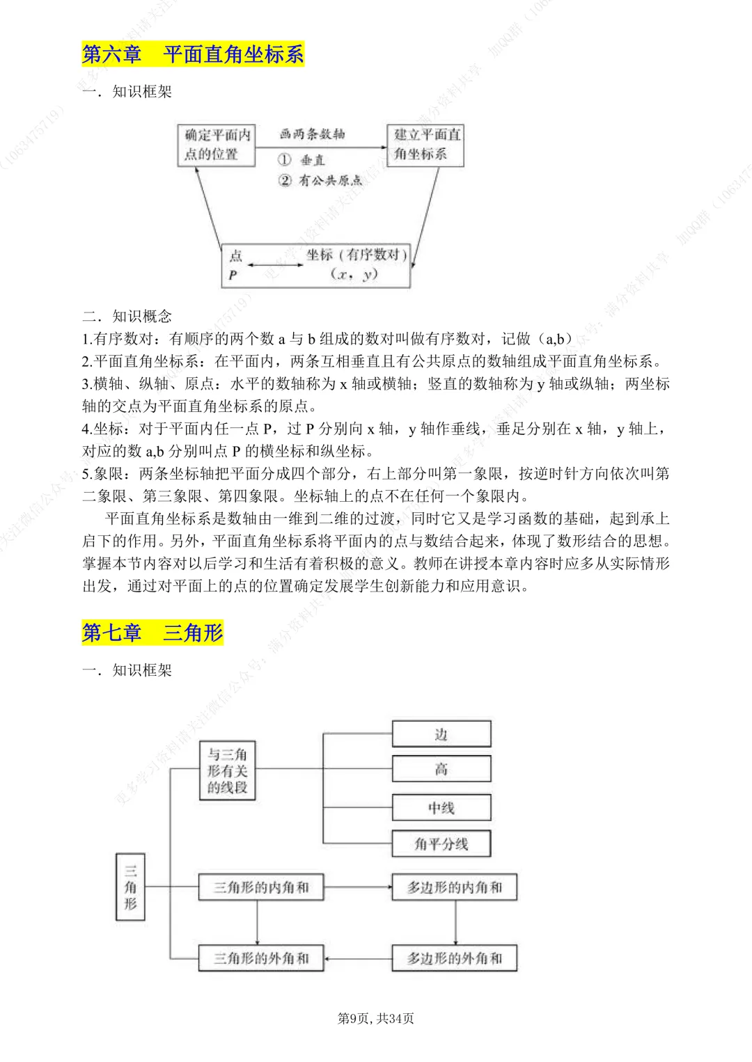
初中数学

1.中考数学动点问题专题讲解,经典例题+答案解析(无答案版)

2.中考数学动点问题专题讲解,经典例题+答案解析(有答案版)

3.一次函数中考考点归纳及例题解析

4.初二数学数据分析专题

5.人教版九年级上册数学课本知识点归纳

6.新人教版初二八年级上册数学知识点汇总

7.因式分解方法总结附例题含答案

8.中考数学压轴题精选10道题目

9.一元二次方程知识点总结及例题解析

10.初中数学七年级上册数学知识点

11.初中数学七年级必考的21个数学知识点

12.初中数学八年级数学三角形知识点,电子版可打印

13.初中数学一张图解决八年级最短路径问题,电子版可打印

14.初中数学一元一次方程九大应用题,电子版可打印

15.初中数学中考圆的最值问题含答案解析,电子版可打印

16.初中数学七年级上册 一元一次方程拔高题及易错题,电子版可打印

17.初中数学中考求阴影部分面积,电子版可打印

18.初中数学分式方程解应用题常见类型题及答案,电子版可打印

19.人教版七年级上册数学各章节知识点总结,电子版可打印

20.七年级上册数学知识点总结,电子版可打印

21.七年级上册数学第一次月考知识点+测试题,电子版可打印

22.七年级上册数学月考重难点,电子档可打印

23.人教版七年级上册数学《有理数》知识点+精选练习题,电子档可打印

24.七年级上册数学《有理数》知识点总结,电子版可打印

25.七年级上册数学《一元一次方程》知识点+精选练习题,电子版可打印

26.八年级上册数学重要知识点汇总,电子版可打印

27.八年级上册数学各章知识点汇总,电子档可打印

28.八年级上册数学第一次月考知识点+测试题,电子档可打印

29.七年级上册数学期末压轴题汇编及答案,电子档可打印

30.人教版八年级上册数学知识点及测试题,电子档可打印

31.人教版九年级上册数学知识点总结,电子版可打印

32.初中数学7-9年级上册数学知识点总结,电子版可打印

33.中考数学冲刺压轴60题,电子版可打印

34.初中数学50道经典几何难题,电子版可打印

35.初中数学200道易错题集锦,附答案,电子版可打印

36.中考数学压轴题精选10道(带答案版),电子版可打印

37.(新人教版)初中数学九年级上册各单元测试题(全套含答案),电子版可打印

38.沪科版八上数学全册知识点总结

39.初中数学七年级数学易错题(题+知识点+解析+点评),电子版可打印

40.中考数学压轴题60例(选择题),电子版可打印

41.北师大版七年级上册数学知识点归纳,电子版可打印

42.北师大版八年级上册数学知识点总结,电子版可打印

43.北师大版九年级上册数学知识点总结,电子版可打印

44.初中数学九大几何模型,电子版可打印

45.华东师大版七年级上册数学知识点总结,电子版可打印

46.华东师大版八年级上册数学知识点总结,电子版可打印

47.华东师大版九年级上册数学知识点总结,电子版可打印

48.七年级数学重难点应用题专题及答案,电子版可打印

49.中考数学选择填空高频易错题,电子档可打印

50.初中数学解题技巧+中考必刷压轴题30道,电子版可打印

51.(新教材适用)2025秋人教版八年级数学上册知识点清单,电子版可打印

52.2025七年级上册数学期末压轴题(解析版),电子版可打印

53.2025八年级上册数学期末压轴题(解析版),电子版可打印

54.2025九年级上册数学期末压轴题解析版,电子版可打印

55.2025七年级上册数学期末选择填空压轴题(解析版),电子档可打印

56.初中数学易错易忘易混题汇总,电子版可打印

57.初中数学易错题汇总(含答案),电子档可打印

58.初中数学公式定理大全,电子版可打印

59.初中数学《四边形》精选题集,电子档可打印

60.【人教版】最新版七年级上册数学电子课本,高清可打印

61.初中数学《一元二次方程》专项练习21道题(含答案),电子版可打印

62.初中数学《不等式》典型习题分类集锦(含答案),电子档可打印

63.初中数学《典型中点构造》精选题集(pdf分享)

64.【初中数学】新北师大版数学八年级上册单元测试卷(含答案),电子版可打印

65.【初中数学】新人教版数学七上册必背60个重点公式定理,电子版可打印

66.【初中数学】北师大版数学七年级上册知识点梳理,电子版可打印

67.【初中数学】新北师大版数学七年级上册单元测试卷(含答案解析),电子版可打印

68.【初中数学】新青岛版数学七年级上册知识点梳理,电子版可打印

69.【初中数学】新华东师大版数学七年级上册单元测试卷(含答案),电子版可打印

70.【初中数学】全国通用初中数学知识考点(填空版+答案版),电子版可打印

71.【初中数学】新人教版数学学八年级上册单元测试卷(含答案),电子版可打印

72.【初中数学】2025秋人教版初中数学七年级上册单元测试卷(含答案解析),电子版可打印

73.【初中数学】北师大版初中数学八年级上册压轴题专项训练(含答案解析),电子版可打印

74.【初中数学】2025秋新人教版数学七年级上册单元测试卷(含答案解析)

75.【初中数学】2026中考数学常考考点专项练习(含答案),电子版可打印

76.【初中数学】2025秋沪科版初中数学七年级上册同步训练(含答案解析),电子版可打印

77.【初中数学】2025秋初中数学八年级上册同步训练(含答案解析),电子版可打印

78.【初中数学】2025秋初中数学八年级上册单元测试卷(含答案解析),电子版可打印

79.【初中数学】2025秋人教版初中数学七年级上册同步训练(含答案解析),电子版可打印

80.【北师大版】最新版八年级上册数学电子课本,高清可打印

81.【初中数学】超详细初中数学知识点归纳汇总,电子版可打印

82.【初中数学】初中数学10大专题知识点精讲,电子版可打印

83.【初中数学】人教版九年级下册数学各章节知识点归纳,电子版可打印

84.【初中数学】初中数学知识点和公式大全,电子版可打印

85.【初中数学】初中数学越做越起劲的200道初中数学【易错题】集锦!提升效率少扣分!

86.【初中数学】初中数学知识体系图,电子版可打印

87.【初中数学】八年级下册数学易错题及答案,电子版可打印

88.【初中数学】初中数学《相似三角形》知识点总结+例题解析,电子版可打印

89.【初中数学】中考数学知识点分类总结复习,电子版可打印

90.【初中数学】初中数学学霸笔记手写版,电子版可打印

91.【初中数学】初中数学最值问题10大经典题,电子版可打印

92.【初中数学】2026中考数学《选择+填空》压轴题(含答案解析),电子版可打印

93.【初中数学】初中数学教材知识梳理系统复习,电子版可打印

94.【初中数学】初中数学知识点框架图+考点思维精编汇总,电子版可打印

95.【初中数学】中考数学总复习知识总结,电子版可打印

96.【初中数学】北师大版九年级下册数学知识点归纳,电子版可打印

97.【初中数学】北师大版八年级下册数学知识点归纳,电子版可打印

98.【初中数学】北师大版七年级下册数学知识点归纳,电子版可打印

99.【初中数学】人教版八年级下册数学各章节知识点归纳,电子版可打印

100.【初中数学】人教版七年级下册数学各章节知识点归纳,电子版可打印

初中资料QQ群1063475719

高中资料QQ群938296479

领取完整电子版:

①:点一点右下角的在看,感谢! 

②:点击“关注回复985获取资料

点击下方“公众号”关注,可以进入主页哦!
本站文章均为手工撰写未经允许谢绝转载:夜雨聆风 » 【初中数学】初中数学知识点归纳汇总,电子版可打印

评论 抢沙发

3 + 6 =
  • 昵称 (必填)
  • 邮箱 (必填)
  • 网址
×
订阅图标按钮