夜雨聆风
乐于分享
好东西不私藏
首页
教程
玩机教程
网站开发
WordPress
源码
模板主题
网站源码
插件脚本
软件
手机应用
电脑应用
iOS专区
TV盒子
车机软件
办公开发
游戏
好片推荐
活动资讯
最新活动
科技资讯
其他资源
实用趣站
零散资源
谈天说地
关于我们
进制转换
毒鸡汤
画图板
代码运行
在线排版
今天吃啥
随机密码
在线Markdown
关注本站
微信
当前位置:
夜雨聆风
>
技术教程
>
软件教程
>
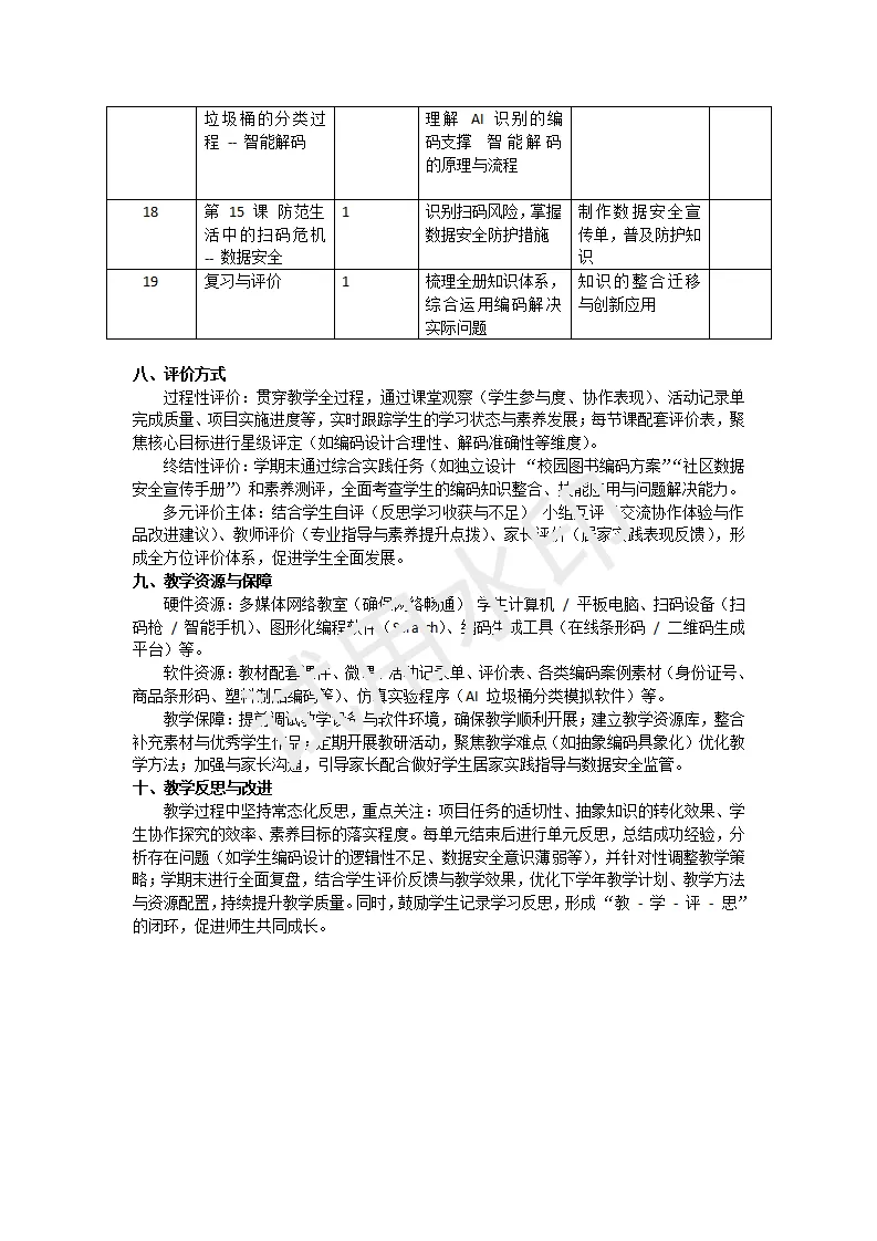
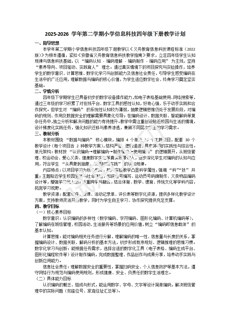
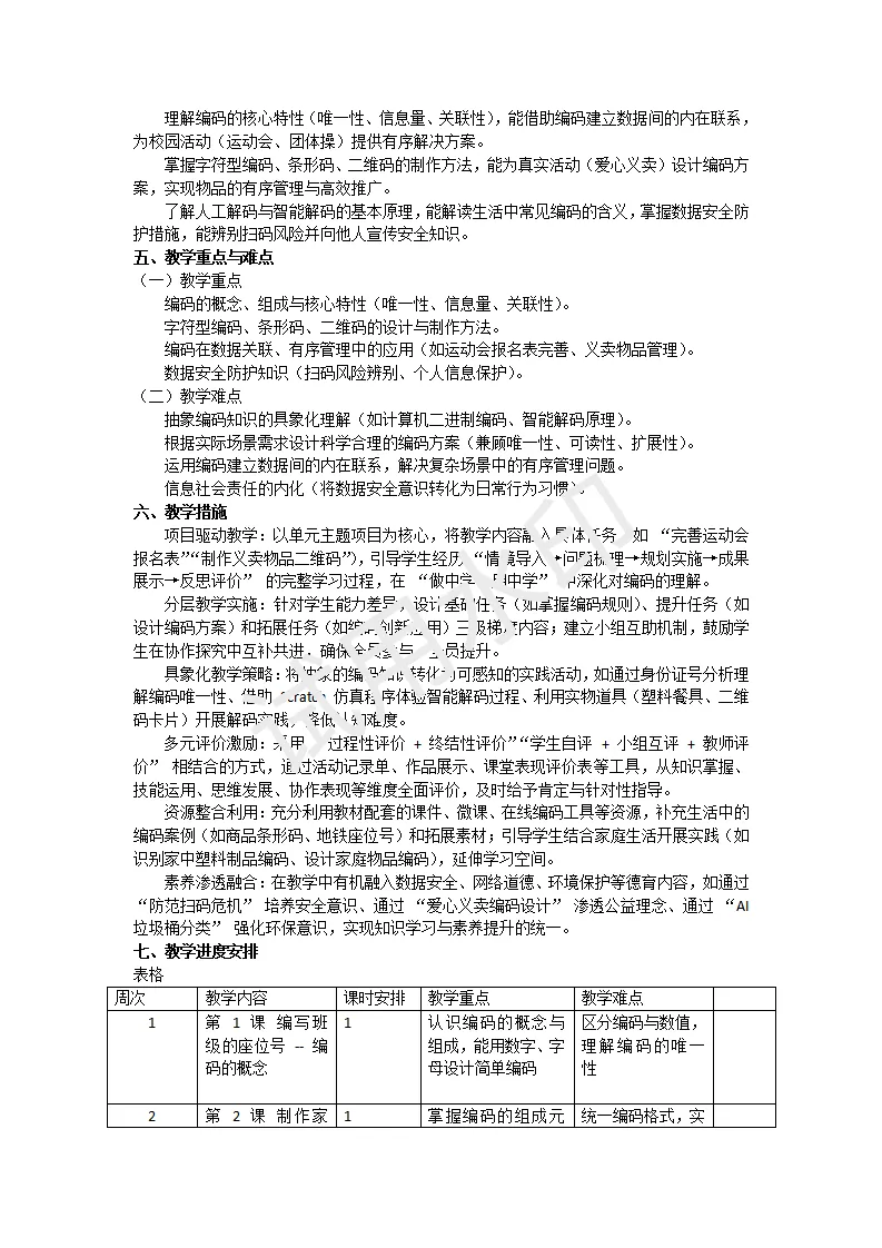
【教学计划】电子工业版四年级信息科技2025-2026第二学年度教学计划
【教学计划】电子工业版四年级信息科技2025-2026第二学年度教学计划
当前时间: 2026-03-08 18:47:11
分类:
软件教程
评论(0)
【教学计划】电子工业版四年级信息科技2025-2026第二学年度教学计划
备课人:名君
【
文章属本号原创,分享读者作为参考
】
关注我们发现更多新思路
本站文章均为手工撰写未经允许谢绝转载:
夜雨聆风
»
【教学计划】电子工业版四年级信息科技2025-2026第二学年度教学计划
wang
上一篇
三年级上册数学应用题拔高练习题,完整电子版可打印
下一篇
【教学计划】电子工业版三年级信息科技2025-2026第二学年度教学计划
猜你喜欢
   
  
【教学计划】电子工业版三年级信息科技2025-2026第二学年度教学计划
   
  
三年级上册数学应用题拔高练习题,完整电子版可打印
   
  
文档大师(个人文档管理软件)最新版本
   
  
墨染分享每日书单(附电子版)|2026.03.08
   
  
初三 | 中考【数学】试卷 电子版+答案
   
  
Word文档如何混合设置横纵向页面→(速学)
   
  
小学英语字帖电子版可打印,3-6年级英语字帖PDF版免费领,人教版译林版外研版…
   
  
一年级下册数学重难点思维应用题归纳丨可打印
评论
抢沙发
取消
有人回复时邮件通知我
4 + 4 =
提交评论
昵称
昵称 (必填)
邮箱
邮箱 (必填)
网址
网址
×
随机推荐:《虫虫助手下载教程》
虫虫助手下载教程
已关闭评论
)
随机推荐:《国庆档已看7部,除了猪猪侠》
国庆档已看7部,除了猪猪侠
已关闭评论
)
随机推荐:《复仇迫嫁-你只有嫁给我才能消灭我的怒气》
复仇迫嫁-你只有嫁给我才能消灭我的怒气
已关闭评论
)
随机推荐:《官方开发上架,又一款iOS追番App》
坐等沙发
)
随机推荐:《OPPO你配享太庙‼️手机可以玩7k7k小游戏啦》
OPPO你配享太庙‼️手机可以玩7k7k小游戏啦
已关闭评论
)